廊坊灵活就业社保缴费价格表 2024-2025年廊坊灵活就业养老、医保缴费标准一览表,下表是2024-2025年廊坊社保费用明细参考,根据新社通app-社保缴费查询工具提供的最新数据如下:

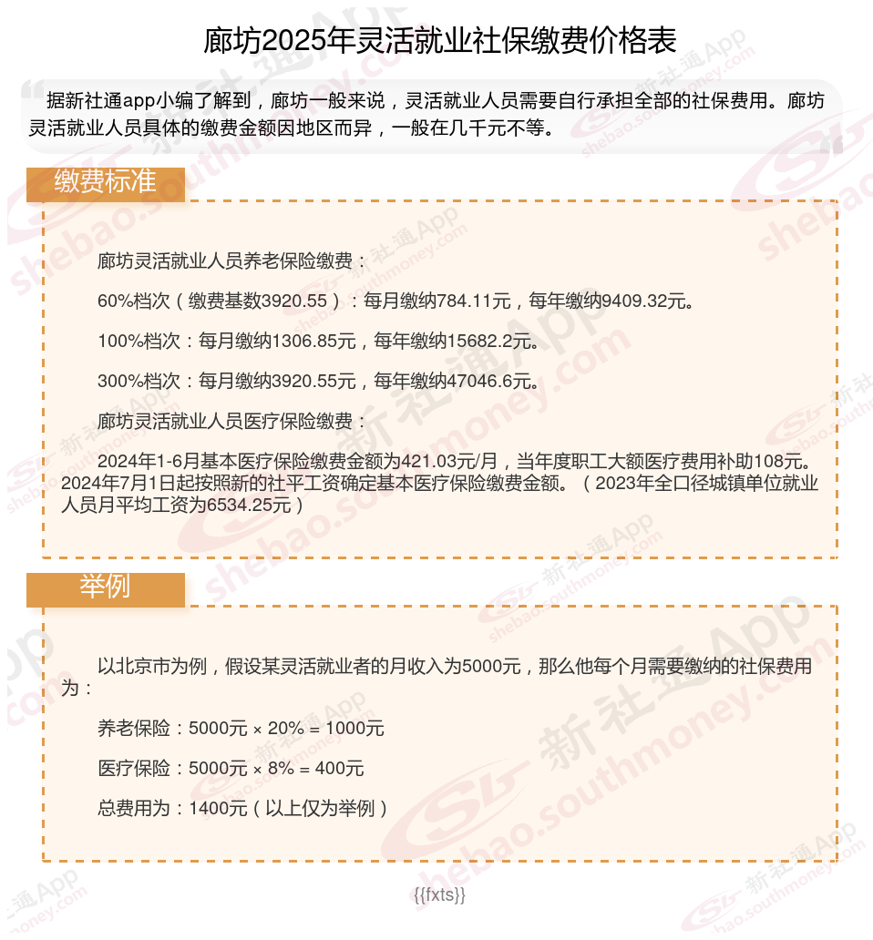
廊坊灵活就业人员养老保险缴费:
60%档次(缴费基数3920.55):每月缴纳784.11元,每年缴纳9409.32元。
100%档次:每月缴纳1306.85元,每年缴纳15682.2元。
300%档次:每月缴纳3920.55元,每年缴纳47046.6元。
廊坊灵活就业人员医疗保险缴费:
2024年1-6月基本医疗保险缴费金额为421.03元/月,当年度职工大额医疗费用补助108元。2024年7月1日起按照新的社平工资确定基本医疗保险缴费金额。(2023年全口径城镇单位就业人员月平均工资为6534.25元)
据新社通app数据显示,廊坊养老保险缴费基数2024-2025年最新标准如下:
廊坊灵活就业人员基本养老保险缴费基数暂按不低于3920.55元;
缴费比例:个人承担20%;养老保险缴费个人784.11元。
(注:本文数据仅供参考,具体以当地缴费标准为准)
缴费比例不同:养老保险,在职职工缴费比例8%,灵活就业缴费比例20%,同样缴费基数4000元,一个只需要交320元,全部进入个人账户,另一个交800元,其中320元进入个人账户,剩下480元进入统筹账户。
养老保险怎么交比较划算?
要使养老金缴纳最划算,需要综合考虑个人的经济状况、年龄、健康状况、未来养老需求以及当地社保方案等因素。以下是一些具体的看法:
关注方案动态和地区差异
方案动态:各地有关部门可能会根据经济发展情况和人口老龄化趋势调整养老保险方案。因此,定期关注方案变化,以便及时调整缴费计划。
选择计发基数高、有特殊照顾的地区:
不同地区养老金方案有所差异,部分地区的计发基数比较高,退休后能领取的养老金也越高。另外部分地区养老金方案会有优势,每年能够增加的基础养老金会更高一些。
选择合适的缴费档次:
城乡居民基本养老保险:通常设有多个缴费档次,如从300元到6000元不等。在经济条件允许的情况下,可以选择较高的缴费档次,以便将来获得更高的养老金收益。同时,要注意有关部门可能对选择较高档次缴费的居民提供额外的补贴或奖励。
城镇职工养老保险:通常由单位和个人共同缴纳,单位缴纳部分计入基本养老保险统筹基金,个人缴纳部分记入个人账户。在选择缴费档次时,应考虑个人经济承受能力和未来养老需求。一般来说,缴费档次越高,未来领取的养老金也越多。
尽量延长缴费年限:
基本养老保险的缴费期限越长,未来领取的养老金就越高。因此,在可能的情况下,应尽量延长缴费年限,以获得更高的养老金待遇。
综上所述,要使养老金缴纳最划算,需要综合考虑多个因素并做出合理的决策。您在做出决策前咨询当地的社保机构或专业的财务顾问以获取更具体、更个性化的。
》点击新社通app社保计算器,了解你的社保缴费明细!
新社通app数据所得,数据仅供参考。
温馨提示:本数据仅供参考!仅供参考和学习交流之用,不对您构成任何决策建议。具体需以当地有关法规为准!