灵活就业社保:个人可以选择按照灵活就业人员方式墩纳城镇职工社保,养老保险缴费比例20%(12%计入统筹账户,8%计入个人账户),按月缴费。也可以选择缴纳城乡居民社保,按年缴费,缴费成本相对较低。
2025?年度达州灵活就业社保缴费基数明细来了,灵活社保断交多久就作废了?根据新社通app-社保缴费查询工具提供的2025社保缴费标准详情数据:

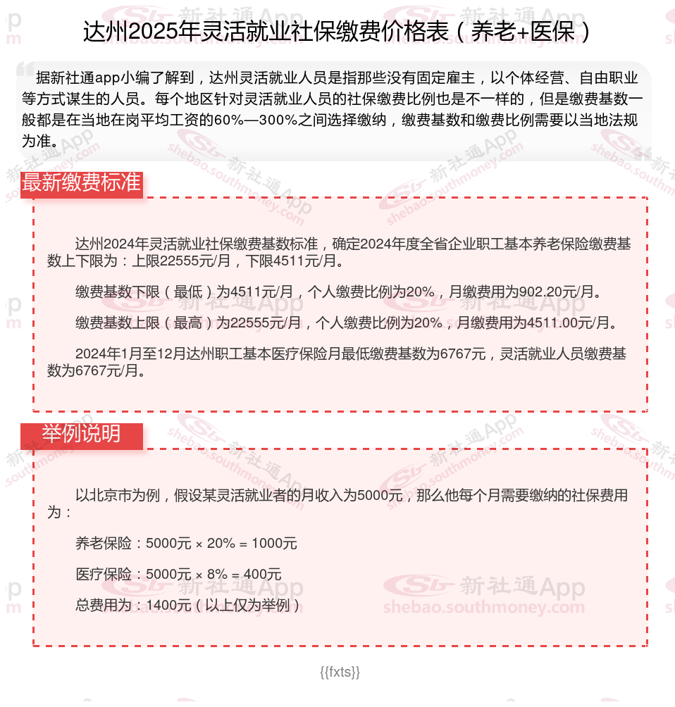
据新社通app数据显示,达州企业灵活就业养老保险的缴费基数为:4511元。
缴费比例:在企业参保缴费的情况下,单位缴纳比例为16%,个人缴纳比例为8%。而灵活就业人员参保缴费的比例为个人20%。
另外,需要注意的是,这些缴费标准可能会随着时间和方案的变化而调整。为了获取最新的达州灵活就业养老保险缴费标准信息,建议查阅相关消息或咨询当地社保部门。总的来说,了解并遵守当地的养老保险缴费标准是每个人的责任,也是保证个人权益的重要方案。
(注:本文数据仅供参考,具体以当地缴费标准为准)
如何了解自己的社保缴纳明细吗?点击新社通app社保计算器,帮您计算!
新社通app数据所得,数据仅供参考。
灵活就业社保几个月不交就作废了吗?
灵活就业人员社保一般可以连续3个月不交的,然后视为断缴。断缴影响如下:
社保断缴
根据法规,如果灵活就业人员未在时间内办理参保手续,或连续中断缴费三个月,这将被视为中断参保。在中断后办理参保手续并连续缴费满6个月后,方可再次享受医保待遇。然而,如果在中断后的3个月内及时补缴,那么从补缴的次月起就可以恢复医保待遇。
社保断缴的影响
医疗保险:社保一旦断缴,从断缴的第二个月开始,灵活就业人员就无法享受医保待遇。断缴超过3个月后,即使在续保时,也会有3个月的等待期,期间同样无法享受医保。此外,医疗保险的累计缴费年限也会受到影响,进而影响到退休后的医保待遇。
养老保险是累计计算的,断缴不会对之前已经缴纳的养老保险产生影响,也不会清0。但断缴会影响退休后的养老金待遇,因为缴费年限越长,领取的养老金就越多。其他险种:如生育保险、工伤保险等,都需要连续缴纳一定的时间才能享受待遇。断缴会影响到这些险种的待遇享受。 避免社保断缴的建议对于灵活就业人员来说,应尽量避免社保断缴。如果因某些原因无法继续缴纳社保,可以选择以个人的身份继续参保或者以城乡居民的身份参保。这样虽然待遇会低于职工社保,但至少可以保持社保的连续性,避免断缴带来的各种影响。
灵活就业养老保险断交:明智之举还是无奈选择?
灵活就业养老保险可以断交。灵活就业人员为自愿参保,未就业期间的养老保险也是自愿缴纳,因此可以中断。但断交养老保险可能会产生以下影响:
丧失医疗报销资格:
停缴社保不仅意味着养老金账户“停滞”,还会丧失医疗报销资格。生病住院时,全部费用都得自己承担。
影响养老金待遇:
个人享受基本养老金与个人缴费年限直接相关,缴费年限越长,退休后领取的养老金就越多。如果中断缴费,将减少个人的缴费年限,从而降低未来的养老金待遇。
失去社保补贴机会:
有些地区对灵活就业者提供社保补贴,但享受补贴的前提是必须处于正常参保状态。一旦中断缴费,这些补贴机会可能会溜走。
因此,虽然灵活就业养老保险可以断交,但灵活就业人员尽可能保持连续缴纳,以确保退休后能够享受到更高的养老金待遇和更全面的社保。如果确实无法继续缴纳,也应及时了解相关方案和法规,以便在后续需要时能够顺利恢复缴费并享受相应的社保待遇。
养老保险个人交一个月比例、基数是多少钱
养老保险费的缴纳金额是根据缴费基数和缴费比例来计算的。缴费基数通常根据个人的工资水平确定,有具体的上下限。缴费比例则分为个人和企业两部分。
用人单位和职工个人都需要按照比例缴纳基本养老保险费。具体来说,缴费基数是计算养老保险费的基础,它有一个下限和上限。下限通常是上一年本省平均工资的60%,上限则是本省平均工资的300%。如果个人的税前收入在这个范围内,那么缴费基数就是个人的税前收入;如果税前收入超过上限,那么缴费基数就是上限值。缴费比例方面,个人缴费比例一般为8%,企业缴费比例为20%。
在实际操作中,要确定自己需要缴纳的养老保险费,首先需要了解自己的税前收入和当地的平均工资水平。然后,根据这些信息来确定自己的缴费基数。接下来,应用个人缴费比例(通常为8%)来计算自己需要缴纳的养老保险费。例如,如果一个人的税前收入等于当地平均工资的150%,并且当地平均工资为5000元,那么他的缴费基数就是7500元(5000元150%),他需要缴纳的养老保险费就是600元(7500元8%)。同时,他的雇主也需要按照相应的比例(通常为20%)为他缴纳养老保险费。这样,他就可以享受到养老保险提供的保证了。
(备注:数据仅供参考,具体以当地有关法规为准)