灵活就业人员的社保缴费基数是按照社保部门公布的各省市地区社会平均工资的60%~300%来确定,如果灵活就业人员的上年度月平均工资低于统筹地区上年度全口径城镇单位就业人员平均工资的60%,社保缴费基数将按照60%来计算。如果其月平均工资超过统筹地区上年度全口径城镇单位就业人员平均工资的300%,则其社保缴费基数将按照300%来计算。灵活就业人员通常按照在岗职工月平均工资的20%缴纳基本养老保险费,医保则一般是按当地上年度月平均工资的4.2%缴纳基本医疗保险费。注意,社保缴费不建议断缴超过三个月,因为可能会影响到连续缴纳年限的计算,同时医疗保险在断缴期间将无法使用。
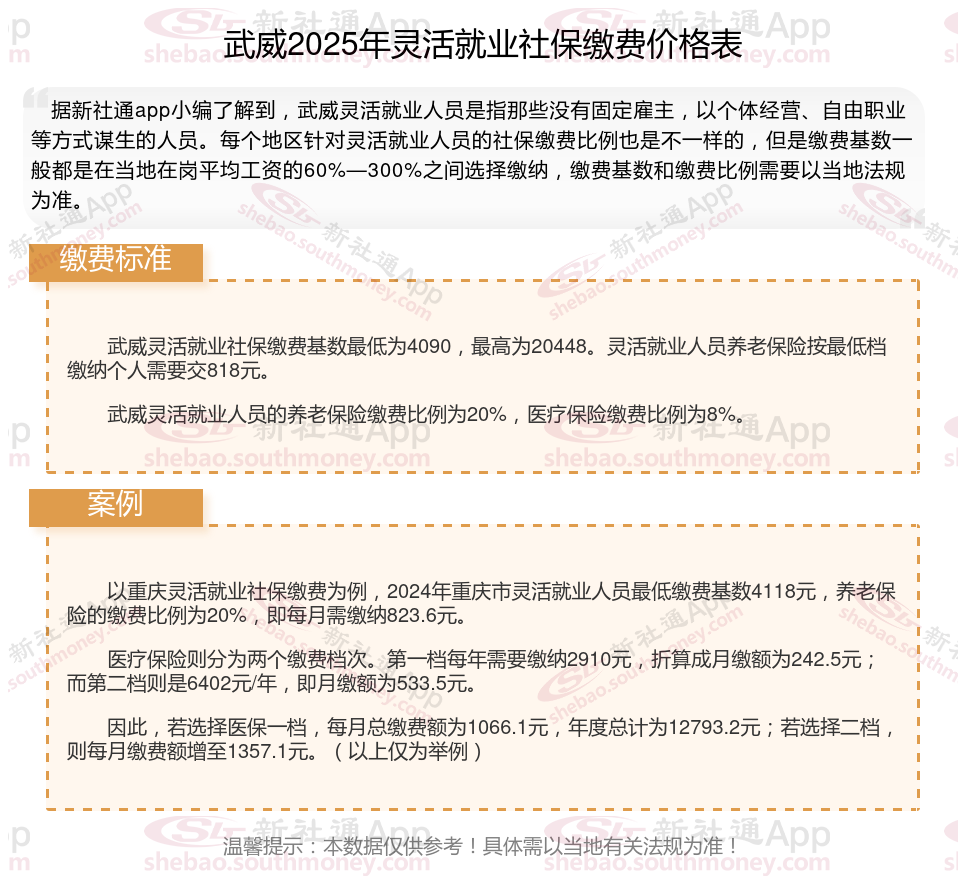
缴费标准最新公布!武威2024-2025年度灵活就业社保缴费基数明细来了,根据新社通app-社保缴费查询工具提供的2025社保缴费标准详情数据:

据新社通app数据显示,武威灵活就业养老缴费基数明细如下:
养老缴费缴费基数为:4317元;
个人缴费比例:20%;
(注:本文数据仅供参考,具体以当地缴费标准为准)
2025年养老金如何计算?
养老金=基础养老金+个人账户养老金
个人账户养老金=个人账户储存额÷计发月数(50岁为195、55岁为170、60岁为139,不再统一是120了)
基础养老金=(全省上年度在岗职工月平均工资+本人指数化月平均缴费工资)÷2×缴费年限×1%=全省上年度在岗职工月平均工资(1+本人平均缴费指数)÷2×缴费年限×1%
注:本人指数化月平均缴费工资=全省上年度在岗职工月平均工资×本人平均缴费指数在上述公式中可以看到,在缴费年限相同的情况下,基础养老金的高低取决于个人的平均缴费指数,个人的平均缴费指数就是自己实际的缴费基数与社会平均工资之比的历年平均值。低限为0.6,高限为3。
个人账户养老金=个人账户储存额÷计发月数
【注释】计发月数根据退休年龄和当时的人口平均寿命来确定。计发月数略等于(人口平均寿命-退休年龄)X12。目前50岁为195、55岁为170、60岁为139,不再统一是120了。
基础养老金计算公式
基础养老金=(全省上年度在岗职工月平均工资+本人指数化月平均缴费工资)÷2×缴费年限×1%=全省上年度在岗职工月平均工资(1+本人平均缴费指数)÷2×缴费年限×1%。
【示例】假定男职工在60岁退休时,全省上年度在岗职工月平均工资为4000元,累计缴费年限为15年时:
个人平均缴费基数为0.6时,基础养老金=(4000元+4000元×0.6)÷2×15×1%=480元;
个人平均缴费基数为1.0时,基础养老金=(4000元+4000元×1.0)÷2×15×1%=600元;
个人平均缴费基数为3.0时,基础养老金=(4000元+4000元×3.0)÷2×15×1%=1200元;
累计缴费年限为40年时:
个人平均缴费基数为0.6时,基础养老金=(4000元+4000元×0.6)÷2×40×1%=1280元;
个人平均缴费基数为1.0时,基础养老金=(4000元+4000元×1.0)÷2×40×1%=1600元;
个人平均缴费基数为3.0时,基础养老金=(4000元+4000元×3.0)÷2×40×1%=3200元。
平均缴费指数就是去年按1000基数缴纳,而社会当年平均工资2000那当年指数就是0.5,把每年的算出来平均,很容易,到时候可以计算多少养老退休金的。
》想知道自己社保缴纳多少钱吗?快来新社通app社保在线计算器,一键测算!
新社通社保计算器计算所得,数据仅供参考。
介绍灵活就业养老保险:断交是否可行?
灵活就业养老保险可以断交。灵活就业人员为自愿参保,未就业期间的养老保险是自愿缴纳,因此可以中断。但断交养老保险可能会带来一些影响,具体如下:
丧失医疗报销资格:
停缴社保不仅意味着养老金账户“停滞”,还会丧失医疗报销资格。生病住院时,全部费用都得自己承担。
影响养老金待遇:
个人享受基本养老金与个人缴费年限直接相关,缴费年限越长,退休后领取的养老金就越多。如果中断缴费,将减少个人的缴费年限,从而降低未来的养老金待遇。
失去社保补贴机会:
部分地区对灵活就业者提供社保补贴,但享受补贴的前提是必须处于正常参保状态。一旦中断缴费,这些补贴机会可能会溜走。
综上所述,虽然灵活就业养老保险可以断交,但考虑到养老金待遇、医疗报销资格和社保补贴机会等因素,灵活就业人员尽可能保持连续缴纳状态。如果确实无法继续缴纳,也应提前了解相关方案和补救方案,以确保自己的养老保险不受影响。
养老保险费的缴纳金额是多少,如何计算的
养老保险费的缴纳金额是根据缴费基数和缴费比例来计算的。缴费基数通常根据个人的工资水平确定,有具体的上下限。缴费比例则分为个人和企业两部分。
用人单位和职工个人都需要按照比例缴纳基本养老保险费。具体来说,缴费基数是计算养老保险费的基础,它有一个下限和上限。下限通常是上一年本省平均工资的60%,上限则是本省平均工资的300%。如果个人的税前收入在这个范围内,那么缴费基数就是个人的税前收入;如果税前收入超过上限,那么缴费基数就是上限值。缴费比例方面,个人缴费比例一般为8%,企业缴费比例为20%。
在实际操作中,要确定自己需要缴纳的养老保险费,首先需要了解自己的税前收入和当地的平均工资水平。然后,根据这些信息来确定自己的缴费基数。接下来,应用个人缴费比例(通常为8%)来计算自己需要缴纳的养老保险费。例如,如果一个人的税前收入等于当地平均工资的150%,并且当地平均工资为5000元,那么他的缴费基数就是7500元(5000元150%),他需要缴纳的养老保险费就是600元(7500元8%)。同时,他的雇主也需要按照相应的比例(通常为20%)为他缴纳养老保险费。这样,他就可以享受到养老保险提供的保证了。
温馨提示:本数据仅供参考!仅供参考和学习交流之用,不对您构成任何决策建议。具体需以当地有关法规为准!