公司社保就是我们日常说的五险,包括包括养老保险、医疗保险、失业保险、工伤保险和生育保险。其中养老保险、医疗保险和失业保险,这三种险是由企业和个人共同缴纳的保费,工伤保险和生育保险完全是由企业承担的。
在比例方面,养老保险单位承担20%,个人承担8%,医疗保险单位承担6%,个人2%;失业保险单位承担2%,个人1%。五险是法定的,是保证劳动者的条款之一,一般公司都会为员工购买的。
那么,2025年自己社保缴费标准是多少钱一个月?根据新社通app-社保缴费查询工具提供的2025社保缴费标准详情数据:

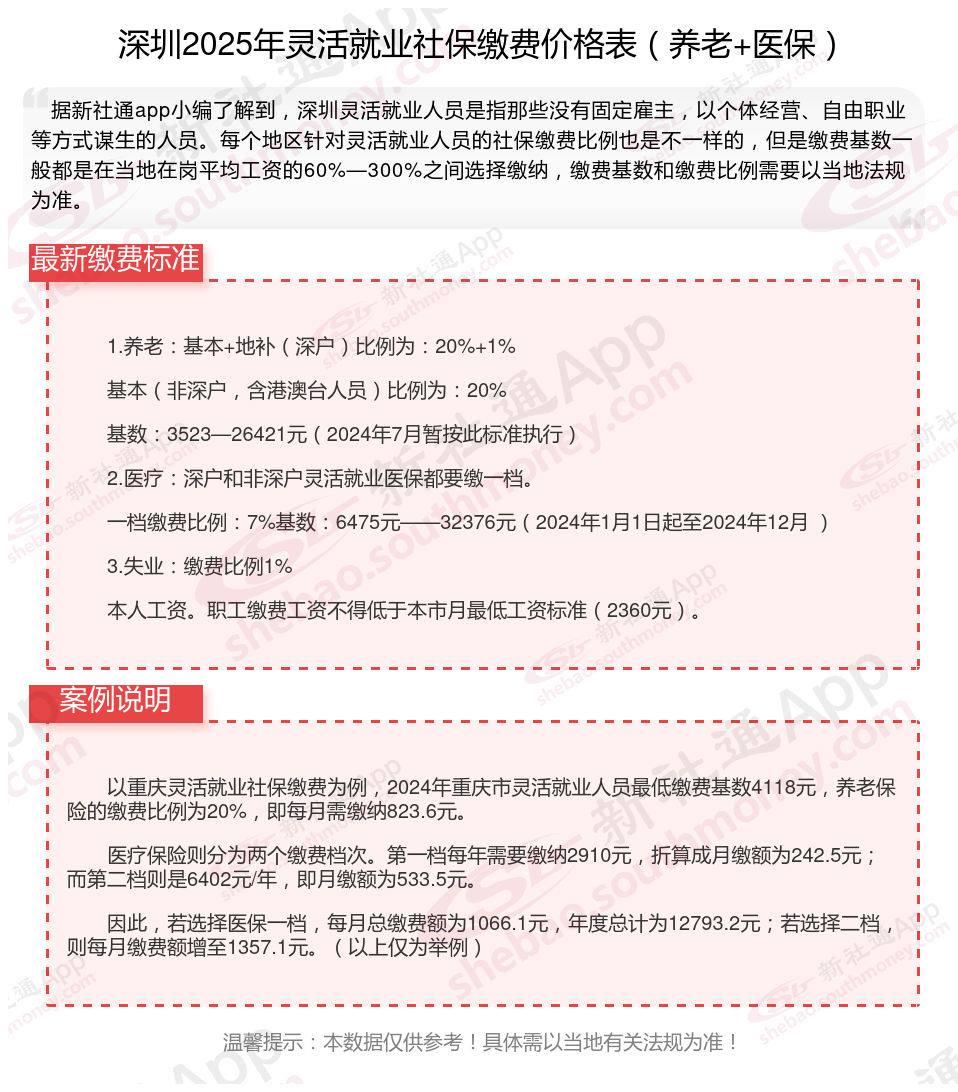
据新社通app数据显示,深圳灵活就业人员养老保险缴费基数2024-2025年最新标准如下:
缴费基数下限暂按不低于3523元/月执行。按照个人20%的缴费费率,个人养老保险缴费金额低于704.6元/月。
(注:本文数据仅供参考,具体以当地缴费标准为准)
社会保险断交有什么影响?
失业险:影响较小。如果你在失业以后不是自己本人意愿造成失业的,且有一定的求职要求,并进行了失业登记,只要连续缴纳保险达到一年就可以享受失业保险了。
工伤保险是即交即用的,断交后立即失效,需要重新缴纳才能享受,不存在累计年限的问题。
医疗保险:保险断缴对医疗保险带来的影响是最大的,一般如果不想医疗保险受到影响,那么最好社保不要停缴超过三个月。如果社保停缴不超过三个月,那么在重新交费后,次月即可进行医疗保险的报销使用,但是如果超过三个月,那么则需要连续缴纳至少6个月才可进行医疗保险的住院报销。
养老保险:是累计计算缴费年限的,断缴后不会立即作废,只要在退休前累计缴满15年,达到退休年龄后就能申请按月领取养老金。即使断缴时间过长,导致退休时缴费年限不足15年,也可以通过继续缴费至满15年或转入城乡居民社会养老保险等方式来解决。
生育保险:生育保险报销的条件之一是保险要连续缴满12个月,如果中途断掉,后续则不能报销,也无法领取生育津贴。
住房公积金:住房公积金只能单位缴纳,不能以个人名义缴纳,因此一旦辞职,除非新工作马上续上,否则一定会停交的。停交住房公积金不会有什么后果,这笔钱还是在你的公积金账户里,当满足相关条件时就可以取出来。
灵活就业保险不想交了,能退钱吗?
灵活就业社保退费的基本情况
灵活就业人员缴纳社保时,费用全部由个人承担,通常按照缴费基数的20%缴纳,其中只有8%进入个人账户,这部分费用在退保时是可以退还的。而另外的12%则划入统筹账户,这部分费用是无法退还的。因此,灵活就业人员如果选择退保,将会损失12%的社保费用。
灵活就业社保退费的流程
具体的退费流程可能因地区而异,但通常包括以下步骤:首先,参保人员需要提供相关证明材料,如出国定居证明、户口核销证明等;其次,需要向最后参保单位劳资负责处提交退保申请;然后,单位劳资负责人会持相关证明材料到社保大厅办理退保手续;最后,参保人员可以到单位领取返还的社保费用。
灵活就业社保退费的条件
灵活就业人员社保缴费可以退,但需要满足一定条件。一般来说,只有在参保人员死亡、出国定居或者缴费不满15年等特定情况下,才能申请退还个人账户部分的费用。此外,如果是参保人自己全额承担社保费用的,那么只能退还个人账户部分的三分之一,其余三分之二是属于单位缴费部分,无法退还。
需要注意的是,社保退保是一项严肃的事情,应该谨慎考虑。在退保前,建议咨询专业律师或社保机构工作人员,以确保自己的权益得到保护。
温馨提示:本数据仅供参考!具体需以当地有关法规为准!