社保即社会保险,是依法建立的一种社会保险,旨在保护公民在年老、疾病、工伤、失业、生育等情况下依法获得物质帮助的权利。社会保险通过立法形式实施,以劳动者为保护对象,涵盖养老保险、医疗保险、失业保险、工伤保险和生育保险等主要项目。
接下来了解一下,广东东莞灵活就业人员社保缴费标准是多少?退休能领多少钱呢?根据新社通app-社保缴费查询工具提供的2025社保缴费标准详情数据:

》》》想知道自己社保缴纳多少钱吗?快来新社通社保计算器,点击下方使用!
新社通app数据所得,数据仅供参考。
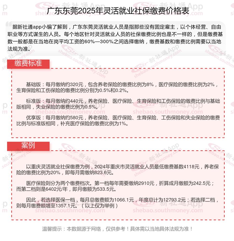
据新社通app数据显示,广东东莞灵活就业人员养老保险缴费基数2024-2025年最新标准如下:
缴费基数下限暂按不低于4546元/月执行。按照个人20%的缴费费率,个人养老保险缴费金额低于909.2元/月。
(注:本文数据仅供参考,具体以当地缴费标准为准)
养老保险要交多少年可以领养老金?
法定退休年龄是指劳动者在符合特定条件下可以开始享受基本养老保险待遇的年龄。这一年龄限制由法律、法规,不同地区的法定退休年龄可能存在差异。法定退休年龄根据性别和工种的不同而有所区分。一般来说,男性的法定退休年龄为60周岁,而女性职工的法定退休年龄为50周岁,女性干部的法定退休年龄为55周岁。这些法规适用于大多数劳动者。然而,对于从事特殊工种的劳动者,法定退休年龄可能会有所不同。例如,从事井下、高空、高温、特别繁重体力劳动或其他有害身体健康的工作的劳动者,可能会享有提前退休的权益。此外,对于因病或非因工致残的劳动者,经过鉴定完全丧失劳动能力的,也可能会有提前退休的法规。
请注意,这些法规并非一成不变。随着社会经济的发展和人口老龄化的加剧,可能会对法定退休年龄进行适当调整。因此,具体的法定退休年龄应以当时的法律、法规和方案为准。为了获取最准确的信息,建议劳动者定期查阅相关法律法规和方案,或者咨询当地的有关部门。
参保人员在达到法定退休年龄时累计缴费满十五年的,能够按月领取基本养老金。累计缴费不足十五年的,可以缴费至满十五年,也可以转入新型农村社会养老保险或者城镇居民社会养老保险。建立基本养老金正常调整机制,并根据职工的平均工资增长、物价上涨情况,可适时地提高基本养老保险待遇水平。
月养老金 = 基础养老金 + 个人账户养老金
退休人员退休金由基础养老金和个人账户养老金组成。
基础养老金=(全省上年度在岗职工月平均工资+本人指数化月平均缴费工资)÷2×缴费期限×1%。
基础养老金=(退休时统筹地区上年度职工月平均工资+本人指数化月平均缴费工资)÷2×缴费年限×1%
个人账户养老金是指根据参保人员退休时其基本养老保险个人账户储存额计算出来的养老金。其计算公式为:
个人账户养老金 = 个人账户储存额 ÷ 计发月数
个人账户养老金则完全取决于你个人账户的累计储存额和退休年龄对应的计发月数。
过渡性养老金=(上一年广东东莞在岗职工月平均工资+上一年广东东莞在岗职工月平均工资×个人平均缴费工资指数)÷2×1995年12月31日以前未建立个人账户的累积缴费年限×1.3%。
退休人员退休金计算方法:
基本养老金=基础养老金+个人账户养老金+过渡性养老金+增发养老金
基础养老金=(全省上年度在岗职工月平均工资+本人指数化月平均缴费工资)÷2×缴费期限×1%。
基础养老金=(退休时统筹地区上年度职工月平均工资+本人指数化月平均缴费工资)÷2×缴费年限×1%
个人账户养老金是指根据参保人员退休时其基本养老保险个人账户储存额计算出来的养老金。其计算公式为:
个人账户养老金 = 个人账户储存额 ÷ 计发月数
个人账户养老金则完全取决于你个人账户的累计储存额和退休年龄对应的计发月数。
过渡性养老金=(上一年广东东莞在岗职工月平均工资+上一年广东东莞在岗职工月平均工资×个人平均缴费工资指数)÷2×1995年12月31日以前未建立个人账户的累积缴费年限×1.3%。
增发养老金=上一年广东东莞在岗职工月平均工资×个人平均缴费工资指数×累计缴费年限(含视为缴费年限)×增发比例。
退休后退休金和养老金一样吗?
资金渠道不同:
养老金是由社会保险资金列支的,参加养老保险社会统筹的退休人员的退休待遇统称为养老金;
退休金的资金来源主要针对未参加养老保险的退休人员。这些人员在退休之前不需要缴纳任何费用。
缴费方式不同:
而养老保险则是我们平时所缴纳的社保中的其中一个,一般由参保人所在的单位进行代缴,部分计入参保人个人账户。
退休金是不用缴纳任何费用的。
领取方式不同:
社会养老保险金由相关部门机构统一发放,养老金的领取问题方面,对每个社会成员有统一的养老金领取规则。
法律依据:《中华人民共和国社会保险法》第十六条,参加基本养老保险的个人,达到法定退休年龄时累计缴费不足十五年的,可以缴费至满十五年,按月领取基本养老金;也可以转入新型农村社会养老保险或者城镇居民社会养老保险,按照相关法规享受相应的养老保险待遇。
退休金可以按月领取,也可以按年领取,甚至一次性支付。领取退休金的主体通常是事业单位的退休人员。
概念不同:
养老保险全称社会基本养老保险,社会根据一定的法律和法规,为解决劳动者在达到解除劳动义务的劳动年龄界限,或因年老丧失劳动能力退出劳动岗位后的基本生活而建立的一种社会保险体系;
退休金是企业或事业单位职工或工作人员退休后一次或分次支付给职工的服务酬劳的一部分。企业制订的退休,应有利于提高职工的劳动积极性,使其老有所依,对社会的安定和提高企业效益均有益处。
温馨提示:本数据仅供参考!具体需以当地有关法规为准!