灵活就业社保的缴费基数是以上年全省在岗职工月平均工资计算。
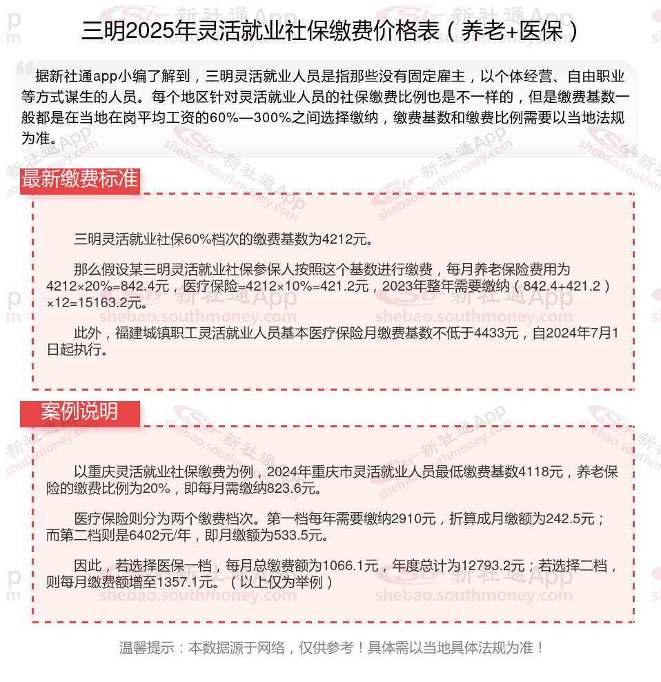
三明灵活就业社保交多少钱?最新三明灵活就业人员社保养老缴费标准明细来了,根据新社通app-社保缴费查询工具提供的2025社保缴费标准详情数据:

如何了解自己的社保缴纳明细吗?点击新社通app社保计算器,帮您计算!
新社通app数据所得,数据仅供参考。
社保要交满多少年才能领养老金?
根据有关法规,职工现行退休年龄是男性60周岁,女干部55周岁,女工人50周岁。此外,对于从事井下、高温等繁重体力劳动或其他有害身体健康工作的职工,法定退休年龄是男职工年满55周岁,女职工年满45周岁。因病或非因工致残,由医院证明并经有关部门确认完全丧失劳动能力的,退休年龄为男年满55周岁、女年满45周岁。请注意,这些法规可能会根据具体情况有所变化,并且不同行业、职业或地区可能存在一些特殊的退休方案。因此,具体的退休年龄可能因个人情况和所在地的具体方案而有所不同。为了获取最准确的信息,建议咨询所在地的社保部门或相关机构。
三明养老保险一个月要交多少钱?随新社通app小编了解一下:
若三明有个网友谢某的养老保险缴费基数为3992元,三明法规的灵活就业养老保险缴费比例为:20%。
接下来,我们根据缴费比例来计算个人需要缴纳的养老保险费。
据新社通app养老保险计算器显示,个人缴费额 = 缴费基数 × 个人缴费比例=3992元 ×20%= 798.4元
则:谢某个人需要缴纳798.4元。
请注意,这只是一个基于虚构数据的计算示例,实际的缴费金额会根据具体的缴费基数、缴费比例以及当地社保方案的法规而有所不同。此外,社保方案也会随时间变化,因此在实际计算时,建议参考最新的方案法规。
职工社保和灵活就业社保的区别
退休年龄:
灵活就业社保:男性年满60周岁,女性年满55周岁。
?职工养老保险?:
男性需年满六十周岁。
女性方面,从事管理和科研工作的女职工需年满五十五周岁,从事生产和工勤辅助工作的女职工则需年满五十周岁。
此外,对于特殊工种或因病致残等情况,可能存在提前退休并领取养老金的要求,具体需根据相关法规执行。
户籍限制:
自由职业社保的参保主体是个人,通常只能缴纳养老保险和医疗保险两个险种。其缴费基数和缴费比例与职工社保不同,且社保是自愿缴纳的。
在职职工:缴纳职工社保没有户籍限制,只要是全日制上班都可以缴纳。
险种不一样:
灵活就业社保:主要涵盖养老保险和医疗保险,部分地区可能还包括失业保险。
职工社保和灵活就业社保的缴费险种不同。职工社保包括养老保险、医疗保险、工伤保险、失业保险和生育保险。
缴费基数和比例:
灵活就业社保的缴费主体是灵活就业者本人,他们需要自行承担全部的社保费用。
职工社保的缴费比例由企业和个人共同承担,其中养老保险个人缴费比例为8%,企业缴费比例为16%。
温馨提示:本数据源于网络,仅供参考!具体需以当地具体法规为准!