灵活就业社保:主要涵盖养老保险和医疗保险,部分地区可能还包括失业保险,保险范围相对较窄。
据新社通app数据显示,湖北襄阳养老保险缴费基数2024-2025年最新标准如下:
湖北襄阳灵活就业人员基本养老保险缴费基数暂按不低于3800元;
缴费比例:个人承担20%;养老保险缴费个人760元。
(注:本文数据仅供参考,具体以当地缴费标准为准)
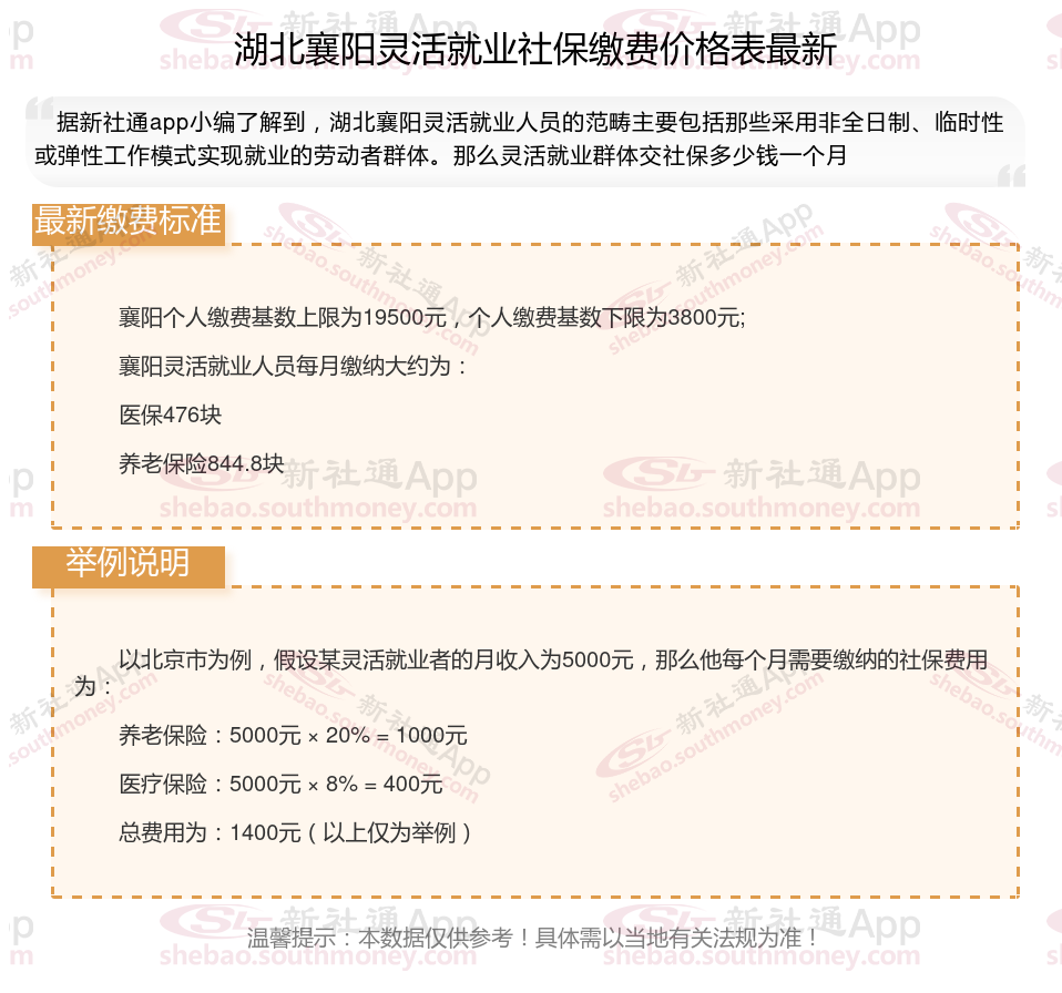
湖北襄阳灵活就业社保缴费标准,湖北襄阳灵活就业社保缴费标准是多少钱一个月?下表是2024-2025年湖北襄阳社保费用明细参考,根据新社通app-社保缴费查询工具提供的最新数据如下:

襄阳个人缴费基数上限为19500元,个人缴费基数下限为3800元;
襄阳灵活就业人员每月缴纳大约为:
医保476块
养老保险844.8块
相关案例计算:
假设湖北襄阳有个同事王某灵活就业养老保险缴费基数为3800元。
据新社通app养老保险计算器显示,王某个人缴费额:灵活就业个人按照其缴费基数的20%缴纳养老保险费。因此,王某每月需要缴纳的养老保险费为3800元 *20% = 760元。
另外,需要注意的是,养老保险的缴费比例和基数可能会随着方案的调整而发生变化。因此,在计算养老保险缴费金额时,需要参考当地的最新方案和法规。
灵活就业社保的缴费基数则一般是以当地上年度在岗职工月平均工资的一定比例(如40%~100%)来确定。在缴费比例上,灵活就业社保的养老保险缴费比例通常为20%,医疗保险缴费比例根据当地法规有所不同。
了解您的社保缴纳明细——新社通app计算器!点击下方使用!
新社通社保计算器计算所得,数据仅供参考。
灵活就业养老保险断交:明智之举还是无奈选择?
灵活就业养老保险可以断交。灵活就业人员为自愿参保,未就业期间的养老保险是自愿缴纳,因此可以中断。但需要注意的是,虽然养老保险中断后个人账户不会作废,且中断前后的缴费年限可以累计计算,但断交养老保险可能会带来以下影响:
影响养老金待遇:
个人享受基本养老金与个人缴费年限直接相关,缴费年限越长,缴费基数越大,退休后领取的养老金就越多。如果断交养老保险,将直接影响累计缴费年限,从而降低未来领取的养老金金额。
可能会失去社保补贴的机会:
有些地区对灵活就业者提供社保补贴,但享受补贴的前提是必须处于正常参保状态。一旦中断缴费,这些补贴机会可能就会溜走。
丧失医疗报销资格:
停缴期间,享受不到相关福利。停缴社保不仅意味着养老金账户“停滞”,还会丧失医疗报销资格。生病住院时,全部费用都得自己承担。
综上所述,虽然灵活就业养老保险可以断交,但考虑到养老金待遇、医疗报销资格和社保补贴机会等因素,灵活就业人员尽可能保持连续缴纳状态。如果确实无法继续缴纳,也应提前了解相关方案和补救方案,以确保自己的养老保险不受影响。
个人自行缴纳社保和单位交的有什么不一样?
单位公司买社保和个人买社保有什么区别?
缴纳的险种数量不同:灵活就业人员社保只能缴纳“两险”,即:养老保险和医疗保险;企业员工社保需要缴纳“五险”,即:养老保险、失业保险、工伤保险、医疗保险、生育保险。
缴费比例不同:职工社保缴费的比例,除法定的比例以外,社保经办机构会根据单位的情况核定缴费比例。比如工伤保险是根据用人单位所处的行业和工伤发生的频次核定比例。而灵活就业人员的社保缴费比例和职工缴费比例是不一样的。
养老保险待遇:无论是职工社保还是灵活就业社保,参保人都可以在达到法定退休年龄并满足缴费年限要求后,按月领取基本养老金。养老金的计算方式相同,包括基础养老金和个人账户养老金两部分。
医疗保险待遇:两种社保都包括医疗保险,参保人可以在生病或受伤时享受相应的医疗报销待遇。
缴费基数:
①缴费基数有上下限。职工的缴费基数,不可以无限高,也不可以无限低,取的范围是所在省市全口径城镇就业人员社会平均工资的60%~300%。
过去的时候,一些地区采取的是城镇非私营单位在岗职工社会平均工资。渊源是最初的养老保险主要是针对国营企业建立起来的。
缴费基数上下限,涵盖了绝大多数的可能,也保证了养老保险基金的安全。比如低收入人群缴费基数低,缴纳钱数太少了,不利于养老基金的收支平衡。高收入人群,缴费基数太高,产生的养老金太高,万一遇上长寿的,一样会对养老基金产生很大压力。
②企业职工的缴费基数。企业职工月缴费基数是按照职工上年度本人工资总额的月均值计算的。
企业职工的缴费基数,也必须在各地公布的缴费基数上下限之间。如果职工工资低于60%最低缴费基数,那么必须按照60%缴纳;如果职工工资高于300%最高缴费基数,也只能按照300%缴纳。
职工的工资总额,包括了计时工资、计件工资、奖金、津贴补贴、加班加点工资、特殊情况下支付的工资。不扣除社保、公积金个人部分和个人所得税。
温馨提示:本数据仅供参考!具体需以当地有关法规为准!