天津灵活就业社保缴费价格表 2024-2025年天津灵活就业养老、医保缴费标准一览表,下表是2024-2025年天津社保费用明细参考,根据新社通app-社保缴费查询工具提供的最新数据如下:

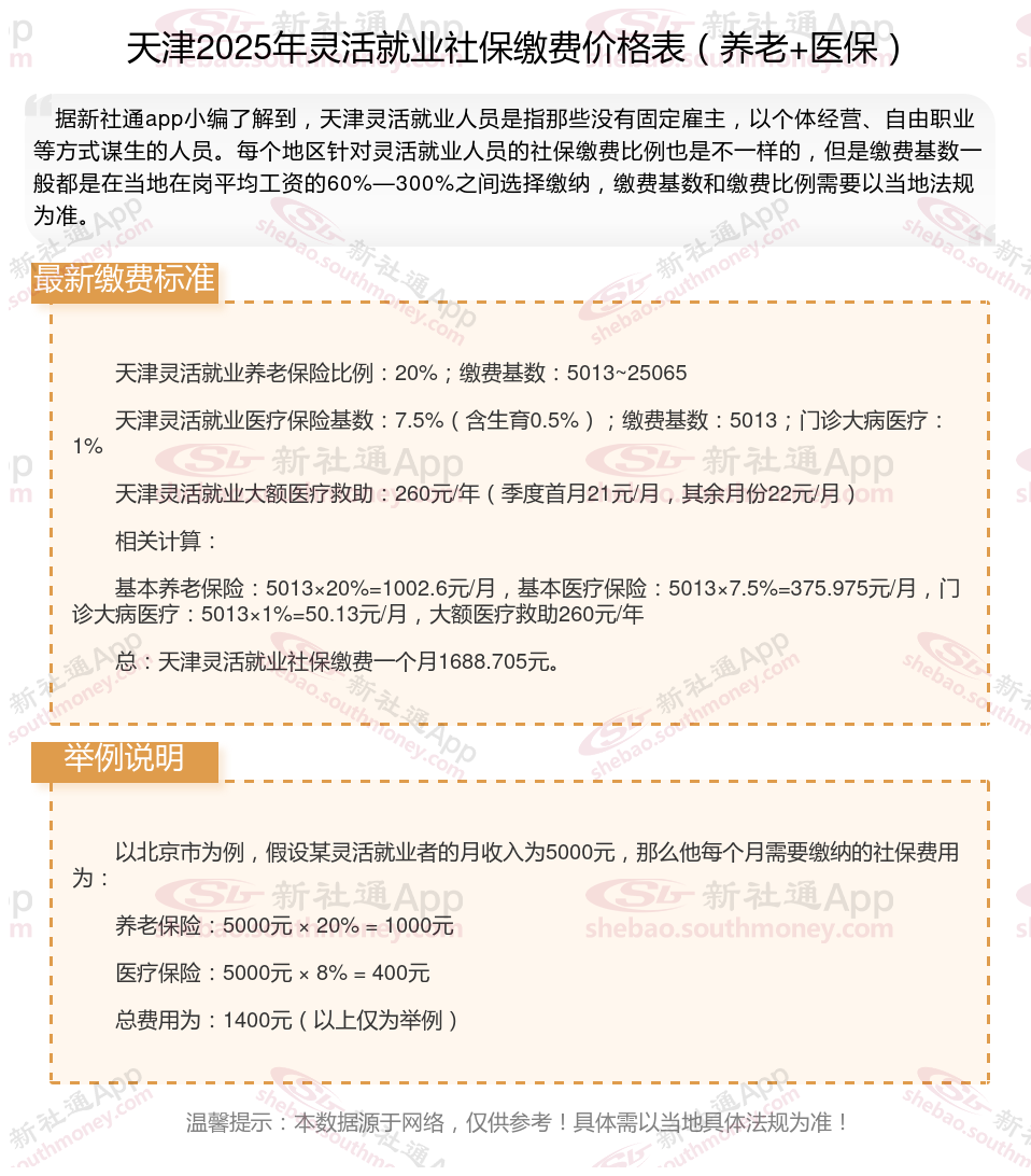
天津灵活就业养老保险比例:20%;缴费基数:5013~25065
天津灵活就业医疗保险基数:7.5%(含生育0.5%);缴费基数:5013;门诊大病医疗:1%
天津灵活就业大额医疗救助:260元/年(季度首月21元/月,其余月份22元/月)
相关计算:
基本养老保险:5013×20%=1002.6元/月,基本医疗保险:5013×7.5%=375.975元/月,门诊大病医疗:5013×1%=50.13元/月,大额医疗救助260元/年
总:天津灵活就业社保缴费一个月1688.705元。
据新社通app数据显示,天津养老保险缴费基数2024-2025年最新标准如下:
天津灵活就业人员基本养老保险缴费基数暂按不低于5013元;
缴费比例:个人承担20%;养老保险缴费个人1002.6元。
(注:本文数据仅供参考,具体以当地缴费标准为准)
灵活就业社保通常允许灵活就业者在一定范围内自主选择,以适应他们不同的经济状况和需求。
养老保险怎么买最划算?
要使养老金缴纳最划算,需要综合考虑个人的经济状况、年龄、健康状况、未来养老需求以及当地社保方案等因素。以下是一些具体的看法:
关注方案动态:
由于各地有关部门方案会不断调整,补贴方案、缴费基数、缴费比例等都可能发生变动。因此,定期关注方案变化,以便及时调整缴费计划,进一步优化养老收益。
地区差异:
不同地区的养老金方案存在差异,包括基础养老金标准、有关部门补贴方案等。在选择缴费档次和地区时,应考虑这些差异对未来养老金待遇的影响。
选择适当的缴费档次:
居民养老保险通常设有多个缴费档次,从低到高不等。在经济条件允许的情况下,选择较高的缴费档次可能更有利,因为这意味着未来可能获得更多的有关部门补贴和更高的养老金待遇。但也要根据自身的经济状况来合理确定,避免造成过大的经济压力。
对于城乡居民基本养老保险,可以根据自身经济状况,灵活调整缴费档次。例如,在青岛市,今年的缴费档次有10个,从100元到12000元不等。按照不同档次,有关部门补贴也有所不同。
延长缴费年限:
基本养老保险的缴费期限越长,退休后领取的养老金就越高。因此,在经济条件允许的情况下,应尽可能延长缴费年限。
综上所述,要使养老金缴纳最划算,需要综合考虑多个因素并做出合理的规划。同时,还需要定期关注方案变化和市场动态,以便及时调整自己的养老金缴纳方案。
》点击新社通app社保计算器,了解你的社保缴费明细!
新社通app数据所得,数据仅供参考。
(备注:数据仅供参考,具体以当地有关法规为准)