灵活就业人员的社保缴费比例是根据当地全口径城镇单位就业人员平均工资来确定的,灵活就业人员参加企业职工基本养老保险的缴费比例为20% , 其中12%计入统筹账户, 8%计入养老保险个人账户。从2024年1月开始,灵活就业人员还可以自愿选择参加工伤保险,具体缴费比例参照当地法规要求。
那么,河北沧州灵活就业人员社保缴费基数最新标准,河北沧州灵活就业社保多少钱一个月?根据新社通app-社保缴费查询工具提供的2025社保缴费标准详情数据:
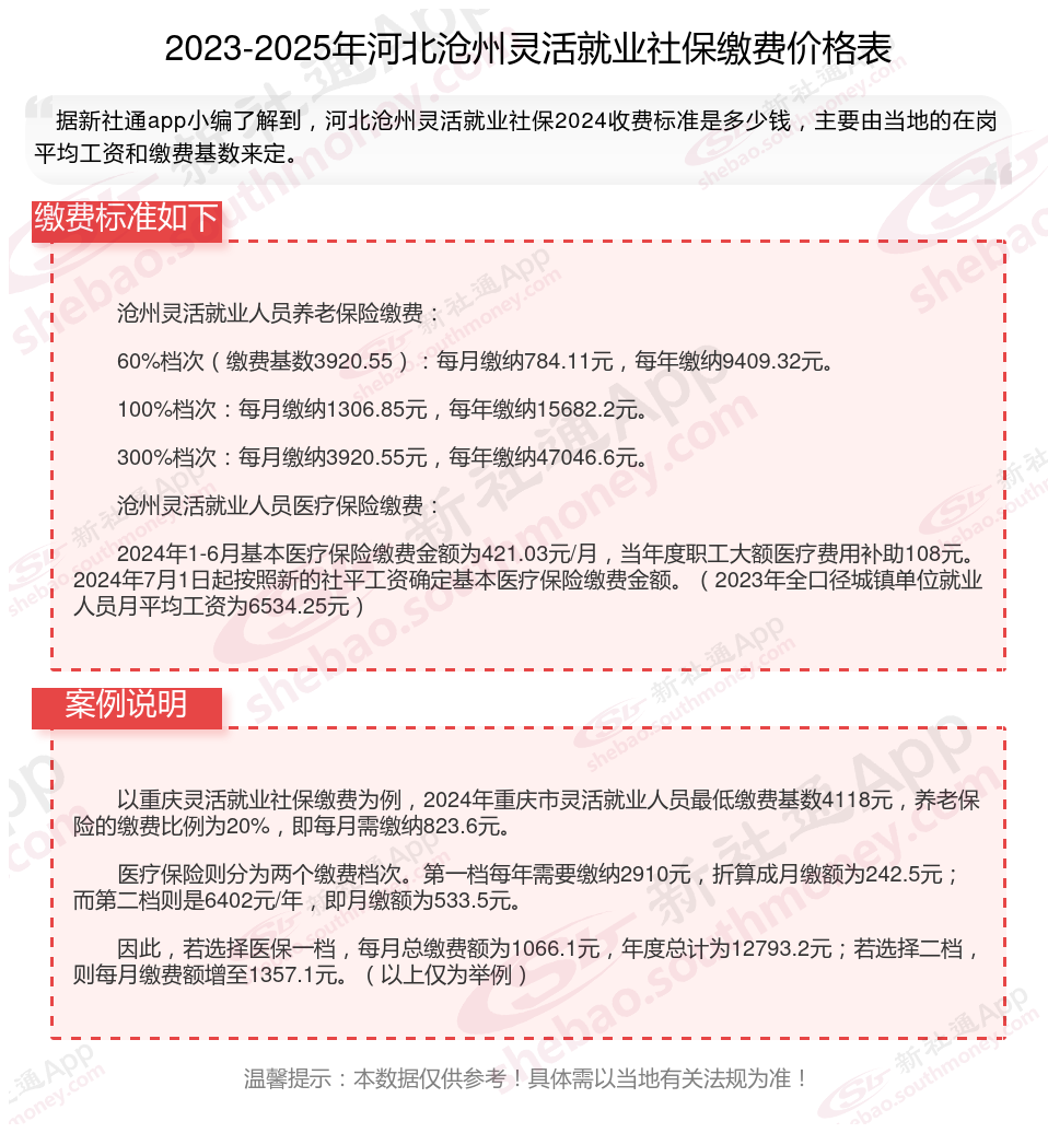
沧州灵活就业人员养老保险缴费: 60%档次(缴费基数3920.55):每月缴纳784.11元,每年缴纳9409.32元。 100%档次:每月缴纳1306.85元,每年缴纳15682.2元。 300%档次:每月缴纳3920.55元,每年缴纳47046.6元。 沧州灵活就业人员医疗保险缴费: 2024年1-6月基本医疗保险缴费金额为421.03元/月,当年度职工大额医疗费用补助108元。2024年7月1日起按照新的社平工资确定基本医疗保险缴费金额。(2023年全口径城镇单位就业人员月平均工资为6534.25元)

》社保缴费不迷茫,用新社通社保计算器,查询您的社保缴费金额!
新社通社保计算器计算所得,数据仅供参考。
交社保的目的主要是为了保护公民在面临年老、疾病、工伤、失业、生育等风险时,能够依法从社会获得必要的物质帮助。社保的作用可以为以下几点:
养老保险:目的是为了保护劳动者在退休后能够获得一定的经济来源,以维持其基本生活水平。缴费比例一般为个人缴纳8%,单位缴纳19%。需要至少累计缴纳15年才能在退休时领取基本养老金。
失业保险:在工作中,不少朋友会遇到单位倒闭,单位为了节省人效裁员等情况,一旦失业,我们就失去了经济来源,日常生活就会出现困难。而缴纳社保后,在失业期间我们可以领取失业补助金,并且还可以享受一些培训,促使我们快速再就业。
生育保险:这个由公司缴纳,需要缴满时间才可以使用。男员工的妻子未交社保的,也可享受福利。报销产检及生育时的各种费用,另外还有一笔生育津贴可以领取,通常会有1-2万。
医疗保险:为疾病提供保险,减轻因疾病带来的经济负担。
工伤保险:由单位缴纳。工作中(包括上下班途中)遭受意外伤害或者死亡,可以获得一大笔补偿,是对劳动者的一种保护。
灵活就业社保与职工社保险种有什么不一样:
社保只参加养老保险和医疗保险,部分地区可参加失业保险
职工社保:包括养老、医疗、工伤、生育和失业保险,提供全面的保险。
没有交过一分钱社保,老了怎么办,能领养老金吗?
一分钱不交,60岁是不能领养老金的。为什么呢?因为按照法规,参加基本养老保险的个人,得达到法定退休年龄时累计缴费满十五年,才能按月领取基本养老金。这可是硬杠杠,谁也不能例外!
当然啦,有些人可能会说:“我之前没交过养老保险,但我现在想交了,来得及吗?” 这个问题嘛,得看你的具体情况。如果你现在离60岁还有好几年,那赶紧交起来,说不定还能赶在退休前交满十五年。但如果你已经快到60岁了,还没交过几年养老保险,那可能就得考虑其他方式了,比如一次性补缴或者转入新型农村社会养老保险、城镇居民社会养老保险等。
如何提高养老金?提高养老金的路径,你知道几个?
养老保险应提前规划,通过多种途径提高自己的养老金待遇:
选择在经济发达的地区办理退休:
社会平均工资越高的地区,养老金待遇通常也会更高。
如果有多地参保的经历,并且想要在经济发达的城市享受更好的养老金待遇,需要在该城市累计缴费满10年以上。
延长缴费年限:
坚持缴费不间断,尽可能取得较长的缴费时间。养老金计算公式中,缴费年限是计算基础养老金的重要因素,时间越长,养老金越高。
提高个人缴费基数:
升职加薪:提高个人工资水平,可以直接增加养老保险的缴费基数。好好工作,抓住每一个可以升职加薪的机会。
增加额外收入:如果有条件,可以考虑兼职、创业等方式增加额外收入,进而提高缴费基数。
温馨提示:本数据仅供参考!具体需以当地有关法规为准!