灵活就业社保几个月不交就作废了吗?
灵活就业人员的社保一般可以在连续3个月不交后视为断缴。具体来说:
社保断缴
根据法规,如果灵活就业人员未在时间内办理参保手续,或连续中断缴费三个月,这将被视为中断参保。在中断后办理参保手续并连续缴费满6个月后,方可再次享受医保待遇。然而,如果在中断后的3个月内及时补缴,那么从补缴的次月起就可以恢复医保待遇。
社保断缴的影响
医疗保险:社保一旦断缴,从断缴的第二个月开始,灵活就业人员就无法享受医保待遇。断缴超过3个月后,即使在续保时,也会有3个月的等待期,期间同样无法享受医保。此外,医疗保险的累计缴费年限也会受到影响,进而影响到退休后的医保待遇。
养老保险是累计计算的,断缴不会对之前已经缴纳的养老保险产生影响,也不会清0。但断缴会影响退休后的养老金待遇,因为缴费年限越长,领取的养老金就越多。其他险种:如生育保险、工伤保险等,都需要连续缴纳一定的时间才能享受待遇。断缴会影响到这些险种的待遇享受。 避免社保断缴的建议对于灵活就业人员来说,应尽量避免社保断缴。如果因某些原因无法继续缴纳社保,可以选择以个人的身份继续参保或者以城乡居民的身份参保。这样虽然待遇会低于职工社保,但至少可以保持社保的连续性,避免断缴带来的各种影响。
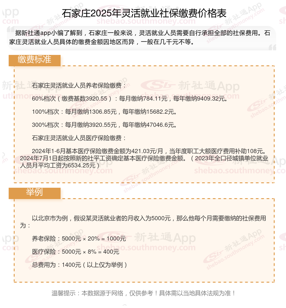
那么,石家庄灵活就业人员社保多少钱一个月?根据新社通app-社保缴费查询工具提供的2025社保缴费标准详情数据:

》》还不知道自己社保缴纳明细吗?点击新社通app社保计算器,查询所在城市社保缴费明细!
新社通app数据所得,数据仅供参考。
社保是一项重要的社会福利体系,对于个人和家庭的生活稳定、促进社会和谐发展具有不可替代的作用:
1、保证基本生活:社保通过提供养老金、医疗保险等福利,帮助参保人在退休或患病时维持基本生活水平。
2、缓解经济压力:在面临失业、工伤或生育等特殊情况下,社保可以提供经济援助,减轻个人和家庭的经济负担。
3、促进社会稳定:通过建立社会保险网络,减少社会不稳定因素,维护社会和谐稳定。
4、支持劳动力再生产:社保保险有助于提高劳动者的生活质量,促进劳动力的健康和持续发展。
温馨提示:本数据源于网络,仅供参考!具体需以当地具体法规为准!