灵活就业社保通常只包括养老保险和医疗保险,部分地区可参加失业保险,但并不包括工伤保险和生育保险。
据新社通app数据显示,上饶灵活就业养老保险缴费基数2024-2025年最新标准如下:
2025年度,全省职工基本养老保险缴费基数上限为全口径工资的300%,即19191元/月;下限为全口径工资的60%,即3839元/月。
个人缴费比例:20%;
(注:本文数据仅供参考,具体以当地缴费标准为准)
上饶社保缴费多少钱?下表是2024-2025年上饶社保费用明细参考,根据新社通app-社保缴费查询工具提供的最新数据如下:

养老保险
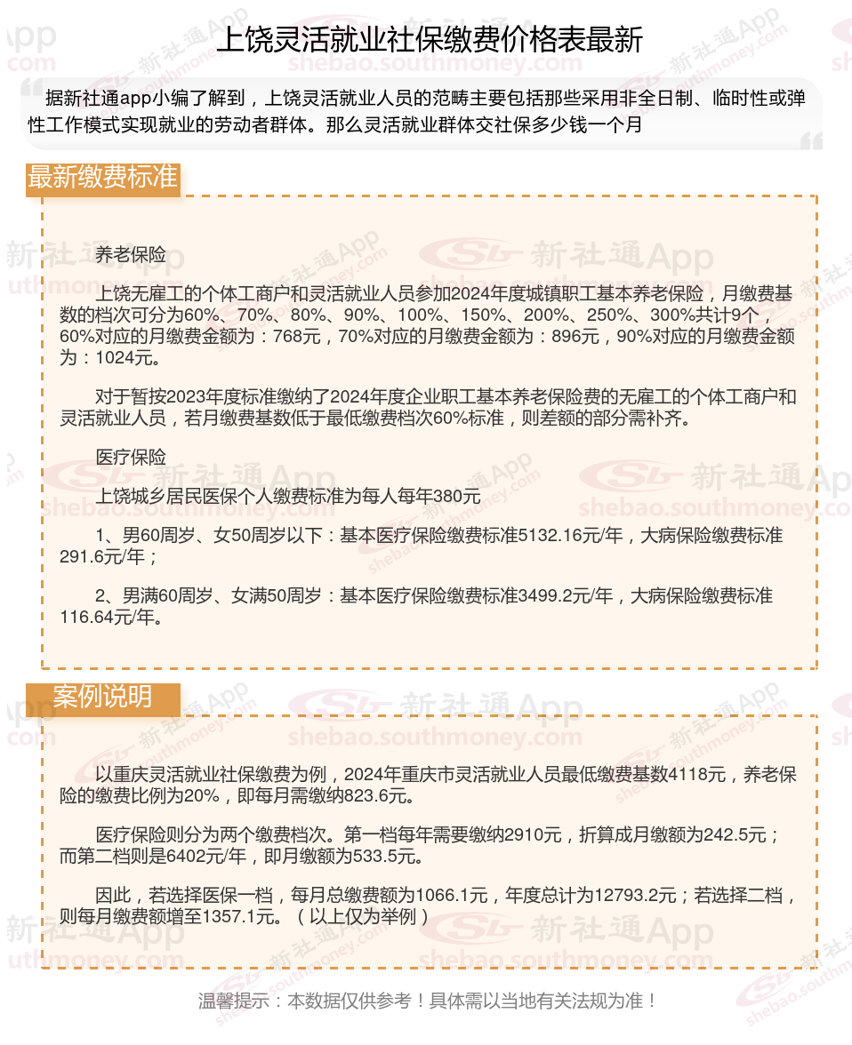
上饶无雇工的个体工商户和灵活就业人员参加2024年度城镇职工基本养老保险,月缴费基数的档次可分为60%、70%、80%、90%、100%、150%、200%、250%、300%共计9个,60%对应的月缴费金额为:768元,70%对应的月缴费金额为:896元,90%对应的月缴费金额为:1024元。
对于暂按2023年度标准缴纳了2024年度企业职工基本养老保险费的无雇工的个体工商户和灵活就业人员,若月缴费基数低于最低缴费档次60%标准,则差额的部分需补齐。
医疗保险
上饶城乡居民医保个人缴费标准为每人每年380元
1、男60周岁、女50周岁以下:基本医疗保险缴费标准5132.16元/年,大病保险缴费标准291.6元/年;
2、男满60周岁、女满50周岁:基本医疗保险缴费标准3499.2元/年,大病保险缴费标准116.64元/年。
灵活就业社保的缴费基数通常为60%-300%,供个人选择,个人需要缴纳全部的金额。
》》点击新社通app社保计算器,查询你的社保缴纳明细!
新社通app数据所得,数据仅供参考。
灵活就业养老保险:能否选择断交?
灵活就业养老保险可以断交。灵活就业人员为自愿参保,未就业期间的养老保险也是自愿缴纳,因此可以中断。但断交养老保险可能会产生以下影响:
失去社保补贴机会:
有些地区对灵活就业者提供社保补贴,比如50岁以上的男性、40岁以上的女性可以申请。但享受补贴的前提是必须处于正常参保状态。一旦中断缴费,这些补贴机会可能会溜走。
丧失医疗报销资格:
停缴社保不仅意味着养老金账户“停滞”,还会丧失医疗报销资格。在生病住院时,如果中断缴费,将无法享受医疗保险待遇,所有医疗费用都需自行承担。
影响养老金待遇:
个人享受基本养老金与个人缴费年限直接相关,缴费年限越长,缴费基数越大,退休后领取的养老金就越多。如果断交养老保险,将直接影响累计缴费年限,从而降低未来领取的养老金金额。
综上所述,虽然灵活就业养老保险可以断交,但考虑到养老金待遇、医疗报销资格和社保补贴机会等因素,灵活就业人员尽可能保持连续缴纳状态。如果确实无法继续缴纳,也应提前了解相关方案和补救方案,以确保自己的养老保险不受影响。
个人自行缴纳社保和单位交的有什么不一样?
职工社保和灵活就业社保的区别
险种不一样:
灵活就业社保:主要包括养老和医疗保险,不包括工伤、失业和生育保险。
职工社会保险主要包括以下几种险种:养老保险、医疗保险、失业保险、工伤保险和生育保险,这些保险的缴纳是由单位和职工共同承担的,具体的缴纳比例和金额会根据职工的工资基数进行调整。
户籍限制:
灵活交社保,即灵活就业社保,主要针对的是无雇工的个体工商户、未在用人单位参加基本养老保险的非全日制从业人员以及其他灵活就业人员。其缴费主体仅为个人,费用由个人全额承担。
职工养老:主要针对在企业、事业单位等正规用人单位工作的职工。用人单位和职工必须依法参加基本养老保险,由单位和职工共同缴纳养老保险费。
退休年龄:
个体工商户和灵活就业人员按照男年满60周岁、女年满55周岁时,累计缴费年限满15年退休。
就业职工社保
普通企业职工:男性年满60周岁,女性生产操作岗位年满50周岁,女性管理岗位和女性专业技术人员年满55周岁。
特殊工种的职工:男性年满55周岁,女性年满45周岁。
因病或非因工负伤、完全丧失劳动能力人员:男性年满50周岁,女性年满45周岁。
温馨提示:本数据仅供参考!具体需以当地有关法规为准!