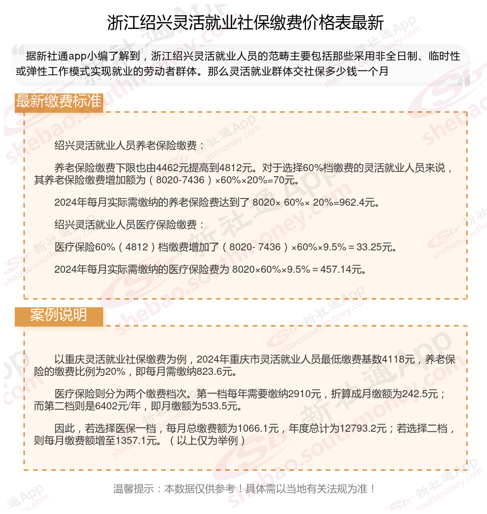
据新社通app数据显示,浙江绍兴灵活就业养老保险缴费基数2024-2025年最新标准如下:
2025年度,全省职工基本养老保险缴费基数上限为全口径工资的300%,即24930元/月;下限为全口径工资的60%,即4462元/月。
个人缴费比例:20%;
(注:本文数据仅供参考,具体以当地缴费标准为准)
灵活就业者需要根据自己的实际情况和需求来选择适合自己的社保方案。
那么,浙江绍兴灵活就业人员社保缴费一个月多少钱?2025年浙江绍兴灵活就业人员社保缴费标准,根据新社通app-社保缴费查询工具提供的2025社保缴费标准详情数据:

据新社通app数据显示,浙江绍兴灵活就业养老保险缴费基数2024-2025年最新标准如下:
2025年度,全省职工基本养老保险缴费基数上限为全口径工资的300%,即24930元/月;下限为全口径工资的60%,即4462元/月。
个人缴费比例:20%;
(注:本文数据仅供参考,具体以当地缴费标准为准)
》快来计算您的社保缴纳计算明细,点击新社通app社保计算器,轻松测算!
新社通社保计算器计算所得,数据仅供参考。
个人领取养老金多少岁?
个人领取养老金的年龄通常为女性55周岁,男性60周岁。但也要注意,存在一些特殊情况:
正常退休
领取养老金的年龄要求
男性需年满60周岁,女性需年满55周岁(从事管理和科研工作的女职工)或50周岁(从事生产和工勤辅助工作的女职工)。对于自由职业者和个体工商户女性,领取养老金的年龄也是55周岁。
特殊情况下领取养老金的年龄要求
若从事井下、高空、高温、特别繁重体力劳动或其他有害身体健康的工作,男性年满55周岁,女性年满45周岁即可领取养老金。
如果因病或非因工致残,由医院证明并经劳动鉴定委会确认完全丧失劳动能力,男性年满55周岁,女性年满45周岁可领取养老金。
另外,还需注意,除了达到上述年龄要求,个人还需要至少缴纳15年的养老保险费才能领取养老金。如果达到退休年龄但缴费年限不足15年,可以选择延长缴费时间至65周岁或一次性补足差额年限。
总的来说,个人领取养老金的具体年龄取决于性别、工作性质以及个人的实际情况。如有更多疑问,建议咨询当地社保部门。
没有交过一分钱社保,老了怎么办,能领养老金吗?
一分钱不交60岁不能领养老金,一般情况下,参保人员需要缴纳满15年的基本养老保险,才能在达到法定退休年龄后领取基本养老金。如果没有缴纳养老保险费,是无法领取养老金的。因此,如果没有缴纳养老保险费,即“一分钱不交”,是无法在60岁时领取养老金的。如果想要在退休后有稳定的养老金收入,应当按照法规参加基本养老保险并按时足额缴纳养老保险费。
灵活就业人员社保可以停交几个月,有什么影响?
灵活就业人员社保一般可以连续3个月不交的,然后视为断缴。断缴影响如下:
社保断缴
根据法规,如果灵活就业人员未在时间内办理参保手续,或连续中断缴费三个月,这将被视为中断参保。在中断后办理参保手续并连续缴费满6个月后,方可再次享受医保待遇。然而,如果在中断后的3个月内及时补缴,那么从补缴的次月起就可以恢复医保待遇。
社保断缴的影响
医疗保险:社保一旦断缴,从断缴的第二个月开始,灵活就业人员就无法享受医保待遇。断缴超过3个月后,即使在续保时,也会有3个月的等待期,期间同样无法享受医保。此外,医疗保险的累计缴费年限也会受到影响,进而影响到退休后的医保待遇。
养老保险是累计计算的,断缴不会对之前已经缴纳的养老保险产生影响,也不会清0。但断缴会影响退休后的养老金待遇,因为缴费年限越长,领取的养老金就越多。其他险种:如生育保险、工伤保险等,都需要连续缴纳一定的时间才能享受待遇。断缴会影响到这些险种的待遇享受。 避免社保断缴的建议对于灵活就业人员来说,应尽量避免社保断缴。如果因某些原因无法继续缴纳社保,可以选择以个人的身份继续参保或者以城乡居民的身份参保。这样虽然待遇会低于职工社保,但至少可以保持社保的连续性,避免断缴带来的各种影响。
温馨提示:本数据源于网络,仅供参考!具体需以当地具体法规为准!