灵活就业人员具备以个人身份参与职工社保的资格,其缴费基数与当地社会平均工资紧密关联,缴费档次在社会平均工资的 60%至 300%区间内可自由抉择。通化灵活就业人员社保缴费最低标准是多少?下面随新社通小编一起了解灵活就业人员社保详情。
灵活交社保和职工社保之间存在显著的区别,主要体现在参保对象、缴费主体、缴费比例、缴纳险种、缴费基数、户籍限制以及享受的待遇等方面。
据新社通app数据显示,2024-2025年通化灵活就业人员养老保险的缴费标准:
养老保险缴费基数的下限为4307.1元;养老保险缴费比例为20%。
(注:本文数据仅供参考,具体以当地缴费标准为准)
通化灵活就业社保缴费标准来了 灵活就业社保最低要交多少钱?根据新社通app-社保缴费查询工具提供的最新数据如下:

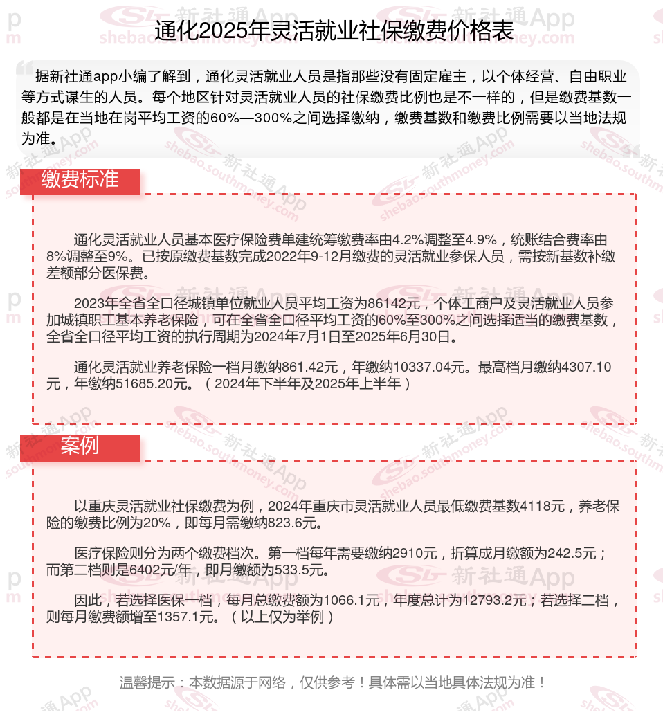
通化灵活就业人员基本医疗保险费单建统筹缴费率由4.2%调整至4.9%,统账结合费率由8%调整至9%。已按原缴费基数完成2022年9-12月缴费的灵活就业参保人员,需按新基数补缴差额部分医保费。
2023年全省全口径城镇单位就业人员平均工资为86142元,个体工商户及灵活就业人员参加城镇职工基本养老保险,可在全省全口径平均工资的60%至300%之间选择适当的缴费基数,全省全口径平均工资的执行周期为2024年7月1日至2025年6月30日。
通化灵活就业养老保险一档月缴纳861.42元,年缴纳10337.04元。最高档月缴纳4307.10元,年缴纳51685.20元。(2024年下半年及2025年上半年)
新社通APP社保计算器,一键算出您的社保缴费明细!
新社通社保计算器计算所得,数据仅供参考。
社保不交了是不是可以退钱?
根据社保的相关法规,社保一般是不可以退的,但也有例外情况。如果不想缴纳社保的话,可以直接不缴纳,停掉社保之后即可。所缴的社保费用会继续存在个人账户里,等到退休年龄之后就可以自动进行取出。单位所交的部分则进行充公。
养老金重算补发是给哪些人补发?
方案调整前已退休但受方案变化影响的人员:
如果对养老金方案进行调整,导致部分已退休人员的养老金计算标准发生变化,那么这些人员也可以享受养老金的重算补发。例如,当养老金计发公式或相关参数发生变化时,之前已经按照旧标准领取养老金的人员就有资格获得补发。
部分早期退休人员:
在过去的养老金核算中,由于采用的是旧标准,导致部分退休人员到手的养老金少发了。方案调整后,这些早早退休的人员也能按照全新的、更合理的标准补齐以往的差额。
提前退休人员:
某些退休人员在法定退休年龄之前退休,其养老金可能会按照提前退休的法规进行计算。然而,如果后续相关方案发生变化,导致提前退休人员的养老金计算标准发生改变,这些人员也可能有资格享受养老金重算补发。
养老金计发基数公布前已退休的人员:
这部分人员在养老金计发基数公布前就已经办理了退休手续,并开始领取养老金。由于他们的养老金是按照旧基数计算的,因此当新基数公布后,他们的养老金也需要进行重新核算,并补发差额部分。
2025年1月1日以后退休的职工:
这部分职工在退休时,由于上一年度的社会平均工资(即养老金计发基数)等数据尚未公布,因此先按照上一年度的基数计算预发养老金。
当新一年度的养老金计发基数公布后,他们的养老金会按照新的基数进行重新计算,并对之前的预发养老金进行差额补发。
交社保的目的主要是为了保护公民在面临年老、疾病、工伤、失业、生育等风险时,能够依法从社会获得必要的物质帮助。社保的作用可以为以下几点:
提供基本的社会保险:社保体系能够保证个人及其家庭的基本生活。当参保公民遭遇年老、疾病、生育、工伤、失业等风险时,能够为其给予物质帮助、减少经济损失、其基本的生活。
促进经济发展:社保保险不仅可以让劳动人员奋斗更有动力,以提高产品的生产效率,还能够减轻个人的经济负担,从而提高个人的消费能力,促进社会经济发展。
维护社会稳定:社保体系的实施可以维护社会稳定。社保体系可以减轻个人负担,提高个人生活水平,减少社会矛盾。
(备注:数据仅供参考,具体以当地有关法规为准)