灵活就业人员的社保缴费比例是根据当地全口径城镇单位就业人员平均工资来确定的,灵活就业人员参加企业职工基本养老保险的缴费比例为20% , 其中12%计入统筹账户, 8%计入养老保险个人账户。从2024年1月开始,灵活就业人员还可以自愿选择参加工伤保险,具体缴费比例参照当地法规要求。
那么,福建厦门灵活就业社保缴费标准是多少?个人社保,要交多少钱一个月?根据新社通app-社保缴费查询工具提供的2025社保缴费标准详情数据:

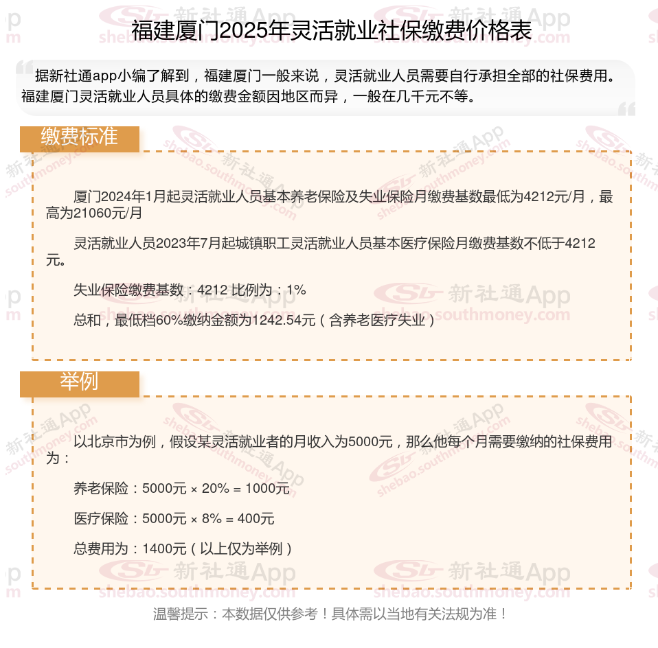
据新社通app数据显示,福建厦门灵活就业养老保险缴费基数2024-2025年最新标准如下:
最低缴费基数:4212元;
个人缴费比例:20%;
(注:本文数据仅供参考,具体以当地缴费标准为准)
》》》想知道自己社保缴纳多少钱吗?快来新社通社保计算器,点击下方使用!
新社通app数据所得,数据仅供参考。
退休后退休金计算方法2025:
退休金主要由基础养老金、个人账户养老金两个部分构成。
基础养老金=(全省上年度在岗职工月平均工资+本人指数化月平均缴费工资)÷2×缴费年限×1%=全省上年度在岗职工月平均工资(1+本人平均缴费指数)÷2×缴费年限×1%。
基础养老金:这部分是根据您退休时上年度当地职工月平均工资和您的平均缴费工资指数来计算的。具体公式为:基础养老金 =(退休时上年度当地职工月平均工资 + 本人指数化月平均缴费工资)÷ 2 × 缴费年限 × 1%。
本人指数化月平均缴费工资:这是根据您的实际缴费工资与当地职工平均工资的比例来计算的,反映了您的缴费水平。
个人账户养老金的计算公式为:个人账户储存额÷预计领取月数。个人账户储存额是缴纳养老保险期间个人缴纳部分所形成的积累,而预计领取月数则根据退休年龄和平均寿命等因素确定12。
基础养老金是指从基本养老保险统筹基金中支付给退休人员的养老金,退休时的基础养老金月标准以当地上年度在岗职工月平均工资和本人指数化月平均缴费工资的平均值为基数,缴费每满1年发给1%。
过渡性养老金(适用于特定人群):具体计算方法因地区而异,需参照当地法规执行。
如何获得更多的养老金待遇?
提高养老金待遇是一个综合性的问题,涉及到多个方面的因素。以下是一些具体的方法,可以帮助个人提高养老金待遇:
关注个人健康,延长寿命:
养老金是终身制的,只要活着就会源源不断地发放。因此,关注自己的身心健康,尽可能延长寿命,也是领取更多养老金的一个关键因素。
在经济发达的城市缴纳社保:
社会平均工资水平对养老金待遇有很大影响。在经济发达的城市缴纳社保,会获得更好的养老金待遇。
避免提前退休:
退休年龄越晚,缴费年限长的可能性就越大,另外计算个人账户养老金的计发月数也会越小,计算出来的个人账户养老金就会越高。
一分钱不交等六十岁能领养老金吗?
一分钱不交,60岁是不能领养老金的。为什么呢?因为按照法规,参加基本养老保险的个人,得达到法定退休年龄时累计缴费满十五年,才能按月领取基本养老金。这可是硬杠杠,谁也不能例外!
当然啦,有些人可能会说:“我之前没交过养老保险,但我现在想交了,来得及吗?” 这个问题嘛,得看你的具体情况。如果你现在离60岁还有好几年,那赶紧交起来,说不定还能赶在退休前交满十五年。但如果你已经快到60岁了,还没交过几年养老保险,那可能就得考虑其他方式了,比如一次性补缴或者转入新型农村社会养老保险、城镇居民社会养老保险等。
灵活就业社保与职工社保险种有什么不一样:
灵活就业社保是针对没有与用人单位签订劳动合同,劳动时间、收入、工作场所、劳动关系等与企业用人不同的就业形式而设立的社会保险体系。
社保,作为一项重要的社会保险体系,对于个人的生活保证和社会的稳定发展起着至关重要的作用。
温馨提示:本数据源于网络,仅供参考!具体需以当地具体法规为准!