据新社通app数据显示,深圳灵活就业养老保险缴费基数2024-2025年最新标准如下:
2025年度,全省职工基本养老保险缴费基数上限为全口径工资的300%,即26421元/月;下限为全口径工资的60%,即3523元/月。
个人缴费比例:20%;
(注:本文数据仅供参考,具体以当地缴费标准为准)
深圳灵活就业自己交社保一个月要交多少钱?灵活就业人员社保缴费按什么档次缴纳好,怎么选择划算?根据新社通app-社保缴费查询工具提供的最新数据如下:

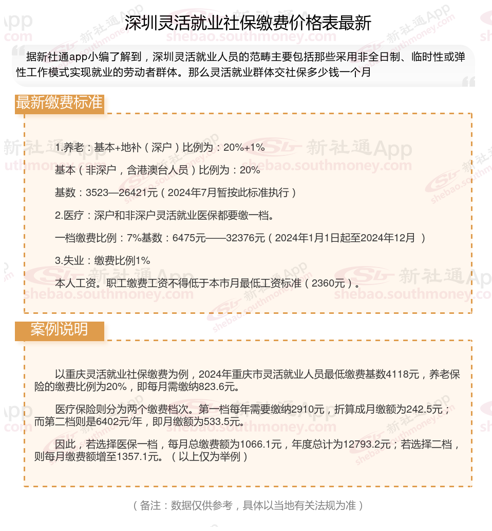
1.养老:基本+地补(深户)比例为:20%+1%
基本(非深户,含港澳台人员)比例为:20%
基数:3523—26421元(2024年7月暂按此标准执行)
2.医疗:深户和非深户灵活就业医保都要缴一档。
一档缴费比例:7%基数:6475元——32376元(2024年1月1日起至2024年12月 )
3.失业:缴费比例1%
本人工资。职工缴费工资不得低于本市月最低工资标准(2360元)。
社保缴费基数的确定方法,是由相关法规的,它是按照职工上一年度1月至12月的所有工资性收入所得的月平均额来进行确定。社会保险基数简称社保基数,是指职工在一个社保年度的社会保险缴费基数。社会保险缴费基数是计算用人单位及其职工缴纳社保费和职工社会保险待遇的重要依据,有上限和下限之分,具体数额根据各地区实际情况而定。比如社会平均工资是1000元,缴纳的基数可以是600元--3000元
灵活就业人员社保缴费选什么档次好,灵活就业人员社保怎么选择划算?
作为灵活就业人员,自己交养老保险时,面对0.6到3的缴费档位,到底选哪个最合适呢?3档的保费是0.6档的5倍,退休金会不会也是5倍呢?让我们来详细计算一下,看看哪个档位最划算。
首先,我们来看看2023年的社平工资是7121元,2024年沈阳社会基本养老保险参保人员缴费一共7个档位,月缴费金额从854.6元到4272.6元不等。
不同档位缴费情况
我们按照退休新规的最低缴费年限20年为例,在不考虑未来社平工资增长的情况下,不同档位缴费金额和个人账户进账金额如下:
0.6档:月缴费金额854.6元,20年合计总保费需要205104元,个人账户82042元。
0.7档:月缴费金额997元,20年合计总保费需要239280元,个人账户95712元。
0.8档:月缴费金额1139.4元,20年合计总保费需要273456元,个人账户109382元。
0.9档:月缴费金额1281.8元,20年合计总保费需要307632元,个人账户123053元。
1档:月缴费金额1424.2元,20年合计总保费需要341808元,个人账户136723元。
2档:月缴费金额2848.4元,20年合计总保费需要683616元,个人账户273446元。
3档:月缴费金额4272.6元,20年合计总保费需要1025424元,个人账户410170元。
不同缴费档位退休后养老金领取情况
以20年最低缴费年限为例,分别计算男——63岁退休;和女——58岁退休,不同缴费档位领取的养老金金额如下:
0.6档:63岁男退休金为2024元,8年回本;58岁女退休金为1862元,9年回本。
0.7档:63岁男退休金为2223元,9年回本;58岁女退休金为2035元,10年回本。
0.8档:63岁男退休金为2423元,9年回本;58岁女退休金为2208元,10年回本。
0.9档:63岁男退休金为2622元,10年回本;58岁女退休金为2380元,11年回本。
1档:63岁男退休金为2822元,10年回本;58岁女退休金为2553元,11年回本。
2档:63岁男退休金为4817元,12年回本;58岁女退休金为4279元,13年回本。
3档:63岁男退休金为6812元,13年回本;58岁女退休金为6005元,14年回本。
结论:缴费档位3的总保费是0.6的5倍,但退休金仅为3.2倍。档位越高,回本时间越长。对于灵活就业人员来说,建议按低档缴费,如果觉得退休金不够的话再补充一份商业养老年金。
温馨提示:本数据源于网络,仅供参考!具体需以当地具体法规为准!