2025河北承德灵活就业4050社保补贴是一项面向特定年龄段的就业困难人群的社会保险补贴。
“灵活就业4050社保补贴”需要以灵活就业身份参加职工养老和医疗保险,补贴标准不超过实际缴费的三分之二,最长3年,距离退休不足5年的可延长到退休。补贴对象包括国企下岗人员、低保家庭等。申请流程需要提交身份证、银行账户等。那么河北承德4050灵活就业困难人员社保补贴标准是多少?河北承德4050社保补贴需要符合什么条件?接下来随新社通APP小编具体了解一下4050社保补贴内容。
一、2025年河北承德灵活就业4050社保补贴需要怎么申请?步骤是什么?
河北承德4050社保补贴如何办理?
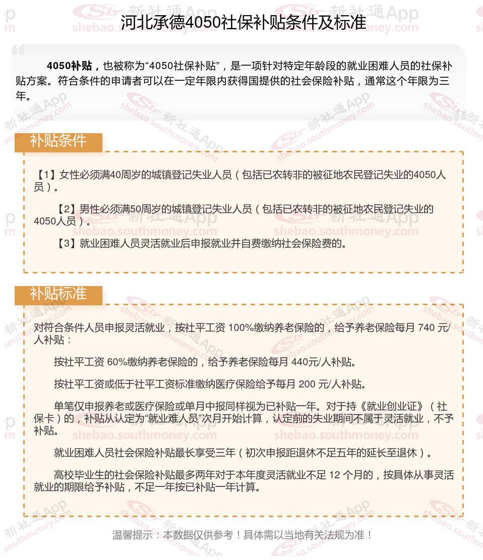
1.女满40周岁以上,男满50周岁以上,具有河北承德户口,持有再就业优惠证,可到辖区社区居委会办理灵活就业人员认定。需提供:单位或户主雇佣证明、户口簿、再就业优惠证、代扣银行账号、交纳社保费的单据。(具体手续向社区居委会咨询)。
2.凭认定完的《河北承德市灵活就业人员认定申请表》原件、复印件,个人身份证或户口簿原件到地税局办税服务中心办理“4050”补贴对象参保手续,养老保险、失业保险两个险都必须参保。
3.每个月都必须到银行打印当月交纳的社保费单据。
4.于每季度的第一个月的前七个工作日到街道劳动事务所申请补贴,凭缴费单据、灵活就业认定证明、再就业优惠证、银行账户,由街道汇总后,将社保补贴直接划拨到个人银行账户。
河北承德4050社保补贴办理所需材料:
1、《灵活就业人员社保补贴申请表》原件;
2、《灵活就业证明》(一张原件,一张复印件);
3、申办人第二代身份证和户口本复印件;
4、《档案托管合同书》复印件;
5、从其他公共托管机构转移到市档案托管中心的申请人需提供往年度社保补贴享受情况证明。
二、2025年河北承德灵活就业4050社保补贴标准及条件是什么

三、2025年领了灵活就业补贴影响退休金的吗
有些许影响。
40,50人员属于灵活就业人员,缴纳社保的费用的绝对金额虽然相对较少,但计算养老金时,只会影响个人帐户养老金部分,且影响很有限,少缴少得。
四、?河北承德社保断缴的影响有哪些?
社保断缴对五险的影响单位为我们缴纳的职工社保包括五险,分别是养老保险、医疗保险、生育保险、失业保险和工伤保险。我们来看看社保断缴对这五险的影响分别是什么。
1、 养老保险
社保断缴对养老保险影响不是很大,因为养老保险主要计算的是累计缴纳年限,而不是连续缴纳年限。
但是,养老保险的原则是多缴多领,缴费年限越长、每个月交的越多,到老了每个月领的越多。而且养老金也是每年涨一点的,同样的涨幅,基数越大的涨的钱数就越多,所以差距只会越拉越大。
2、 医疗保险
在职工医保断缴期间,医保报销待遇会暂停,也就是说如果去医院看病什么的,是不能报销的;但是医疗保险个人账户的余额是可以使用的,可以继续使用个人账户的余额买药看病。
其次是期限方面:医疗保险断缴3个月内,是可以续交的,续交之后第二个月就可以享受医保待遇。如果超过了3个月再缴纳,那么医保的连续缴纳年限就会重新计算了。同时,医保需要连续缴费满6个月(根据各地法规而定),才可以享受医保待遇。如果重新计算的话,是有一定的影响的。
最后是退休医保待遇:累计缴费年限达到一定的标准之后(很多地方要求女同志缴纳足20或者25年,而男同志则是25年或者30年),才可以享受退休人员的医保待遇。
3、 生育保险
社保断缴,对于生育保险也是有一定的影响的。不过每个地区的生育险都有所差异,有的地方要求缴纳满一年以后才可以享受生育保险福利,而且当月是正常缴费状态。有的地方则要求当月缴纳当月就可以享受生育保险福利。
4、 失业保险
失业保险可以让我们获得一定的失业金。如果劳动者非本人意愿离职,只要满足相关条件,就可以领取一定的失业金,缓解自己的困难。
但是,有一个很基础的条件就是:申请失业金本人在失业前已经缴纳失业保险累计满一年,也就是说,缴纳社保必须要满一年才可以申请失业金,没缴纳满一年,尽管符合其他的条件,但是也是无法申请领取失业金的。
5、 工伤保险
社保断缴之后,对于工伤保险基本没有什么影响,因为并不在工作状态,工伤保险的前提是在工作。
五、2025年河北承德灵活就业4050社保补贴在哪办理
河北承德灵活就业4050社保申请可以在户口所在地乡镇、街道(开发委)所属社区(村)办理。
1.申请时间:2-4月。
2.申请地点:到户口所在地乡镇、街道(开发委)所属社区(村)办理申报登记手续。
3.申请资料:《再就业优惠证》或《就业失业登记证》原件及复印件、身份证复印件、灵活就业证明1份、《审核认定表》一式两份、银行出具的加盖公章的缴纳社会保险费单据。
以上就是河北承德4050灵活就业社保补贴的相关内容,欢迎关注新社通/下载新社通APP了解更多五险一金专业资讯。