江西上饶灵活就业人员社保缴费最低标准是多少?灵活就业人员的社保缴费金额受到多种因素的影响,包括个人收入、缴费基数、缴费比例以及所在地区的具体方案。下面随新社通app小编一起了解详情吧。
2024-2025年江西上饶灵活就业人员社保缴费标准是多少?社保交完退休能领多少钱?下表是2024-2025年江西上饶社保费用明细参考,根据新社通app-社保缴费查询工具提供的最新数据如下:

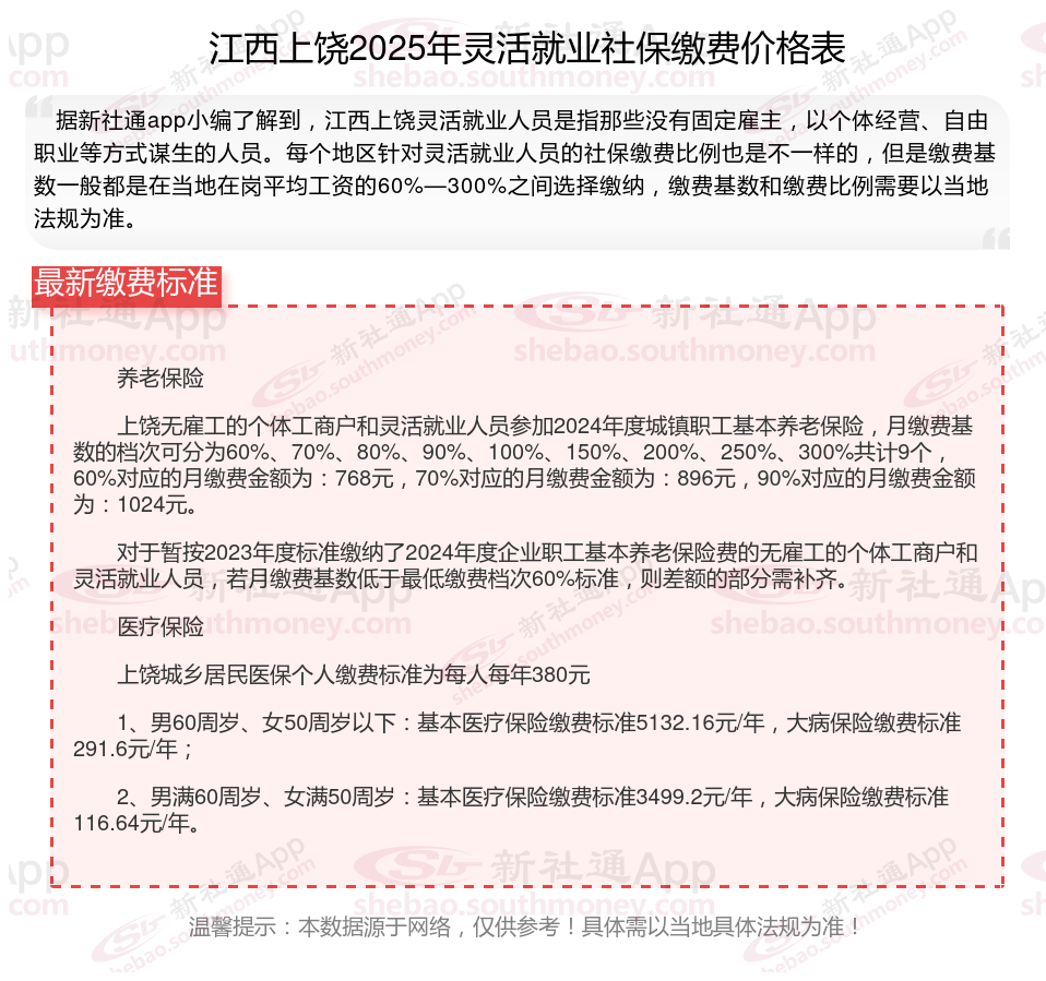
养老保险
上饶无雇工的个体工商户和灵活就业人员参加2024年度城镇职工基本养老保险,月缴费基数的档次可分为60%、70%、80%、90%、100%、150%、200%、250%、300%共计9个,60%对应的月缴费金额为:768元,70%对应的月缴费金额为:896元,90%对应的月缴费金额为:1024元。
对于暂按2023年度标准缴纳了2024年度企业职工基本养老保险费的无雇工的个体工商户和灵活就业人员,若月缴费基数低于最低缴费档次60%标准,则差额的部分需补齐。
医疗保险
上饶城乡居民医保个人缴费标准为每人每年380元
1、男60周岁、女50周岁以下:基本医疗保险缴费标准5132.16元/年,大病保险缴费标准291.6元/年;
2、男满60周岁、女满50周岁:基本医疗保险缴费标准3499.2元/年,大病保险缴费标准116.64元/年。
若您想了解自己的社保缴费明细,可点击下方查询
新社通社保计算器计算所得,数据仅供参考。
参加个人养老金账户有什么好处?
个人养老金允许参保人员根据自身经济状况和养老规划灵活选择缴费金额和投资方式,满足不同人群的多样化需求,为个性化的养老规划提供多种可能。
灵活就业社保的缴费比例全部由个人承担,养老保险的缴费比例为20%。此外,灵活就业人员的缴费基数可以选择当地上年度在岗职工平均工资的60%-300%之间的任意比例。
(备注:数据仅供参考,具体以当地有关法规为准)