灵活就业的社保缴费金额因地区和个人选择的缴费基数而异。例如,2024年山东最低缴费基数为4416元,最高缴费基数为22078元;2024年内蒙古自治区最低缴费基数为4863元,
最高缴费基数为24315元。养老保险缴费比例一般为缴费基数的20%,医疗保险通常为当地上年度月平均工资的4.2%
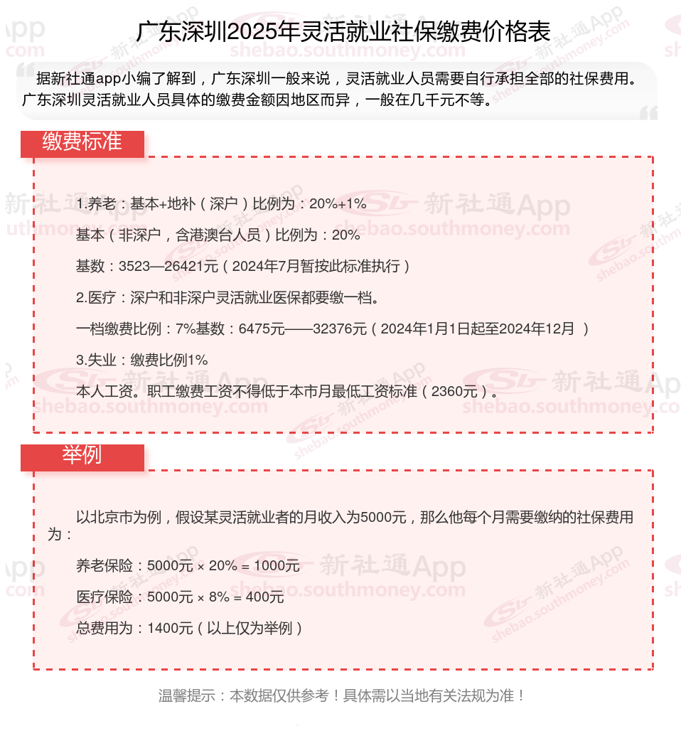
那么,广东深圳灵活就业人员社保缴费标准2024-2025最新来了,交社保有什么好处?根据新社通app-社保缴费查询工具提供的2025社保缴费标准详情数据:

1.养老:基本+地补(深户)比例为:20%+1%
基本(非深户,含港澳台人员)比例为:20%
基数:3523—26421元(2024年7月暂按此标准执行)
2.医疗:深户和非深户灵活就业医保都要缴一档。
一档缴费比例:7%基数:6475元——32376元(2024年1月1日起至2024年12月 )
3.失业:缴费比例1%
本人工资。职工缴费工资不得低于本市月最低工资标准(2360元)。
》点击新社通app社保计算器,了解你的社保缴费明细!
新社通app数据所得,数据仅供参考。
听说,养老保险断缴后,养老保险个人账户就会清0?
社保停止缴费后,医疗保险会在3个月后失效,而失业险、工伤险、生育险停止缴费未连续满12个月也会失效。如果超过3个月没有续交社保,需要再续交6个月才能正常使用医疗保险。因此,停缴社保的时间尽量不要超过3个月。对于停缴超过3个月的情况,需要先续交6个月的社保,然后再正常续交医疗保险。在停缴期间,医疗保险的相关权益会受到一定的影响。
缴纳社保是为了保护公民在面临年老、疾病、工伤、失业、生育等情形时,能够依法从社会获得物质帮助的权利。具体来说,缴纳社保的作用主要体现在以下几个方面:
养老保险:参保人员退休后,可以领取养老金、抚恤金、丧葬费,从而确保老年生活的经济来源,实现老有所养。
医疗保险:参保人员患病、就诊等产生的医疗费用可以按比例报销。参加职工基本医疗保险的个人,达到法定退休年龄时累计缴费达到相关年限的,退休后不再缴纳基本医疗保险费,享受基本医疗保险待遇。
工伤保险:可以在遇到工伤或职业病时得到补偿。
失业保险:失业人员符合一定条件的,可以从失业保险基金中领取失业保险金。失业人员在领取失业保险金期间,参加职工基本医疗保险,享受基本医疗保险待遇。
生育保险:降低生育成本,鼓励生育相关法规的确定。
温馨提示:本数据仅供参考!具体需以当地有关法规为准!