长沙灵活就业社保缴费价格表 2024-2025年长沙灵活就业养老、医保缴费标准一览表,下表是2024-2025年长沙社保费用明细参考,根据新社通app-社保缴费查询工具提供的最新数据如下:

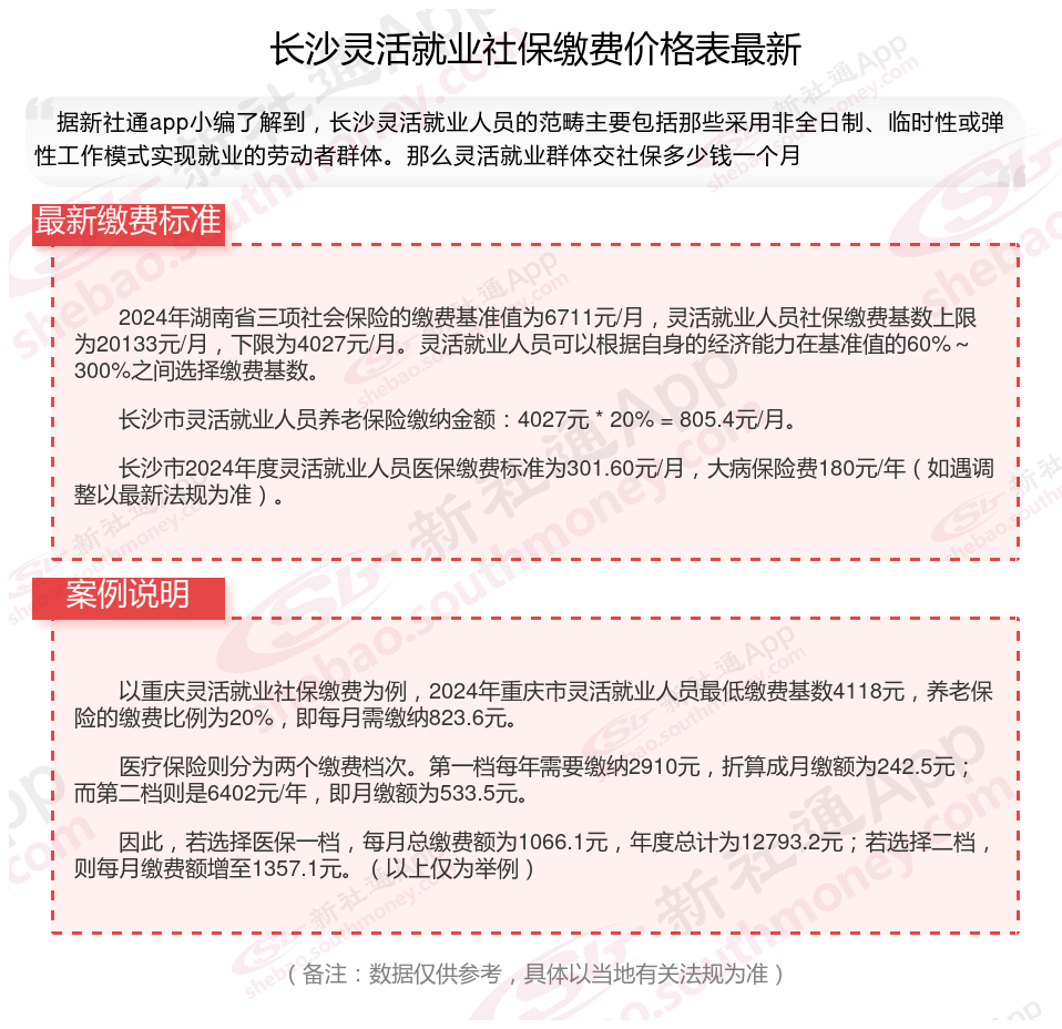
2024年湖南省三项社会保险的缴费基准值为6711元/月,灵活就业人员社保缴费基数上限为20133元/月,下限为4027元/月。灵活就业人员可以根据自身的经济能力在基准值的60%~300%之间选择缴费基数。
长沙市灵活就业人员养老保险缴纳金额:4027元 * 20% = 805.4元/月。
长沙市2024年度灵活就业人员医保缴费标准为301.60元/月,大病保险费180元/年(如遇调整以最新法规为准)。
据新社通app数据显示,长沙灵活就业人员养老保险缴费基数2024-2025年最新标准如下:
缴费基数下限暂按不低于4027元/月执行。按照个人20%的缴费费率,个人养老保险缴费金额低于805.4元/月。
(注:本文数据仅供参考,具体以当地缴费标准为准)
灵活就业人员的社保缴费比例是根据当地全口径城镇单位就业人员平均工资来确定的,灵活就业人员参加企业职工基本养老保险的缴费比例为20% , 其中12%计入统筹账户, 8%计入养老保险个人账户。从2024年1月开始,灵活就业人员还可以自愿选择参加工伤保险,具体缴费比例参照当地法规要求。
养老金怎么交最划算?
要使养老金缴纳最划算,需要综合考虑个人的经济状况、年龄、健康状况、未来养老需求以及当地社保方案等因素。以下是一些具体的看法:
地区差异:
不同地区的养老金方案存在差异,包括基础养老金标准、有关部门补贴方案等。在选择缴费档次和地区时,应考虑这些差异对未来养老金待遇的影响。
选择合适的缴费档次:
城乡居民基本养老保险:通常设有多个缴费档次,如从300元到6000元不等。在经济条件允许的情况下,可以选择较高的缴费档次,以便将来获得更高的养老金收益。同时,要注意有关部门可能对选择较高档次缴费的居民提供额外的补贴或奖励。
城镇职工养老保险:通常由单位和个人共同缴纳,单位缴纳部分计入基本养老保险统筹基金,个人缴纳部分记入个人账户。在选择缴费档次时,应考虑个人经济承受能力和未来养老需求。一般来说,缴费档次越高,未来领取的养老金也越多。
缴费年限:养老保险的缴费年限也是影响养老金待遇的重要因素。缴费年限越长,退休后领取的养老金也越高。因此,尽可能延长缴费年限,以达到更高的养老金领取标准。
关注方案动态:
由于各地有关部门方案会不断调整,补贴方案、缴费基数、缴费比例等都可能发生变动。因此,定期关注方案变化,以便及时调整缴费计划,进一步优化养老收益。
综上所述,要使养老金缴纳最划算,需要综合考虑多个因素并做出合理的规划。同时,还需要定期关注方案变化和市场动态,以便及时调整自己的养老金缴纳方案。
》点击新社通app社保计算器,了解你的社保缴费明细!
新社通app数据所得,数据仅供参考。
温馨提示:本数据仅供参考!具体需以当地有关法规为准!