灵活就业人员参保的基数是可以根据档次来进行选择的,每个省都不一样,且选择性很大,就基本养老保险而言,有的有五个档,有的有七个档,有的有十个档,而基本医疗保险有的分一档,有的分二档,有的分一档,二档,有的可以一次性缴纳的。
灵活就业人员自己交社保一个月多少钱?根据新社通app-社保缴费查询工具提供的2025社保缴费标准详情数据:

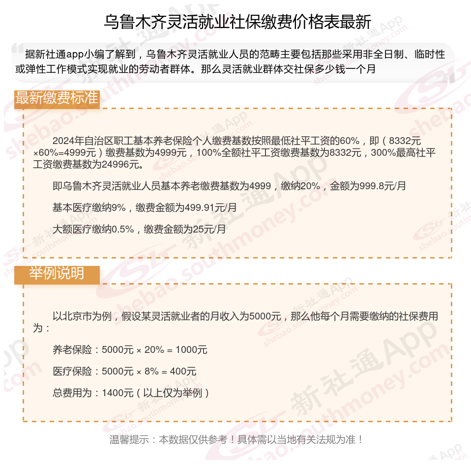
据新社通app数据显示,乌鲁木齐灵活就业养老保险缴费基数2024-2025年最新标准如下:
最低缴费基数:4999元;
个人缴费比例:20%;
(注:本文数据仅供参考,具体以当地缴费标准为准)
》社保缴费不迷茫,用新社通社保计算器,查询您的社保缴费金额!
新社通社保计算器计算所得,数据仅供参考。
灵活就业社保与职工社保险种有什么不一样:
灵活就业人员社保只参加养老保险和医疗保险,部分地区可参加失业保险。
职工社保则通常包括养老保险、医疗保险、失业保险、工伤保险和生育保险等五个险种,为职工提供更全面的保险。
退休金计算方法2025:
基础养老金=(退休上一年乌鲁木齐在岗职工月平均工资+退休上一年乌鲁木齐在岗职工月平均工资×个人平均缴费工资指数)÷2×累计缴费年限(含视为缴费年限)×1%。
基础养老金
= (P + P × i ) ÷ 2 × n × 1%
= P × (1 + i)÷ 2 × n × 1%
P:退休上年度当地在岗职工月平均工资
i:本人历年缴费指数的平均值(缴费指数=本人缴费工资基数÷社会平均工资)
n:本人累计缴费年限(含视同缴费)
个人账户养老金=总共交的养老保险/计发月数。
计发月数不是指某个退休人员实际领取基本养老金的月数(因为在退休时无法预计),而是根据城镇人口平均预期寿命等因素测算出来的一个假定的指标。
过渡性养老金=退休时本市上年度在岗职工月平均工资×本人全部平均工资指数×本人97年以前缴费年限(工龄)×1%。
养老金低退休不够花?如何提升养老金待遇?
提高养老金待遇是一个综合性的问题,涉及到多个方面的因素。以下是一些具体的方法,可以帮助个人提高养老金待遇:
在经济发达的城市缴纳社保:
社会平均工资水平对养老金待遇有很大影响。在经济发达的城市缴纳社保,会获得更好的养老金待遇。
增加缴费年限:缴费年限是影响养老金待遇的重要因素。尽量延长缴费年限,可以让你的养老金待遇更高。
提高缴费档次:
在有负担能力的情况下,选择较高的缴费基数进行缴费。这不仅能提高个人账户的积累,也能增加平均缴费指数,进而提高养老金的数额。
一分钱不交60岁能领养老金吗?
一分钱不交60岁是不能领养老金的。根据现行的养老保险制,无论是职工基本养老保险还是城乡居民养老保险,都需要满足一定的缴费年限才能在达到法定退休年龄时领取养老金。对于职工基本养老保险,通常要求累计缴费满15年;而对于城乡居民养老保险,虽然方案更加灵活,但一般也需要有一定的缴费记录或符合特定的条件才能享受养老金待遇。
灵活就业社保断缴多久后就无效了?
灵活就业人员社保一般可以连续3个月不交的,然后视为断缴。断缴影响如下:
社保断缴
根据法规,如果灵活就业人员未在时间内办理参保手续,或连续中断缴费三个月,这将被视为中断参保。在中断后办理参保手续并连续缴费满6个月后,方可再次享受医保待遇。然而,如果在中断后的3个月内及时补缴,那么从补缴的次月起就可以恢复医保待遇。
社保断缴的影响
医疗保险:社保一旦断缴,从断缴的第二个月开始,灵活就业人员就无法享受医保待遇。断缴超过3个月后,即使在续保时,也会有3个月的等待期,期间同样无法享受医保。此外,医疗保险的累计缴费年限也会受到影响,进而影响到退休后的医保待遇。
养老保险是累计计算的,断缴不会对之前已经缴纳的养老保险产生影响,也不会清0。但断缴会影响退休后的养老金待遇,因为缴费年限越长,领取的养老金就越多。其他险种:如生育保险、工伤保险等,都需要连续缴纳一定的时间才能享受待遇。断缴会影响到这些险种的待遇享受。 避免社保断缴的建议对于灵活就业人员来说,应尽量避免社保断缴。如果因某些原因无法继续缴纳社保,可以选择以个人的身份继续参保或者以城乡居民的身份参保。这样虽然待遇会低于职工社保,但至少可以保持社保的连续性,避免断缴带来的各种影响。
温馨提示:本数据仅供参考!具体需以当地有关法规为准!