据新社通app数据显示,2024-2025年福州灵活就业人员养老保险的缴费标准是根据缴费基数来确定的:
个人养老保险缴费比例为20%,缴费基数的下限为4212元。
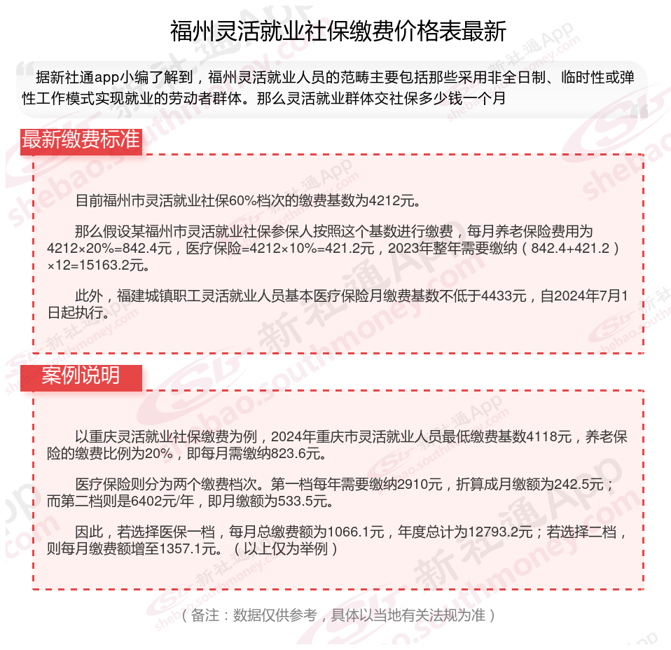
(注:本文数据仅供参考,具体以当地缴费标准为准)
自己买社保一个月费用要交多少钱?每月需要缴纳多少费用?根据新社通app-社保缴费查询工具提供的2025社保缴费标准详情数据如下:

灵活就业人员养老保险缴费算法
灵活就业人员参保费率一般为20%(8%计入个人账户),可选择社会平均工资的60%、100%、300%等各种档位作为缴费基数:
缴费金额=社会平均工资×档位×20%计入个人账户=社会平均工资×档位×8%,
退休金的多少受哪些具体条件的影响呢?
社会平均工资:确定基础养老金的关键因素之一。基础养老金的计算公式中包含有当地职工平均工资这一指标,因此当地职工平均工资水平的高低会直接影响到基础养老金的多少。
缴费年限:缴费年限越长,养老金越多——尽量不要中断社保,根据晚退休法规,至少要交满20年
缴费基数:缴费基数越高,个人账户累计储存额越多,个人账户养老金部分越高。
退休年龄:不仅影响个人工作生涯的长度,还直接影响个人账户养老金的计发月数。退休年龄越晚,计发月数越小,每月领取的个人账户养老金可能越高。同时,个人账户余额的多少也直接确定了退休后能领取的个人账户养老金数额。
社保缴费基数是指社会保险缴纳的缴费标准,是根据职工上一年度1月到12月的所有工资性收入所得的平均额来确定的。缴费基数有上限和下限之分,具体数额根据各地区实际情况而定。例如,北京市2024年度企业职工基本养老保险、失业保险、工伤保险、职工基本医疗保险(含生育)的月缴费基数上限为35283元,下限为6821元。
温馨提示:本数据仅供参考!具体需以当地有关法规为准!