2025年江苏南京灵活就业人员社保交多少钱,你了解2025年江苏南京灵活就业人员社保缴费基数及比例吗,据新社通小编了解到,灵活就业社保缴费标准每年都会有所调整,主要体现在缴费基数和缴费比例上。接下来随新社通APP小编一起来看看。
一、2025年江苏南京灵活就业社保缴费基数及比例
(1)江苏南京灵活就业人员社保缴费比例不是固定的,它取决于个人选择的缴费基数和险种。一般来说,灵活就业人员可选择以当地上一年度月平均工资的60%~300%作为缴费基数,按一定比例进行缴费。养老保险的缴费比例通常为20%左右,其中8%进入个人账户,其余进入社会统筹。医疗保险的缴费比例各地法规不同,一般在4%~9%之间。
此外,灵活就业人员还可以根据自身情况选择是否缴纳失业保险,但工伤保险和生育保险通常由单位缴纳,个人无法缴纳。需要注意的是,具体的缴费比例和基数可能因地区和具体法规而有所不同,因此建议咨询当地的社保机构以获取最准确的信息。
总的来说,灵活就业人员社保缴费比例具有一定的灵活性,可以根据个人经济状况和需求进行选择。
(2)江苏南京灵活就业社保参照职工社保的缴费基数进行缴纳。灵活就业社保由于各地区经济发展水平不一,职工月平均工资存在差异,所以各地区的社保缴费基数上下限也不同。
而社保缴费基数由当地上一年度职工的月平均工资确定,一般是以当地社会平均工资的60%-300%为社保缴费基数,基本上分为60%、80%、90%、100%、150%、200%、250%、300%等八个缴费档次。
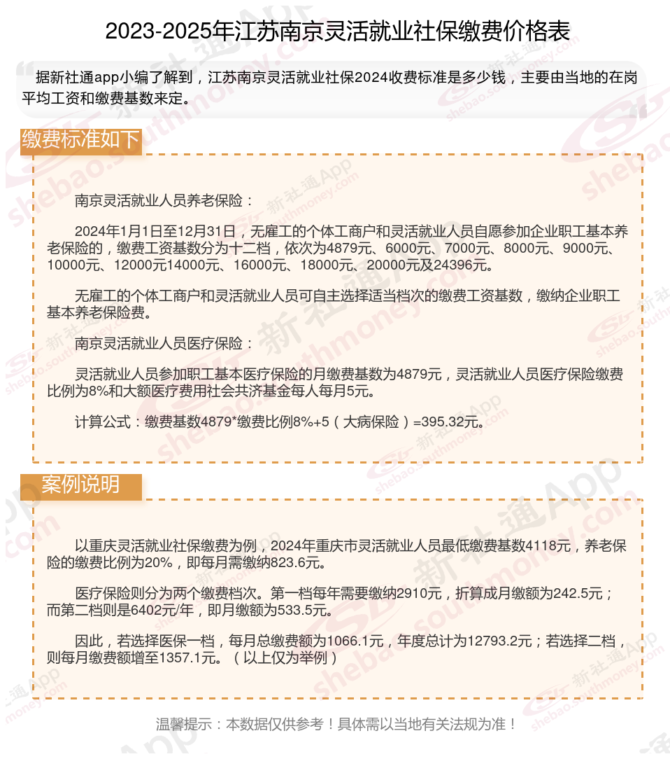
一、2025年江苏南京灵活就业社保缴费标准如下

三、江苏南京2025年灵活就业社保缴费15年能领取多少钱
江苏南京灵活就业交社保15年能领多少钱是需取决于基础养老金和个人账户养老金的多少,每个地区的社保缴纳的标准不同、个人缴纳的费用多少都是没法固定的。灵活就业社保的缴费比例要求会比较高,但是相应的退休待遇和在职人员参保人是一样的,养老金的计算也是相同的,下面以成都按照最低缴费基数缴纳,灵活就业社保的人员社保退休待遇计算为例,如下:
成都市按2023年最低缴费基数为4071元,计发基数为7822元,灵活就业参保人按照最低缴费基数缴纳15年,在60周岁退休可领取的养老金为:
1、基础养老金=(7822+7822×0.52)÷2×15×1%=891.7元;
2、个人账户养老金=4071×8%×12×15÷139=421.74元;
每月总养老金为891.708+421.74=1313.448元。
tip:江苏南京养老金计算公式:养老金=基础养老金+个人账户养老金:(1)基础养老金=(全省上年度在岗职工月平均工资+本人指数化月平均缴费工资)÷2×缴费年限×1%=全省上年度在岗职工月平均工资(1+本人平均缴费指数)÷2×缴费年限×1%。(2)个人账户养老金=个人账户储存额÷计发月数(50岁为195、55岁为170、60岁为139)。(3)过渡性养老金=当年的养老金计发基数×视同缴费指数×视同缴费年限×过渡系数。
四、发现社保不够15年,咋办?2025年,社保缴费有了新的法规。除了延后退休备受关注之外,还有“最低缴费年限延长”值得让人注意。
按照之前我们一贯的理念,是缴纳15年社保,法定退休年龄满足后可以退休领取养老金。从2025年开始,这些门槛要提高。5年缓冲期后,2030年退休的职工,最低缴费年限将变成20年,这对于灵活就业人员来说,可是一个“爆炸性”消息。
社保作为一项重要的社会福利制,关乎着每个人的切身利益。如果社保没有交够时间,该怎么办?有没有什么补救的方法?2025年起可以有以下三种解决方法。
01,先延迟5年后,按规一次性补缴
根据法规,如果参保人在2011年以前就已经参保,到了退休年龄但社保未缴满15年,在延迟缴费5年后仍未缴满的,就可以一次性补缴。
这是属于《社会保险法》实施以前,针对于部分不够年限的人群,设置的特殊通道。
比如某人在2011年以前就开始参保,退休年龄为60岁,但只交了8年社保,延迟5年缴纳后为13年,这时就可以一次性补缴剩余2年的费用,无需再逐年缴纳。
也就说最晚可以延后5年退休,属于比较好的选择了。
02,职工社保转居民社保
时光来到了2025年,即便是法规再变,也有职工社保转居民社保的途径可走。转成居民社保后,一般可以一次性补缴费用,在满足年限要求后,就能享受到退休待遇。
不过,居民社保的退休金要比职工社保低很多。例如,一位老职工按职工社保缴纳满15年,每月可能领取2000元左右养老金,若转为居民社保补缴满15年,每月可能只能领取几百元。
不过,话又说回来,一分耕耘一分收获,社保缴费满15年,大概是15万,领2000元养老金也能理解,要是转给居民社保补缴,同样是15年,最多只能按照每月3000元补缴,所以,从付出的费用上就少了很多,养老金也高不到哪里去。
03,首选延后退休
延后退休是一种常见的解决方式,不过,这种自己缴费不够最低年限带来的延后退休,属于无奈之举。
当参保人达到法定退休年龄,但社保缴费未达年限时,只能自己继续缴费,一直交到满足年限为止。
比如一位50岁的女职工,社保只缴纳了10年,没办,想要领取养老金,一方面在退休年龄上得延迟,另一方面最低缴费年限得缴满,全部都满足后才可以退休领取养老金。
这对于缴纳年限多,欠缴年限少的人比较合适。如果一个人仅仅缴费了三两年,一方面又不想延迟十几年退休,一方面还想领养老金,不想让之前的保险白瞎,怎么办?来看看居民社保。
以上就是带来江苏南京灵活就业社保缴费标准相关知识,内容及数据仅供参考,希望对你有帮助,欢迎关注/下载新社通app解锁更多社保专业资讯。