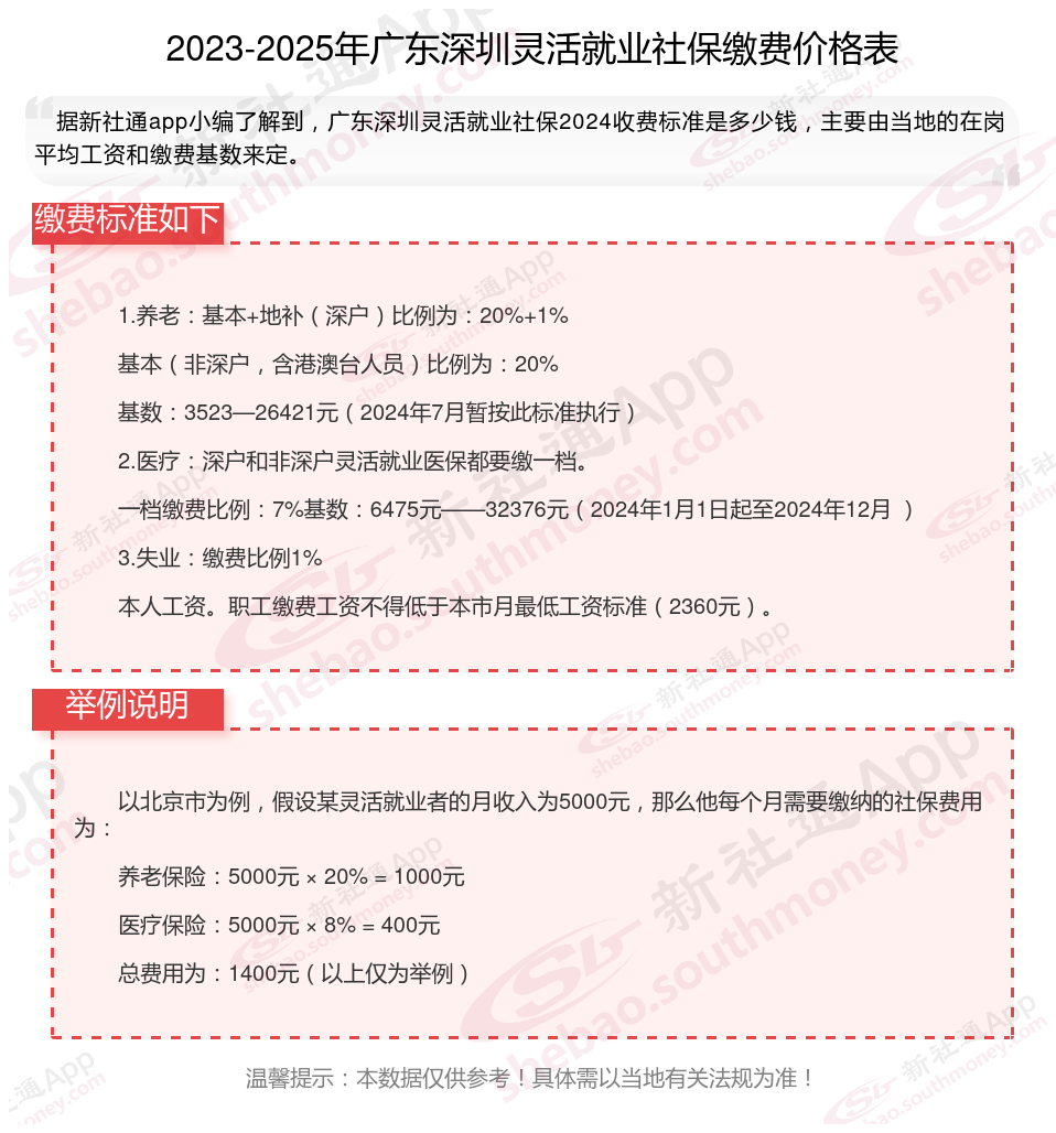
据新社通app数据显示,广东深圳灵活就业养老保险的缴费基数为:3523元。灵活就业人员参保缴费的比例为个人20%。
另外,需要注意的是,这些缴费标准可能会随着时间和方案的变化而调整。建议查阅相关消息或咨询当地社保部门。
(注:本文数据仅供参考,具体以当地缴费标准为准)
灵活就业社保:如果选择城镇职工社保方式,个人需承担全部的20%养老保险费用,成本较高。如果选择城乡居民社保方式,责缴费成本相对较低, 但退休后养老金也相应较低。
那么,广东深圳灵活就业人员社保缴费基数是多少?社保自由职业缴费需要多少钱一个月呢?根据新社通app-社保缴费查询工具提供的2025社保缴费标准详情数据:

据新社通app数据显示,广东深圳灵活就业养老保险的缴费基数为:3523元。灵活就业人员参保缴费的比例为个人20%。
另外,需要注意的是,这些缴费标准可能会随着时间和方案的变化而调整。建议查阅相关消息或咨询当地社保部门。
(注:本文数据仅供参考,具体以当地缴费标准为准)
新社通APP社保计算器,可以查询您的社保缴费明细啦~,点击下方获取
新社通社保计算器计算所得,数据仅供参考。
没有交过一分钱社保,老了怎么办,能领养老金吗?
一分钱不交60岁是不能领养老金的。根据现行的养老保险制,无论是职工基本养老保险还是城乡居民养老保险,都需要满足一定的缴费年限才能在达到法定退休年龄时领取养老金。对于职工基本养老保险,通常要求累计缴费满15年;而对于城乡居民养老保险,虽然方案更加灵活,但一般也需要有一定的缴费记录或符合特定的条件才能享受养老金待遇。
几岁可以领取养老金?
个人领取养老金的年龄通常为女性55周岁,男性60周岁。但也要注意,存在一些特殊情况:
正常退休
领取养老金的年龄要求
男性需年满60周岁,女性需年满55周岁(从事管理和科研工作的女职工)或50周岁(从事生产和工勤辅助工作的女职工)。对于自由职业者和个体工商户女性,领取养老金的年龄也是55周岁。
特殊情况下领取养老金的年龄要求
若从事井下、高空、高温、特别繁重体力劳动或其他有害身体健康的工作,男性年满55周岁,女性年满45周岁即可领取养老金。
如果因病或非因工致残,由医院证明并经劳动鉴定委会确认完全丧失劳动能力,男性年满55周岁,女性年满45周岁可领取养老金。
另外,还需注意,除了达到上述年龄要求,个人还需要至少缴纳15年的养老保险费才能领取养老金。如果达到退休年龄但缴费年限不足15年,可以选择延长缴费时间至65周岁或一次性补足差额年限。
总的来说,个人领取养老金的具体年龄取决于性别、工作性质以及个人的实际情况。如有更多疑问,建议咨询当地社保部门。
温馨提示:本数据源于网络,仅供参考!具体需以当地具体法规为准!