灵活就业人员社保是为切实灵活就业人员这一特殊劳动群体的社会保险权益,针对不同类别的灵活就业人员推出不同的社保优惠。
据新社通app数据显示,广州灵活就业养老缴费基数明细如下:
养老缴费缴费基数为:5284元;
个人缴费比例:20%;
(注:本文数据仅供参考,具体以当地缴费标准为准)
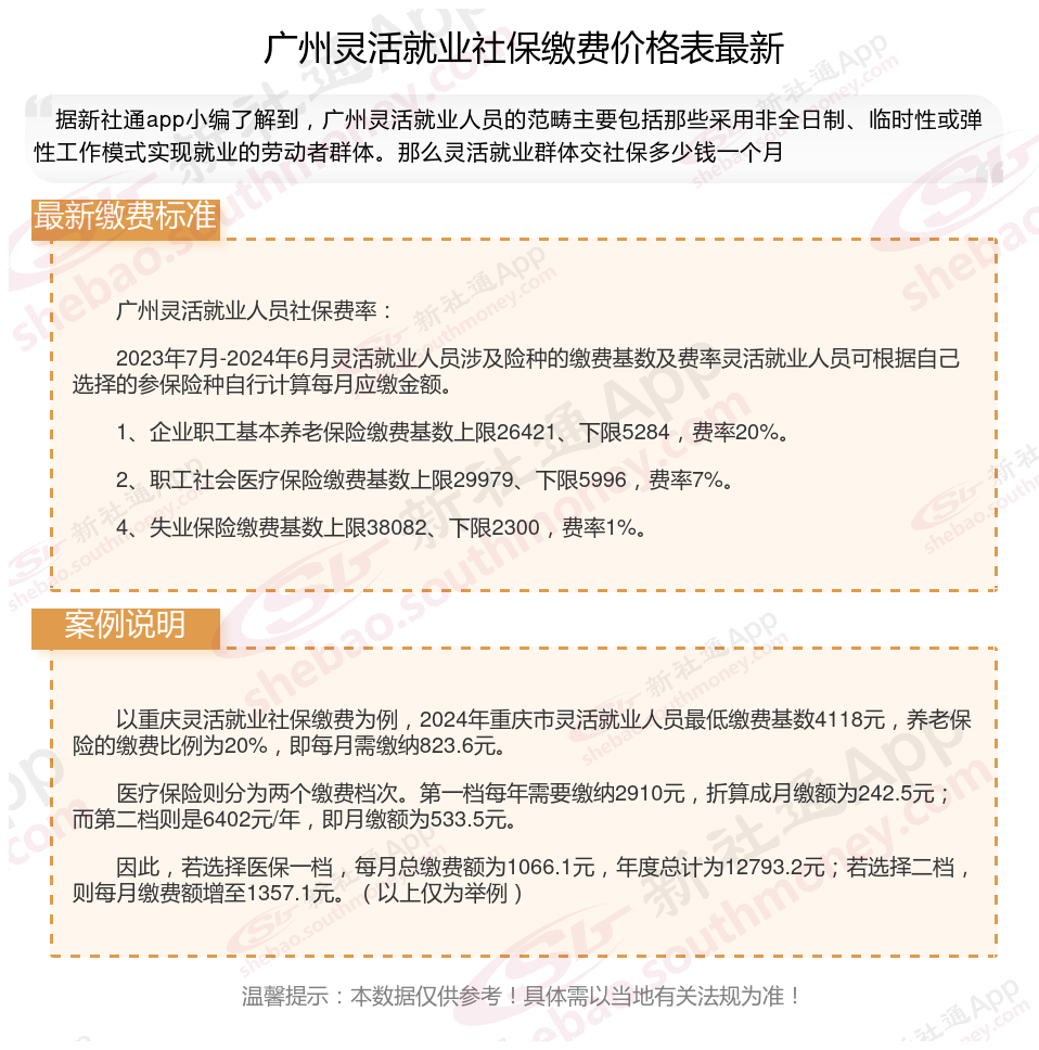
广州灵活就业社保缴费标准,广州灵活就业社保缴费标准是多少钱一个月?下表是2024-2025年广州社保费用明细参考,根据新社通app-社保缴费查询工具提供的最新数据如下:

广州灵活就业人员社保费率:
2023年7月-2024年6月灵活就业人员涉及险种的缴费基数及费率灵活就业人员可根据自己选择的参保险种自行计算每月应缴金额。
1、企业职工基本养老保险缴费基数上限26421、下限5284,费率20%。
2、职工社会医疗保险缴费基数上限29979、下限5996,费率7%。
4、失业保险缴费基数上限38082、下限2300,费率1%。
相关案例计算:
假设广州有个亲戚秦某的养老保险缴费基数为5284元,缴费比例为20%。
据新社通app养老保险计算器显示,个人缴费部分:5284元(缴费基数)×20%(个人缴费比例)= 1056.8元。
秦某每月需要缴纳的养老保险费总额为1056.8元
需要注意的是,这只是一个计算示例,实际的养老保险缴费金额会受到多种因素的影响,包括所在地区的社保方案、个人的工资水平等。此外,随着时间和方案的变化,缴费比例和基数也可能会有所调整。因此,在计算具体的养老保险缴费金额时,应参考当地社保部门公布的最新方案和法规。
灵活就业人员可以根据自己的实际情况来确定是否缴纳社保费用。
》》》想知道自己社保缴纳多少钱吗?快来新社通社保计算器,点击下方使用!
新社通app数据所得,数据仅供参考。
灵活就业养老保险断交影响深度介绍
灵活就业养老保险可以断交。灵活就业人员为自愿参保,未就业期间的养老保险是自愿缴纳,因此可以中断。但需要注意的是,虽然养老保险中断后个人账户不会作废,且中断前后的缴费年限可以累计计算,但断交养老保险可能会带来以下影响:
失去社保补贴机会:
有些地区对灵活就业者提供社保补贴,但享受补贴的前提是必须处于正常参保状态。一旦中断缴费,这些补贴机会可能会溜走。
丧失医疗报销资格:
停缴期间,享受不到相关福利。停缴社保不仅意味着养老金账户“停滞”,还会丧失医疗报销资格。生病住院时,全部费用都得自己承担。
影响养老金待遇:
个人享受基本养老金与个人缴费年限直接相关,缴费年限越长,缴费基数越大,退休后领取的养老金就越多。如果断交养老保险,将直接影响累计缴费年限,从而降低未来领取的养老金金额。
综上所述,虽然灵活就业养老保险可以断交,但考虑到养老金待遇、医疗报销资格和社保补贴机会等因素,灵活就业人员尽可能保持连续缴纳状态。如果确实无法继续缴纳,也应提前了解相关方案和补救方案,以确保自己的养老保险不受影响。
个人自行缴纳社保和单位交的有什么不一样?
灵活就业社保和职工社保区别是什么
险种不一样:
灵活就业社保只能缴纳养老保险和医疗保险。
企业员工社保需要缴纳“五险”,即:养老保险、失业保险、工伤保险、医疗保险、生育保险。
户籍限制:
灵活就业社保:适用于自由职业者、个体工商户、创业者等没有固定雇主的人群,由个人缴纳。
职工社保:我们常说的为五险,包括养老保险、医疗保险、失业保险、工伤保险以及生育保险五种,保险权益是最为全面的,当我们在单位上班时,单位会给我们缴纳职工社保,前面三种保险的费用由单位和个人按比例共同承担,后面两种保险的费用由单位承担。根据社保法规要求,只要员工与用人单位建立劳动关系,用人单位就有义务为员工缴纳社保。所以职工社保是必须执行的。
退休后的待遇:
养老保险待遇:灵活就业人员在达到法定退休年龄且缴费满足法规要求年限后,可以按月领取基本养老金,享受与企业职工相同的待遇。
医疗保险待遇:在参保期间,灵活就业人员因病住院或进行门诊治疗时,可以享受医疗报销待遇
基本养老保险:职工基本养老保险的待遇主要包括按月领取的基本养老金,该养老金根据法规要求计发,并享受正常调整待遇。
基本医疗保险:参加职工基本医疗保险的个人,达到法定退休年龄时累计缴费达到法规要求年限的,退休后不再缴纳基本医疗保险费,享受基本医疗保险待遇。这包括医疗费用中应当由基本医疗保险基金支付的部分,由社会保险经办机构与医疗机构、药品经营单位直接结算。
工伤保险:职工因工作原因受到意外伤害或者患职业病,且经工伤认定的,享受工伤保险待遇。其中,经劳动能力鉴定丧失劳动能力的,享受伤残待遇。
失业保险:为失业人员提供一定期限内的失业补助金,帮助其渡过失业期。
生育保险:为女性职工提供生育期间的医疗和津贴等。
社会保险基数简称社保基数,是指职工在一个社保年度的社会保险缴费基数。它是按照职工上一年度1月至12月申报个人所得税的工资、薪金税项的月平均额来进行确定。
温馨提示:本数据源于网络,仅供参考!具体需以当地具体法规为准!