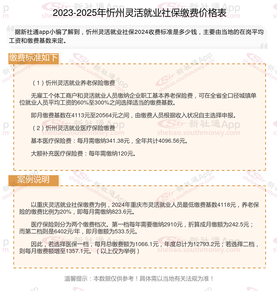
据新社通app数据显示,忻州灵活就业养老保险缴费基数2024-2025年最新标准如下:
最低缴费基数:4113元;
个人缴费比例:20%;
(注:本文数据仅供参考,具体以当地缴费标准为准)
忻州灵活就业人员社保缴费标准来了 忻州灵活就业人员缴费多少钱怎么查?根据新社通app-社保缴费查询工具提供的2025社保缴费标准详情数据如下:

》点击新社通app社保计算器,了解你的社保缴费明细!
新社通app数据所得,数据仅供参考。
灵活就业人员养老保险缴费算法
灵活就业人员参保费率一般为20%(8%计入个人账户),可选择社会平均工资的60%、100%、300%等各种档位作为缴费基数:
缴费金额=社会平均工资×档位×20%计入个人账户=社会平均工资×档位×8%
退休金和哪些因素有关?
个人养老金账户金额:个人养老金账户的累计金额是直接影响退休工资的一个重要因素。这个金额是由个人在工作期间缴纳的养老保险费用所积累的。缴纳的费用越多,个人养老金账户的金额就越大,从而在退休后能够领取的养老金也就越多。
缴费年限:确定养老金数额的关键因素。通常,缴费年限越长,个人在养老保险体系中的累积贡献就越大,从而退休后能获得的养老金数额也越高。同时,缴费的连续性也很重要,中断缴费可能会影响养老金的计算和发放。
想知道自己的社保缴费记录吗?以下方法都可以查询
线下查询
自助查询机查询:在社保中心设置的自助查询机上,使用身份证或社保卡进行登录,按照提示选择“社保查询”等相关选项,进行查询。还可以在自助查询机上选择打印功能,按照页面提示进行操作即可打印社保缴费记录。
社保经办机构窗口查询:携带本人身份证、社保卡等有效证件,前往当地社保局办公大厅的窗口,向工作人员提出查询社保缴纳记录的需求,工作人员会根据提供的个人信息进行查询,并告知缴费记录情况。
电话查询
拨打全国社保服务电话12333,接通后根据语音提示进行操作,或者转接到人工客服,提供个人身份信息后进行查询。
线上查询
官网公众号或APP查询:部分地区的人社部门提供了公众号或专门的APP,如“北京人社”微信公众号、“广东人社”APP等。关注当地人社部门的官网公众号或下载其官网APP,注册并登录后,按照页面提示进行操作,可查询社保缴费记录。
社保官网查询:登录当地社保局的网站,进行注册并登录个人社保账号,然后找到“社保查询”“缴费明细查询”等相关选项,根据页面提示填写相关个人信息,即可查询到社保缴纳记录。如深圳市人力资源和社保局官网,在个人服务网页登录后可查询到各项社保的缴费明细。
电子社保卡查询:如果已经领取了电子社保卡,可以通过与电子社保卡绑定的手机APP或微信、支付宝等第三方支付平台进行查询。在电子社保卡APP中,点击“人社办事”“社保”“社保查询”等选项,即可查询个人社保参保证明、缴费记录等;在微信或支付宝中,搜索“电子社保卡”小程序,绑定后也可进行查询。
国社会保险公共服务平台和全国人社服务平台查询:参保人可登录社会保险公共服务平台或全国人社服务平台,注册登录后,点击“社保查询”,选择相应事项即可进行查询。
温馨提示:本数据仅供参考!具体需以当地有关法规为准!