灵活就业社保的缴费比例全部由个人承担,养老保险的缴费比例为20%。此外,灵活就业人员的缴费基数可以选择当地上年度在岗职工平均工资的60%-300%之间的任意比例。
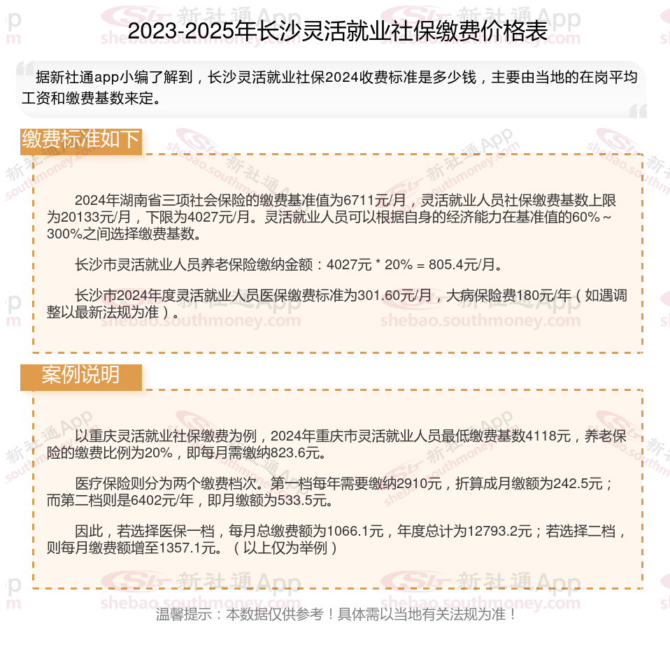
那么,长沙灵活就业社保交多少钱?最新长沙灵活就业人员社保养老、医疗缴费标准明细,根据新社通app-社保缴费查询工具提供的2025社保缴费标准详情数据:

据新社通app数据显示,长沙灵活就业养老保险的缴费基数为:4027元。灵活就业人员参保缴费的比例为个人20%。
另外,需要注意的是,这些缴费标准可能会随着时间和方案的变化而调整。建议查阅相关消息或咨询当地社保部门。
(注:本文数据仅供参考,具体以当地缴费标准为准)
退休人员的养老金=个人账户养老金+基础养老金+过渡性养老金,
基础养老金=(1+个人平均缴费指数)/2*计发基数*累计缴费年限*1%
个人账户养老金=退休时个人账户累计余额/计发月数
过渡性养老金=视同缴费指数*计发基数*视同缴费年限*过渡性系数
其中,计算公式不相同,我们用在长沙退休网友举个例子说明一下,长沙2024年的计发基数则为7618元,个人平均缴费指数0.6,该网友累计缴费年限为31年(含视同缴费年限5年),退休时账户余额为119843.52元,视同缴费指数为0.6,长沙的过渡性指数为1.20%,我们算算这位网友退休时的养老金情况如何。
据新社通app养老金计算器测算显示,基础养老金=(1+个人平均缴费指数)/2*计发基数*累计缴费年限*1%=(1+0.6)/2*7618*31*1%=1889元。
个人账户养老金=退休时个人账户累计余额/计发月数=119843.52/139(60岁退休计发基数为139)=862.18元。
过渡性养老金=视同缴费指数*计发基数*视同缴费年限*过渡性指数=0.6*7618*5*1.20%=274.25元。
所以这位长沙退休人员的养老金=1889+862.18+274.25=3025.43元。
各地公布的养老金计发基数不同,情况因人而异,具体需以个人情况及当地有关部门法规为准。
新社通APP社保计算器,可以查询您的社保缴费明细啦~,点击下方获取
新社通社保计算器计算所得,数据仅供参考。
解密:灵活就业者如何确定是否断交养老保险?
灵活就业养老保险可以断交。灵活就业人员为自愿参保,未就业期间的养老保险是自愿缴纳,因此可以中断。但需要注意的是,断交灵活就业养老保险可能会带来以下影响:
丧失医疗报销资格:
停缴社保不仅意味着养老金账户“停滞”,还会丧失医疗报销资格。在生病住院时,如果中断缴纳医疗保险,将需要自行承担全部医疗费用。
影响养老金待遇:
个人享受基本养老金与个人缴费年限直接相关,缴费年限越长,缴费基数越大,退休后领取的养老金就越多。如果断交养老保险,将直接影响累计缴费年限,从而降低未来领取的养老金金额。
可能会失去社保补贴的机会:
有些地区对灵活就业者提供社保补贴,但享受补贴的前提是必须处于正常参保状态。一旦中断缴费,这些补贴机会可能就会溜走。
综上所述,虽然灵活就业养老保险可以断交,但考虑到养老金待遇、医疗报销资格和社保补贴机会等因素,灵活就业人员尽可能保持连续缴纳状态。如果确实无法继续缴纳,也应提前了解相关方案和补救方案,以确保自己的养老保险不受影响。
自己买社保与单位购买社保有区别吗
缴费可选险种不同:在职员工由单位和个人共同缴费,可以交养老保险、医疗保险(含生育保险)、失业保险、工伤保险。灵活就业人员只能交养老保险、医疗保险,不能交生育保险、工伤保险,极少数省市可以交失业保险。
养老保险费计入统筹账户部分比例不同:灵活就业人员养老保险计入统筹账户部分为缴费基数的12%;企业员工养老保险计入统筹账户部分为缴费基数的16%。两者养老保险费计入个人账户部分都是缴费基数的8%,而计入统筹账户的部分不计算到个人退休待遇内。
社保费用的承担主体不同:灵活就业人员社保费用全部由个人承担,企业员工社保费用由单位和个人根据要求的比例共同承担。
养老保险待遇:无论是职工社保还是灵活就业社保,参保人都可以在达到法定退休年龄并满足缴费年限要求后,按月领取基本养老金。养老金的计算方式相同,包括基础养老金和个人账户养老金两部分。
医疗保险待遇:两种社保都包括医疗保险,参保人可以在生病或受伤时享受相应的医疗报销待遇。
生育待遇不同:
职工社保:能报销生娃费用,还能领生育津贴。
灵活就业人员的生育待遇包括生育医疗费用和生育津贴。
生育医疗费用:灵活就业人员的生育医疗费用包括产前检查费、生育的医疗费、计划生育的医疗费用以及法规要求的其他项目医疗费用。这些费用的支付条件与各地区职工基本医保保持一致。
生育津贴:灵活就业人员的生育津贴支付条件是分娩或终止妊娠当月省内生育保险需连续参保12个月及以上。生育津贴的计发基数为其上年度月平均缴费基数,计发天数与各地区参保职工保持一致。生育津贴由医保经办机构按要求支付给个人,享受生育津贴期间必须处于生育保险参保有效状态,原则上在分娩或终止妊娠后12个月内申领。生育津贴的计发标准按照分娩或终止妊娠时的参保身份确定,与产假期间的工资不重复享受
退休年龄:
养老金(当地上年度职工平均工资+本人指数化月平均缴费工资)/2×[缴费年限(含视同缴费年限)×1%+个人账户存额/计发月数(50岁为195、55岁为170、60岁为139。年龄,男职工60周岁,特殊岗位55周岁,病退50周岁,女干部55周岁,女职工50周岁,特殊岗位,病退45周岁。随着新规的逐步实施,这一年龄条件可能会有所调整。
2024年部分地区灵活就业人员,可以50周岁退休吗?目前法定退休年龄男性是要到60周岁才能够办理退休,很显然作为男性他不能够50周岁去办理退休,不论是作为灵活就业的男性,还是作为在职职工的男性,一律都要到60周岁才能够正常的去办理退休。而作为灵活就业的女性,能不能够50周岁退休呢?根据现行的法规要求,绝大多数地区只要是属于灵活就业的女性,要到55周岁退休,但是也有部分地区,关于灵活就业的女性作出了一个专门的法规,在符合相关法规要求条件下可以提早退休。
温馨提示:本数据仅供参考!具体需以当地有关法规为准!