据新社通app数据显示,宜春灵活就业养老保险最低缴费基数为:3839元;个人的缴费比例分别为:20%;
个人缴费金额:767.8元。
(注:本文数据仅供参考,具体以当地缴费标准为准)
灵活就业社保缴费价格表来了!2024-2025年宜春灵活就业人员社保需要缴费多少钱一个月?根据新社通app-社保缴费查询工具提供的最新数据如下:

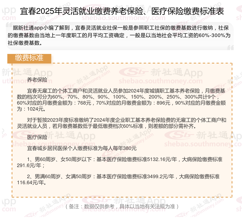
养老保险
宜春无雇工的个体工商户和灵活就业人员参加2024年度城镇职工基本养老保险,月缴费基数的档次可分为60%、70%、80%、90%、100%、150%、200%、250%、300%共计9个,60%对应的月缴费金额为:768元,70%对应的月缴费金额为:896元,90%对应的月缴费金额为:1024元。
对于暂按2023年度标准缴纳了2024年度企业职工基本养老保险费的无雇工的个体工商户和灵活就业人员,若月缴费基数低于最低缴费档次60%标准,则差额的部分需补齐。
医疗保险
宜春城乡居民医保个人缴费标准为每人每年380元
1、男60周岁、女50周岁以下:基本医疗保险缴费标准5132.16元/年,大病保险缴费标准291.6元/年;
2、男满60周岁、女满50周岁:基本医疗保险缴费标准3499.2元/年,大病保险缴费标准116.64元/年。
如何了解自己的社保缴纳明细吗?点击新社通app社保计算器,帮您计算!
新社通app数据所得,数据仅供参考。
社保续交需要哪些手续?
厦门社保断缴怎么补缴:
已参保人员因银行余额不足等原因,需要补缴中断社保费的,可自行登录厦门税务APP,通过“办税—社保业务—社保费缴纳—社保费申报缴纳—灵活就业人员社保费申报缴纳”模块即可补缴。
厦门市社保补缴单位或他人代办与个人办理的流程大致相同,需要注意的是厦门本市户籍可以直接补缴社保,外地户籍只有非农业户口在本地已有工作的的条件下才能补缴社保。
单位补缴:企事业单位由于漏缴、少缴原因,需为员工办理补缴手续。补缴材料《社会保险费账目纠错(补缴)申报表》,单位负责人持补缴材料到社保局中心办理补缴手续,符合办理条件的,当即办理。
个人补缴:厦门市户籍的灵活就业人员补缴中断的社会保险费,需要携带身份证原件前往各办税服务厅办理。
以下是查询养老金账户余额及发放明细查询的常用方法,综合了线上和线下多种途径,具体操作如下:
线上查询方式
12333电话查询
步骤:拨打12333(加所在地区号) → 按语音提示选择“养老保险查询” → 转人工服务核对身份后查询。
优点:适合不便上网的老年人,可同时咨询法规等问题.
社保局官网查询
步骤:登录参保地人力资源和社保局官网 → 找到“个人社保信息查询”入口 → 输入身份证号和密码登录 → 查看养老保险账户信息。
补充:全国统一平台“国社会保险公共服务平台”
支付宝查询
步骤:打开支付宝 → 搜索“电子社保卡”或进入“城市服务” → 点击“社保查询” → 选择“养老账户查询”或“养老待遇查询”即可查看余额及发放记录。
适用人群:使用移动端的人群,操作便捷。
线下查询方式
银行网点查询
适用情况:部分地区社保卡关联银行提供账户查询服务,可携带身份证到指定银行柜台或自助机操作。
社保局柜台查询
材料:携带身份证或社保卡。
流程:前往当地社保经办机构 → 在自助终端机或窗口查询缴费记录及账户余额。
地区特色渠道(以上海为例)
“随申办市民云”APP:登录后搜索“个人待遇支付查询” → 查看养老金发放明细。
其他地区:如北京“京通”小程序、广东“粤省事”等,可通过当地服务平台查询。
注意事项
重复参保问题:多地重复缴纳养老保险无法累计年限或领取多份养老金,需办理转移或清退手续。
退休资格认证:领取养老金前需完成资格认证(如人脸识别、线下提交材料等),否则可能影响发放。
法规差异:
缴费基数、养老金计算公式等因地区而异,具体以当地法规为准。
2025年起实施弹性退休制,退休年龄逐步延迟,需关注最新动态。
温馨提示:本数据仅供参考!具体需以当地有关法规为准!