今天聊一下灵活就业人员社保缴费问题!
灵活就业人员养老保险缴费算法
灵活就业人员参保费率一般为20%(8%计入个人账户),可选择社会平均工资的60%、100%、300%等各种档位作为缴费基数:
缴费金额=社会平均工资×档位×20%计入个人账户=社会平均工资×档位×8%,接下来随新社通APP一起了解灵活就业人员社保缴费的详情。
据新社通app数据显示,2024-2025年毕节灵活就业人员养老保险的缴费标准:
养老保险缴费基数的下限为4363.35元;养老保险缴费比例为20%。
(注:本文数据仅供参考,具体以当地缴费标准为准)
毕节自由职业者社保缴纳金额是怎么计算?根据新社通app-社保缴费查询工具提供的最新数据如下:

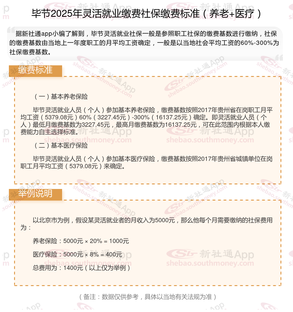
(一)基本养老保险
毕节灵活就业人员(个人)参加基本养老保险,缴费基数按照2017年贵州省在岗职工月平均工资(5379.08元)60%(3227.45元)-300%(16137.25元)确定。即灵活就业人员(个人)最低月缴费基数为3227.45元,最高月缴费基数为16137.25元,可在此范围内根据本人缴费能力自主选择标准。
(二)基本医疗保险
毕节灵活就业人员(个人)参加基本医疗保险,缴费基数按照2017年贵州省城镇单位在岗职工月平均工资(5379.08元)来确定。
》点击新社通app社保计算器,了解你的社保缴费明细!
新社通app数据所得,数据仅供参考。
养老保险要交多少年才能领钱?
社保需要累计缴纳满15年才可以在你法定退休年龄之后享受社保待遇。社保交满15年后可以不再交费。如果有单位,即使缴满15年,但职工还未退休的,企业还得继续缴费,直至退休;个人缴纳社保的话,可停缴,也可继续缴纳,根据当地法规,肯定也是继续缴纳好,养老保险是遵循“多缴多得”的原则,缴费基数越高、年限越长,退休时领取养老金也越多。
温馨提示:本数据仅供参考!仅供参考和学习交流之用,不对您构成任何决策建议。具体需以当地有关法规为准!