灵活就业人员参保的基数是可以根据档次来进行选择的,每个省都不一样,且选择性很大,就基本养老保险而言,有的有五个档,有的有七个档,有的有十个档,而基本医疗保险有的分一档,有的分二档,有的分一档,二档,有的可以一次性缴纳的。
那么,西藏拉萨灵活就业社保交多少钱?最新西藏拉萨灵活就业人员社保养老、医疗缴费标准明细,根据新社通app-社保缴费查询工具提供的2025社保缴费标准详情数据:

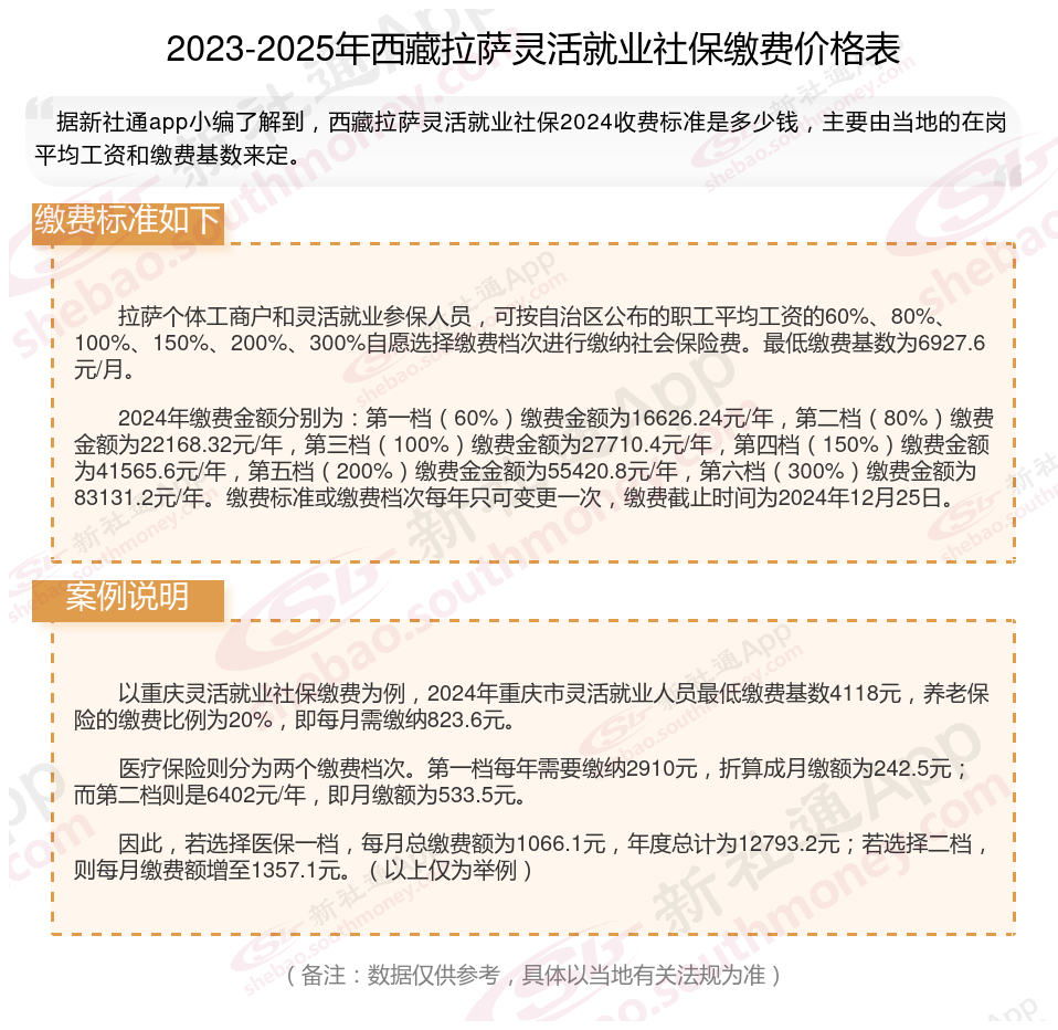
据新社通app数据显示,西藏拉萨灵活就业养老保险最低缴费基数为:6927.6元;个人的缴费比例分别为:20%;
个人缴费金额:1385.52元。
(注:本文数据仅供参考,具体以当地缴费标准为准)
西藏拉萨2025年养老金的计算公式如下:
退休人员领取的养老金一般主要包括基础养老金、个人账户养老金、过渡性养老金三部分构成。
第一,西藏拉萨基础养老金=退休养老金计发基数×(1+本人平均缴费指数)÷2×缴费年限×1%。
第二,西藏拉萨个人账户养老金部分=退休时养老保险个人账户的余额÷退休年龄确定的计发月数。
第三,西藏拉萨过渡性养老金部分,是最复杂的一部分,因为各个省份的计算方式都有不同。但是大部分都跟养老金计算基数挂钩,根据建立个人账户制,以前的缴费年限和本人的平均缴费指数、视同缴费指数等因素,综合计算而来。
我们以西藏拉萨退休网友的例子简单说明:
西藏拉萨2024年的计发基数则为11546元,个人平均缴费指数0.6,该网友累计缴费年限为41年(无视同缴费年限),退休时账户余额为272670.34元,我们算算这位网友退休时的养老金情况如何。
据新社通app养老金计算器测算显示:基础养老金=(1+个人平均缴费指数)/2*计发基数*累计缴费年限*1%=(1+0.6)/2*11546*41*1%=3787元。
个人账户养老金=退休时个人账户累计余额/计发月数=272670.34/139(60岁退休计发基数为139)=1961.66元。
所以这位西藏拉萨退休人员的养老金=3787+1961.66=5748.66元。
各地公布的养老金计发基数不同,情况因人而异,具体需以个人情况及当地有关部门法规为准。
》社保缴费不迷茫,用新社通社保计算器,查询您的社保缴费金额!
新社通社保计算器计算所得,数据仅供参考。
面对生活压力,灵活就业者能否断交养老保险?
灵活就业养老保险可以断交。灵活就业人员为自愿参保,未就业期间的养老保险也是自愿缴纳,因此可以中断。但断交养老保险可能会产生以下影响:
失去社保补贴机会:
有些地区对灵活就业者提供社保补贴,但享受补贴的前提是必须处于正常参保状态。一旦中断缴费,这些补贴机会可能会溜走。
丧失医疗报销资格:
停缴社保不仅意味着养老金账户“停滞”,还会丧失医疗报销资格。在生病住院时,如果中断缴纳医疗保险,将需要自行承担全部医疗费用。
影响养老金待遇:
个人享受基本养老金与个人缴费年限直接相关,缴费年限越长,退休后领取的养老金就越多。如果中断缴费,将减少个人的缴费年限,从而降低未来的养老金待遇。
总的来说,虽然灵活就业养老保险可以断交,但考虑到养老金的待遇与缴费年限和缴费基数直接相关,灵活就业人员尽可能保持连续缴纳,以确保退休后能够享受到更高的养老金待遇和更好的医疗保险。同时,在做出停缴或补缴确定时,应充分了解相关方案法规和可能产生的影响,并咨询当地社保部门或专业机构以获取更详细的信息和。
个人社保和单位社保有什么区别
险种不一样:
灵活就业社保只能缴纳养老保险和医疗保险。
职工社保:包括养老、医疗、失业、工伤、生育五种保险,为职工提供了全面的保险。
户籍限制:
灵活就业社保的参保对象主要包括以下几类人员:无雇工的个体工商户、未在用人单位参加基本养老保险的非全日制从业人员、其他未与用人单位订立劳动合同从事劳动的劳动者
职工社保则是为职工提供的,缴费主体包括用人单位和职工本人,费用由双方共同承担,且用人单位承担大部分费用。
生育待遇不同:
如果灵活就业人员不仅参加了基本医疗保险,还参加了生育保险,并按时足额缴纳了生育保险费,那么这类人员在生育时,可以享受与在职职工相同的生育保险待遇,包括生育医疗费用待遇和生育津贴。生育津贴的具体金额是根据新生儿出生时的上年度灵活就业人员月医保缴费基数和法定产假天数来计算的。
职工生育保险的待遇包括:(一)生育津贴;(二)生育医疗费用;(三)计划生育手术医疗费用;(四)产假期间生育并发症和计划生育手术当期并发症的医疗费用;(五)生育当期合并症的医疗费用;(六)参保的男职工其配偶为农业家庭户且未参加生育保险的,在生育时男职工享受的生育护理假补贴;(七)法律、法规、要求应当由生育保险基金支出的其他有关费用。
温馨提示:本数据源于网络,仅供参考!具体需以当地具体法规为准!