灵活就业社保:就是自己交社保,缴费基数一般是社平工资的60%到300%。根据自己的预算选档次交就行,缴费比例一般为20%,费用全部自己出。
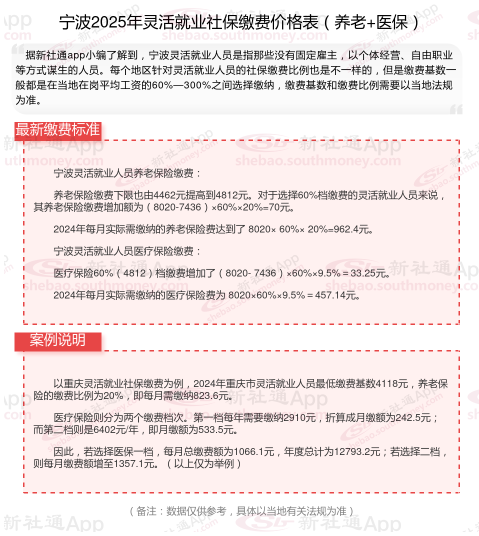
宁波灵活就业社保交多少钱?最新宁波灵活就业人员社保养老缴费标准明细来了,根据新社通app-社保缴费查询工具提供的2025社保缴费标准详情数据:

》》》想知道自己社保缴纳多少钱吗?快来新社通社保计算器,点击下方使用!
新社通app数据所得,数据仅供参考。
社保需要交多少年才可以领养老金?
社保交满15年并且达到法定退休年龄可以领取退休金。根据《中华人民共和国社会保险法》第十六条参加基本养老保险的个人,达到法定退休年龄时累计缴费满十五年的,按月领取基本养老金。
参加基本养老保险的个人,达到法定退休年龄时累计缴费不足十五年的,可以缴费至满十五年,按月领取基本养老金;也可以转入新型农村社会养老保险或者城镇居民社会养老保险,按照法规享受相应的养老保险待遇。
法定的退休年龄为女性55周岁,男性60周岁,社保养老金即是按照这两个年龄段进行领取。
宁波养老保险一个月要交多少钱?随新社通app小编了解一下:
假设宁波有个朋友杨某灵活就业养老保险缴费基数为3957元。
据新社通app养老保险计算器显示,杨某个人缴费额:灵活就业个人按照其缴费基数的20%缴纳养老保险费。因此,杨某每月需要缴纳的养老保险费为3957元 *20% = 791.4元。
另外,需要注意的是,养老保险的缴费比例和基数可能会随着方案的调整而发生变化。因此,在计算养老保险缴费金额时,需要参考当地的最新方案和法规。
职工社保和灵活就业社保有什么区别?
缴费可选险种不同:在职员工由单位和个人共同缴费,可以交养老保险、医疗保险(含生育保险)、失业保险、工伤保险。灵活就业人员只能交养老保险、医疗保险,不能交生育保险、工伤保险,极少数省市可以交失业保险。
缴费基数和比例:
职工社保:由公司和职工共同缴纳,公司缴纳部分进入社会统筹账户,个人缴纳部分进入个人账户。
灵活就业人员参加职工基本医疗保险的缴费基数,通常为当地上年度城镇在岗职工月平均工资的一定比例,具体比例按照各地法规要求,常见为80%。例如,若当地上年度城镇在岗职工月平均工资为5000元,那么以80%为比例计算,缴费基数即为4000元。缴费比例同样按照各地法规要求,一般在4%至8%之间。以4%为例,若缴费基数为4000元,则每月需缴纳的医疗保险费用为4000元×4%=160元,具体以当地法规要求为准。
生育待遇不同:
职工生育、实施计划生育手术的,是可以按要求领取生育津贴的。
生育津贴的计算公式为:生育津贴=用人单位上年度的月平均工资÷30(天)×计发天数
生育保险可以报销的生育医疗费用,包括生育的医疗费用、计划生育的医疗费用和其他符合要求的项目费用。比如产前检查费、接生费、手术费、住院费和药费,都可由生育保险基金支付。
在河北省,灵活就业人员不能享受生育津贴。生育津贴是相关法规对职业妇女因生育而离开工作岗位期间,给予的生活费用;而灵活就业人员没有固定的用人单位,自然就不能享受生育津贴。
温馨提示:本数据仅供参考!具体需以当地有关法规为准!