灵活就业社保的缴费基数通常是根据上年全省在岗职工月平均工资的40%~100%来确定,而养老保险的缴费比例为20%,医疗保险的缴费比例则根据当地上年度城镇在岗职工月平均工资的80%为基数,按4.2%或8%的比例缴纳。
个人是否能交社保呢?
个人可以缴社保的。
社保自己交是可以的,灵活就业社保是面向自由职业者、灵活就业等无雇主的劳动者所推出的一种社保类型,包含基本养老保险和医疗保险两类,部分地区还包含了生育和失业保险;
目前随着社会的发展,除了北京以外的城市基本都已经开放了外地户籍缴纳灵活就业社保的资格;
比如在上海,年满16周岁且男性未满60周岁、女性未满55周岁,在上海市劳动就业的自雇人员、无雇工个体工商户、未在用人单位参加基本养老、医疗保险的非全日制从业人员以及其他灵活就业人员均可自己交灵活就业社保。
那么,个体户社保,要交多少钱一个月?根据新社通app-社保缴费查询工具提供的2025社保缴费标准详情数据:

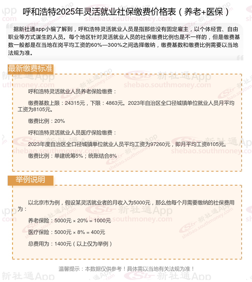
据新社通app数据显示,2024-2025年呼和浩特灵活就业人员养老保险的缴费标准是根据缴费基数来确定的:
个人养老保险缴费比例为20%,缴费基数的下限为4863元。
(注:本文数据仅供参考,具体以当地缴费标准为准)
》点击新社通社保在线计算器,轻松测算您的社保每月交多少!
新社通app数据所得,数据仅供参考。
温馨提示:本数据源于网络,仅供参考!具体需以当地具体法规为准!