灵活就业人员社保是为切实灵活就业人员这一特殊劳动群体的社会保险权益,针对不同类别的灵活就业人员推出不同的社保优惠。
据新社通app数据显示,福建厦门企业灵活就业养老保险的缴费基数为:4212元。
缴费比例:在企业参保缴费的情况下,单位缴纳比例为16%,个人缴纳比例为8%。而灵活就业人员参保缴费的比例为个人20%。
另外,需要注意的是,这些缴费标准可能会随着时间和方案的变化而调整。为了获取最新的福建厦门灵活就业养老保险缴费标准信息,建议查阅相关消息或咨询当地社保部门。总的来说,了解并遵守当地的养老保险缴费标准是每个人的责任,也是保证个人权益的重要方案。
(注:本文数据仅供参考,具体以当地缴费标准为准)
福建厦门社保缴费多少钱?下表是2024-2025年福建厦门社保费用明细参考,根据新社通app-社保缴费查询工具提供的最新数据如下:

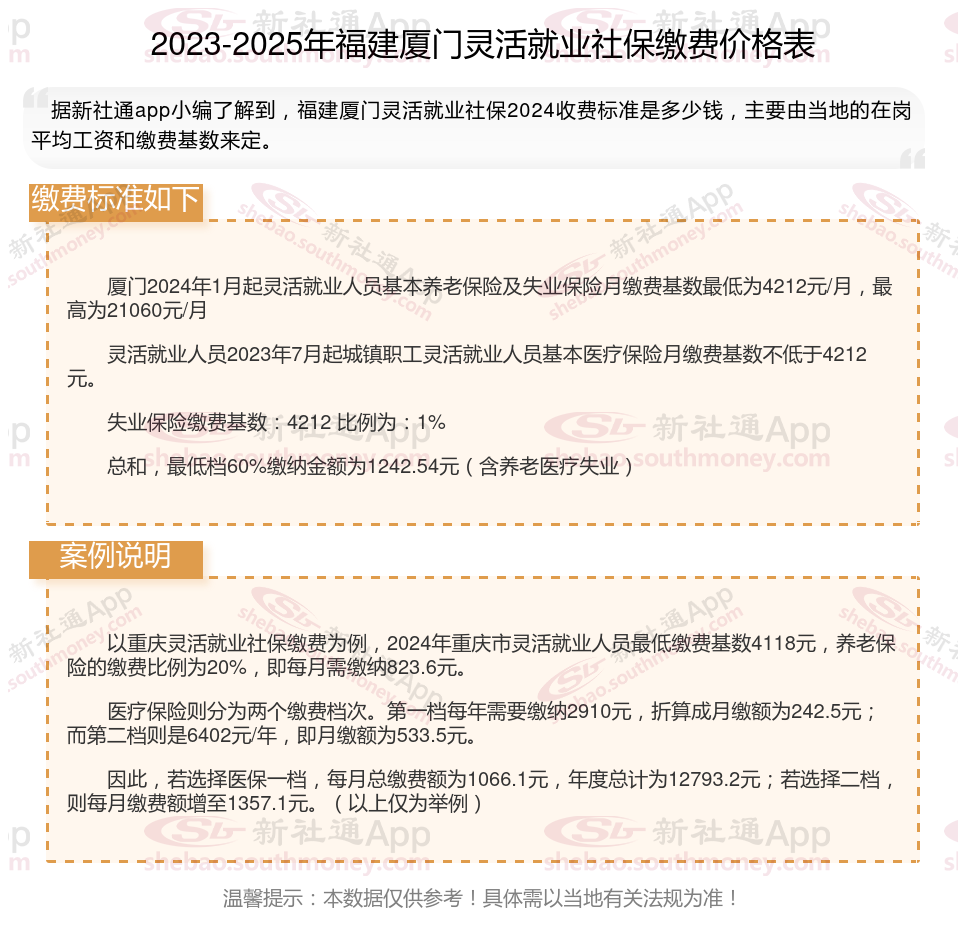
厦门2024年1月起灵活就业人员基本养老保险及失业保险月缴费基数最低为4212元/月,最高为21060元/月
灵活就业人员2023年7月起城镇职工灵活就业人员基本医疗保险月缴费基数不低于4212元。
失业保险缴费基数:4212 比例为:1%
总和,最低档60%缴纳金额为1242.54元(含养老医疗失业)
灵活就业人员参保的基数是可以根据档次来进行选择的,每个省都不一样,且选择性很大,就基本养老保险而言,有的有五个档,有的有七个档,有的有十个档,而基本医疗保险有的分一档,有的分二档,有的分一档,二档,有的可以一次性缴纳的。
》》还不知道自己社保缴纳明细吗?点击新社通app社保计算器,查询所在城市社保缴费明细!
新社通app数据所得,数据仅供参考。
灵活就业养老保险断交影响深度介绍
灵活就业养老保险可以断交。灵活就业人员为自愿参保,未就业期间的养老保险也是自愿缴纳,因此可以中断。但需要注意的是,个人享受基本养老金与个人缴费年限直接相关,缴费年限越长,缴费基数越大,退休后领取的养老金就越多。断交灵活就业养老保险可能会带来以下影响:
可能会失去社保补贴的机会:
有些地区对灵活就业者提供社保补贴,但享受补贴的前提是必须处于正常参保状态。一旦中断缴费,这些补贴机会可能就会溜走。
丧失医疗报销资格:
停缴社保不仅意味着养老金账户“停滞”,还会丧失医疗报销资格。生病住院时,全部费用都得自己承担。
影响养老金待遇:
累计缴费年限是计算养老金的重要因素之一。如果断交养老保险,将影响累计缴费年限,进而影响退休后领取的养老金数额。缴费年限越长,缴费基数越大,退休后领取的养老金就越多。
灵活就业人员如果断交养老保险,可能导致在达到法定退休年龄时未能满足最低缴费年限条件,从而无法按月领取基本养老金。
综上所述,虽然灵活就业养老保险可以断交,但考虑到养老金待遇、医疗报销资格和社保补贴机会等因素,灵活就业人员尽可能保持连续缴纳状态。如果确实无法继续缴纳,也应及时了解相关方案和补救方案,以确保自己的权益不受损失。
个人自行缴纳社保和单位交的有什么不一样?
公司买社保和个人买社保的区别
险种不一样:
灵活就业社保:主要包括养老和医疗保险,不包括工伤、失业和生育保险。
职工社保:包括养老、医疗、工伤、生育和失业保险,提供全面的保险。
户籍限制:
灵活就业养老:适用于无雇工的个体工商户、及其他自由职业者等灵活就业人员。
职工社保:是打工人的社保,只要你给企业工作,建立了劳动关系就必须缴纳职工社保。职工社保包含五险,分别为:养老保险、医疗保险、生育保险、工伤保险和失业保险。
生育待遇不同:
灵活就业参保人可以享受待遇的生育医疗费用包括:
1.生育的医疗费用
包括符合要求的产前检查、终止妊娠(含宫外孕终止妊娠)、分娩住院期间的费用,终止妊娠、分娩住院期间诊治妊娠合并症、并发症的费用。
2.计划生育的医疗费用
包括放置或者取出宫内节育器,施行输卵管、输精管结扎或者复通手术、人工流产、引产术等发生的医疗费用,施行计划生育手术期间诊治合并症、并发症的费用。
3.法规要求纳入生育保险支付范围的其他费用
注:符合相关法规要求的药品、诊疗项目和医用耗材支付范围的生育医疗费用,按照生育保险要求支付;其他医疗费用,按照基本医疗保险的有关要求执行。
职工生育保险:对于参加职工生育保险的女职工,生育医疗费用的报销比例一般较高,通常可达70%左右,甚至更高。而且,生育津贴的发放标准也相对较高,一般按照单位上年度职工月平均工资计发。
(备注:数据仅供参考,具体以当地有关法规为准)