灵活就业社保:按当地社平工资的60%-300%自己选择缴费基数,缴费方式可以选择按月、按季度、按半年或者按年度缴纳。
那么,秦皇岛灵活就业社保交多少钱?最新秦皇岛灵活就业人员社保养老、医疗缴费标准明细,根据新社通app-社保缴费查询工具提供的2025社保缴费标准详情数据:

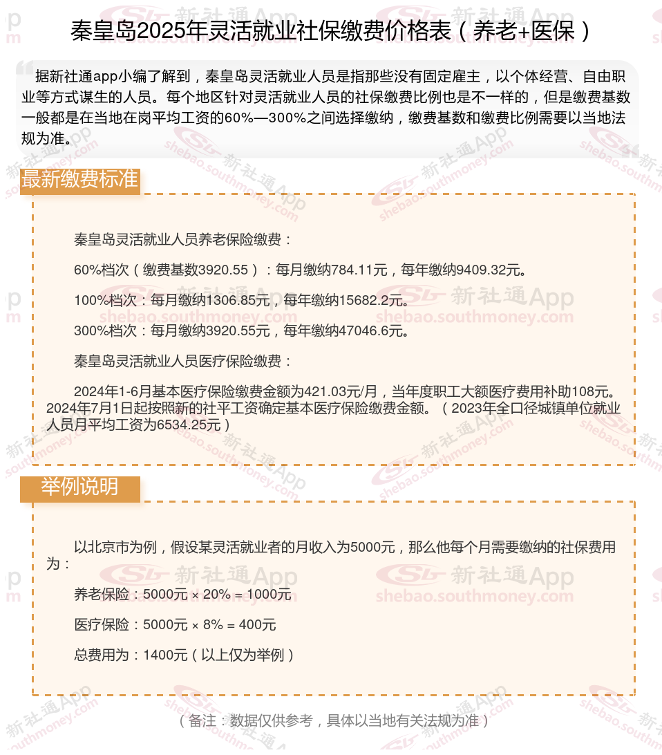
据新社通app数据显示,秦皇岛灵活就业养老保险缴费基数2024-2025年最新标准如下:
最低缴费基数:3920.55元;
个人缴费比例:20%;
(注:本文数据仅供参考,具体以当地缴费标准为准)
秦皇岛2025年退休能领多少钱的计算方法举例如下:
我们用秦皇岛退休网友举个例子说明一下,秦皇岛2024年的养老金计发基数为7265元,个人平均缴费指数0.6,该网友累计缴费年限为32年,退休时账户余额为120439.3元,我们算算这位网友退休能领多少钱。
据新社通app养老金计算器测算显示,基础养老金=(1+个人平均缴费指数)/2*计发基数*累计缴费年限*1%=(1+0.6)/2*7265*32*1%=1860元。
个人账户养老金=退休时个人账户累计余额/计发月数=120439.3/139(60岁退休计发基数为139)=866.47元。
所以这位秦皇岛退休人员的养老金=1860+866.47=2726.47元。
各地公布的养老金计发基数不同,情况因人而异,具体需以个人情况及当地有关部门法规为准。
如何了解自己的社保缴纳明细吗?点击新社通app社保计算器,帮您计算!
新社通app数据所得,数据仅供参考。
灵活就业养老保险断交:明智之举还是无奈选择?
灵活就业养老保险可以断交。灵活就业人员为自愿参保,未就业期间的养老保险也是自愿缴纳,因此可以中断。但需要注意的是,个人享受基本养老金与个人缴费年限直接相关,缴费年限越长,缴费基数越大,退休后领取的养老金就越多。断交灵活就业养老保险可能会带来以下影响:
影响养老金待遇:
个人享受基本养老金与个人缴费年限直接相关,缴费年限越长,退休后领取的养老金就越多。如果中断缴费,将减少个人的缴费年限,从而降低未来的养老金待遇。
可能会失去社保补贴的机会:
有些地区对灵活就业者提供社保补贴,但享受补贴的前提是必须处于正常参保状态。一旦中断缴费,这些补贴机会可能就会溜走。
丧失医疗报销资格:
停缴社保不仅意味着养老金账户“停滞”,还会丧失医疗报销资格。在生病住院时,如果中断缴费,将无法享受医疗保险待遇,所有医疗费用都需自行承担。
因此,虽然灵活就业养老保险可以断交,但灵活就业人员尽可能保持连续缴纳,以确保退休后能够享受到更高的养老金待遇和更全面的社保。如果确实无法继续缴纳,也应及时了解相关方案和法规,以便在后续需要时能够顺利恢复缴费并享受相应的社保待遇。
公司买社保和个人买社保的区别
缴费基数和比例:
灵活就业人员参保的基数是可以根据档次来进行选择的,每个省都不一样,且选择性很大,就基本养老保险而言,有的有五个档,有的有七个档,有的有十个档,而基本医疗保险有的分一档,有的分二档,有的分一档,二档,有的可以一次性缴纳的。
企业职工社保:由于企业职工社保的缴费比例较高,因此其待遇水平也相对较高。特别是在养老保险方面,企业职工社保的养老金水平相对较高。
户籍限制:
灵活就业人员基本养老保险:年满16周岁以上,依托互联网平台实现就业且未与平台企业建立劳动关系的网约配送员、网约车驾驶员、货车司机、互联网营销师等新型就业形态劳动者;尚未达到法定退休年龄的无雇工的个体工商户、未在用人单位参加基本养老保险的非全日制从业人员以及和要求的其他灵活就业人员。各类用人单位及其职工按法规应当参加城镇职工基本养老保险,个体灵活就业人员自愿选择参加城镇职工基本养老保险;
职工社保:是打工人的社保,只要你给企业工作,建立了劳动关系就必须缴纳职工社保。职工社保包含五险,分别为:养老保险、医疗保险、生育保险、工伤保险和失业保险。
险种不一样:
什么是灵活就业社保?
根据《社会保险法》的要求,职工应当参加基本养老保险,用人单位和职工本人共同承担相应的保险费。
灵活就业人员、无雇工的个体工商户、在用人单位没有参加基本养老保险的非全日制用工劳动者,可以参加基本养老保险,不过需要自己承担相应的保险费。
医疗保险的表述也是完全一样的,灵活就业人员可以参加职工基本医疗保险。
企业员工社保需要缴纳“五险”,即:养老保险、失业保险、工伤保险、医疗保险、生育保险。
温馨提示:本数据源于网络,仅供参考!具体需以当地具体法规为准!