据新社通app数据显示,蚌埠养老保险缴费基数2024-2025年最新标准如下:
蚌埠灵活就业人员基本养老保险缴费基数暂按不低于4227元;
缴费比例:个人承担20%;养老保险缴费个人845.4元。
(注:本文数据仅供参考,具体以当地缴费标准为准)
蚌埠灵活就业自己交社保一个月要交多少钱?蚌埠灵活就业人员社会保险缴费标准,根据新社通app-社保缴费查询工具提供的最新数据如下:

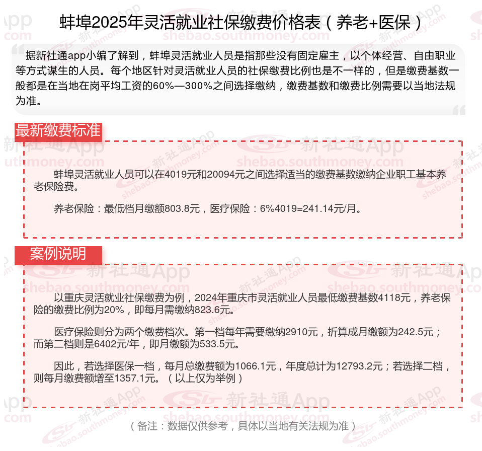
蚌埠灵活就业人员可以在4019元和20094元之间选择适当的缴费基数缴纳企业职工基本养老保险费。
养老保险:最低档月缴额803.8元,医疗保险:6%4019=241.14元/月。
社保缴费基数是指参保人员在一个社保年度内缴纳社会保险费的计算基数,它一般根据参保人员上一年度的月平均工资来确定。具体来说,社保缴费基数一个上下限范围,通常为该地区上年度社会月平均工资的60%至300%。如果参保人员的月平均工资低于下限,则按下限作为缴费基数;如果高于上限,则按上限作为缴费基数;如果介于两者之间,则按实际月平均工资作为缴费基数。
想知道自己的社保缴费记录吗?以下方法都可以查询
电话查询
拨打全国社保服务电话12333,接通后根据语音提示进行操作,或者转接到人工客服,提供个人身份信息后进行查询。
线上查询
国社会保险公共服务平台和全国人社服务平台查询:参保人可登录社会保险公共服务平台或全国人社服务平台,注册登录后,点击“社保查询”,选择相应事项即可进行查询。
社保官网查询:登录当地社保局的网站,进行注册并登录个人社保账号,然后找到“社保查询”“缴费明细查询”等相关选项,根据页面提示填写相关个人信息,即可查询到社保缴纳记录。如深圳市人力资源和社保局官网,在个人服务网页登录后可查询到各项社保的缴费明细。
电子社保卡查询:如果已经领取了电子社保卡,可以通过与电子社保卡绑定的手机APP或微信、支付宝等第三方支付平台进行查询。在电子社保卡APP中,点击“人社办事”“社保”“社保查询”等选项,即可查询个人社保参保证明、缴费记录等;在微信或支付宝中,搜索“电子社保卡”小程序,绑定后也可进行查询。
官网公众号或APP查询:部分地区的人社部门提供了公众号或专门的APP,如“北京人社”微信公众号、“广东人社”APP等。关注当地人社部门的官网公众号或下载其官网APP,注册并登录后,按照页面提示进行操作,可查询社保缴费记录。
线下查询
自助查询机查询:在社保中心设置的自助查询机上,使用身份证或社保卡进行登录,按照提示选择“社保查询”等相关选项,进行查询。还可以在自助查询机上选择打印功能,按照页面提示进行操作即可打印社保缴费记录。
社保经办机构窗口查询:携带本人身份证、社保卡等有效证件,前往当地社保局办公大厅的窗口,向工作人员提出查询社保缴纳记录的需求,工作人员会根据提供的个人信息进行查询,并告知缴费记录情况。
温馨提示:本数据仅供参考!具体需以当地有关法规为准!