据新社通app数据显示,江西鹰潭灵活就业养老保险缴费基数2024-2025年最新标准如下:
2025年度,全省职工基本养老保险缴费基数上限为全口径工资的300%,即19191元/月;下限为全口径工资的60%,即3839元/月。
个人缴费比例:20%;
(注:本文数据仅供参考,具体以当地缴费标准为准)
江西鹰潭灵活就业人员社保每月交多少钱?根据新社通app-社保缴费查询工具提供的最新数据如下:

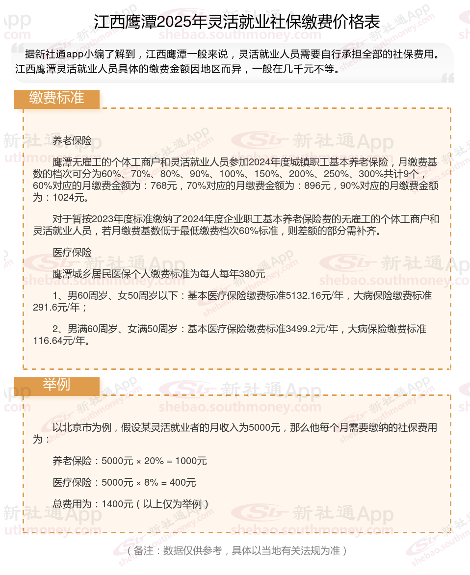
养老保险
鹰潭无雇工的个体工商户和灵活就业人员参加2024年度城镇职工基本养老保险,月缴费基数的档次可分为60%、70%、80%、90%、100%、150%、200%、250%、300%共计9个,60%对应的月缴费金额为:768元,70%对应的月缴费金额为:896元,90%对应的月缴费金额为:1024元。
对于暂按2023年度标准缴纳了2024年度企业职工基本养老保险费的无雇工的个体工商户和灵活就业人员,若月缴费基数低于最低缴费档次60%标准,则差额的部分需补齐。
医疗保险
鹰潭城乡居民医保个人缴费标准为每人每年380元
1、男60周岁、女50周岁以下:基本医疗保险缴费标准5132.16元/年,大病保险缴费标准291.6元/年;
2、男满60周岁、女满50周岁:基本医疗保险缴费标准3499.2元/年,大病保险缴费标准116.64元/年。
断缴社保的影响大不大?
中断对养老保险的影响:
中断期间是不算工龄的,这可能会影响工龄工资的计算。
中断期间个人养老账户中没有新的资金注入,因此在计算养老金时,这段时期的空白可能会导致养老金的减少。
更重要的是,中断养老保险可能会影响领取养老金的时间。到达退休年龄时,需要累计缴纳15年养老保险才能够领取养老金。如果缴费年限不足,就需要延长缴费时间。
生育保险:通常要求连续缴纳12个月才能享受津贴,中断一个月可能会影响生育津贴的领取。
失业保险:对于失业保险,必须要正常参加失业保险金一年以上才具备领取失业金的条件,当然这一年的时间它是一个累积年限,并没有要求连续参保年限,所以说即便自己中断了失业保险,但是在同一个地区,参加失业保险依然是能够有效累积年限,依然是能够认定你失业保险的缴费。
工伤保险:工伤保险中断以后,是社保当中唯一一个没有任何影响的社保待遇,因为工伤保险只要正常缴纳,就能够正常享受工伤的待遇,它不受连续缴费年限的限制,也不受累计缴费年限的限制,只要正常缴纳,哪怕一个月都能够享受工伤保险,所以说即便中断其实对个人的影响也不是很大,而且就算是中断交费以后发生了工伤,只要认定为工伤,也能够享受到工伤保险的待遇。
医疗保险:保险断缴对医疗保险带来的影响是最大的,一般如果不想医疗保险受到影响,那么最好社保不要停缴超过三个月。如果社保停缴不超过三个月,那么在重新交费后,次月即可进行医疗保险的报销使用,但是如果超过三个月,那么则需要连续缴纳至少6个月才可进行医疗保险的住院报销。
个人是否能交社保呢?
个人可以缴社保的。
社保可以按灵活就业人员参保。但个人以灵活就业人员交社保是有户籍限制的。
1、未到达要求的退休年龄的自谋职业者、自由职业者、未在用人单位参保的非全日制从业人员以及本区户籍的失业人员,可以以灵活就业方式办理社会保险参保手续,缴纳企业养老保险和职工基本医疗保险;本区户籍参保职工、到达法定退休年龄累计缴费年限不足15年、由本人申请经社保部门批准延长缴费的,也可办理灵活就业续保。
2、灵活就业人员缴费比例各地稍有不同,具体情况可以咨询当地社保经办部门;灵活就业人员缴纳医疗保险后视同缴纳生育保险,可享受生育保险待遇。
》点击新社通社保在线计算器,轻松测算您的社保每月交多少!
新社通app数据所得,数据仅供参考。
(备注:数据仅供参考,具体以当地有关法规为准)