辽宁丹东“4050补贴”开始发放,申请4050的条件和要求材料?辽宁丹东4050社保补贴标准是多少钱一个月?若想成为4050补贴的享受对象,年龄需符合女性年满40周岁,男性年满50周岁的要求。
就业困难人员在实现灵活就业,经人社部门认定身份,以个人名义缴纳社会保险费后,就有资格领取社会保险补贴。新社通app小编来为你介绍4050具体补贴条件。
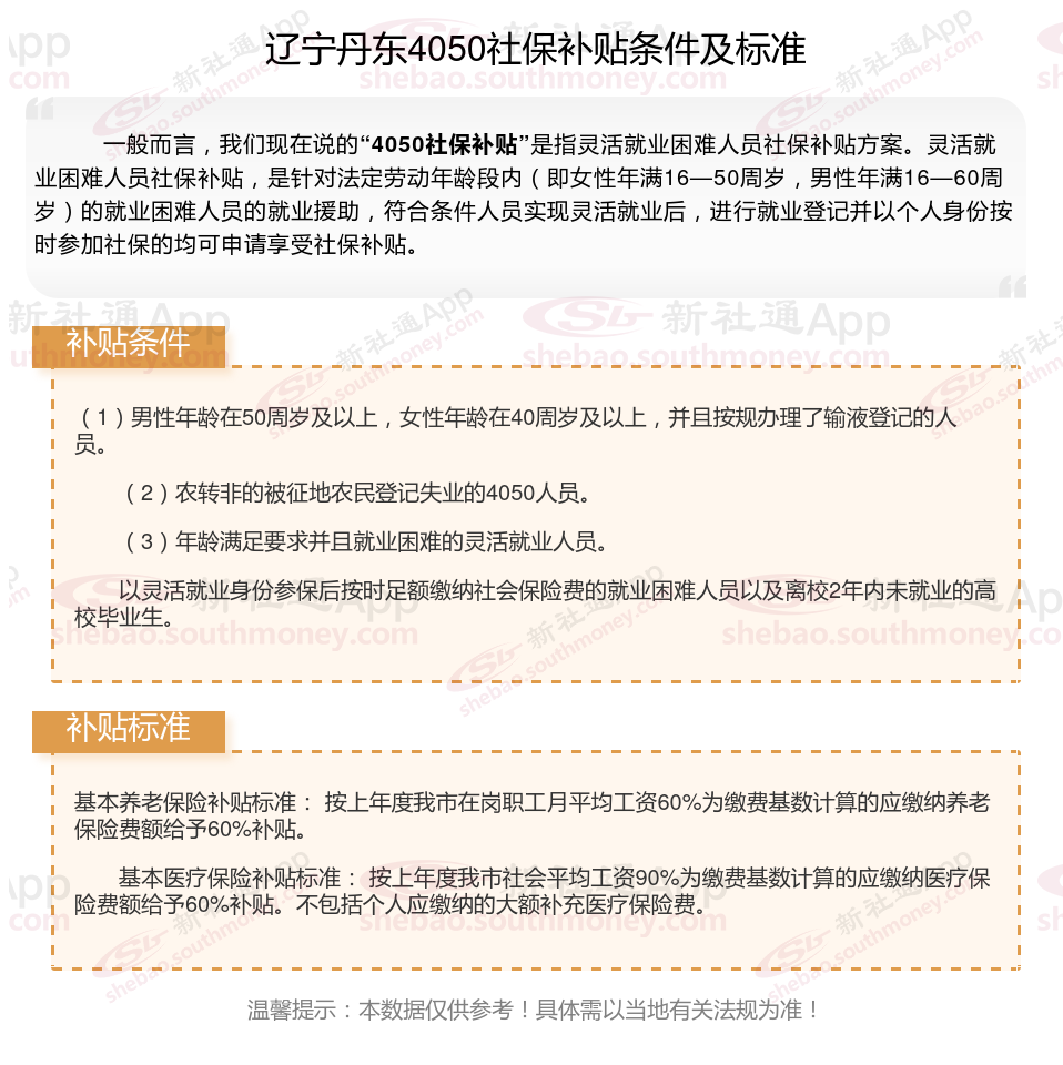
第一、辽宁丹东4050社保补贴多少钱一个月??辽宁丹东申请4050条件/4050灵活就业补贴申请所需材料?,辽宁丹东领取4050补贴,需满足如下主要条件
年龄条件
4050补贴面向女性年满40周岁、男性年满50周岁的就业困难灵活就业人员,旨在为他们提供帮助,这是该补贴的基本年龄门槛。
就业与社保条件
依法进行失业登记:申请人需要在各级公共就业服务机构进行失业登记,表明其目前的就业状态。
自费缴纳社会保险费:申请人需要灵活就业后自费缴纳社会保险费,包括养老保险费和医疗保险费。这是领取补贴的重要前提,确保申请人在就业困难时仍能保持社保的连续性。
其他条件
在申请4050补贴时,申请人需要按照一定流程进行申请和审核。首先,到户籍所在社区劳动工作站申报,并提供相应资料;然后,经劳动工作站、所初审、展示后,报市就业办审核;最后,合格后交市财部门复核,并通过指定的银行直接支付给申请者本人。
不得为城乡居民养老保险参保人:如果申请人参加的是城乡居民养老保险,则无法领取4050补贴。因为该补贴主要针对的是城镇职工养老保险的参保人,城乡居民养老保险的缴费负担较低,因此不享受此补贴。
就业困难认定:申请人需要被认定为就业困难人员。这一认定通常基于申请人的就业、技能水平、家庭状况等因素,由相关部门进行综合评估。

辽宁丹东申请4050社保补贴所需材料有哪些?
灵活就业证明:由申办人在其户口所在地社区劳动工作站登记盖章的《灵活就业证明》原件和复印件。
就业失业登记证:《就业失业登记证》(或《就业创业证》)原件。部分地区可能还需要《档案托管合同书》的复印件,以及从其他公共托管机构转移到市档案托管中心的申请人需提供往年度社保补贴享受情况证明。
社保缴费凭证:上季度或上年度个人缴纳的基本养老保险和基本医疗保险缴费凭证原件(税局缴费凭证或银行加盖公章的社会保险费明细账单),部分地区还需提供灵活就业社保缴交发票(完税证明)、医保对账单原件等。
身份证明:申办人的身份证原件及复印件,户口本原件及复印件(首页和本人页复印在同一张A4纸上)。如户口是本社区居民但身份证地址不是本社区的,需提供户口本复印件;户口本和身份证一致的,可提供身份证复印件;户口本和身份证都不是本社区的,可提供房产证复印件或居住证。
社保卡:申办人的社保卡原件及复印件一份(社保卡非中国银行卡的需要另行提供本人中国银行银行卡复印件一份)。部分地区可能要求提供《灵活就业人员社保补贴申请表》原件。
此外,针对特殊困难群体如计生户、残疾人、低保户、精准扶贫户、被征地农民等,可能还需要提供对应的证明材料,如乡镇计生办开具的证明、第三代残疾人证、低保证明、被征地农民养老审核表等。
辽宁丹东补贴多少钱一个月?辽宁丹东灵活就业4050补贴标准:

辽宁丹东申请4050社保补贴的办理地点
线下办理方法:劳动有关部门:市档案托管中心审核无误后,会将材料上报劳动有关部门,经进一步审核后,由相关部门拨付资金。
线上办理方法:部分地区的申请人可通过当地网站进行线上申请,如广东地区可通过广东服务网申请。线上申请需按照网站提示填写相关信息并上传所需材料。
线下办理方法:街道(乡镇)劳动事务所:申请人可携带相关材料到户籍所在地的街道(乡镇)劳动事务所进行申请复核。
线下办理方法:市档案托管中心:在街道劳动事务所审核通过后,申请人需持相关材料到市档案托管中心办理社保补贴手续。
第二、个人该如何缴纳社保五险一金?
五险一金的缴纳方式主要取决于缴纳主体的身份,即是单位缴纳还是个人缴纳。以下是详细的缴纳方式说明:
(1)个人缴纳
如果是个人缴纳五险一金,通常只能缴纳养老保险和医疗保险。缴纳比例和方式如下:
医疗保险:按当地上年社会平均工资水平的6%~10%缴纳。
养老保险:以灵活就业人员身份缴纳,比例一般在18%~28%之间,具体取决于当地。
(2)单位缴纳
当劳动者入职用人单位时,用人单位必须在法定时间内为其办理五险一金的缴纳手续。五险一金包括养老保险、医疗保险、失业保险、工伤保险、生育保险以及住房公积金。其中,养老保险、医疗保险和失业保险由单位和员工共同缴纳,工伤保险和生育保险由单位全额缴纳,住房公积金的缴纳则视单位福利而定。
1、养老保险:单位按职工缴费工资总额的20%缴费,职工按个人缴费基数的8%缴费。
2、住房公积金:单位和个人各缴纳工资基数的8%。
3、失业保险:单位缴纳工资基数的1.5%,个人缴纳工资基数的0.5%。
4、医疗保险:单位缴纳工资基数的9.8%(其中0.8%部分进个人账户),个人缴纳工资基数的2%。
5、工伤保险:单位根据行业范围确定工伤费率,在0.5%~2%之间,个人不缴纳。
6、生育保险:单位按在职职工缴纳基本养老保险费的基数作为缴纳生育保险费的基数,按照0.5%到1%的比例缴纳,个人不缴纳。
需要注意的是,个人缴纳五险一金需要前往社保局办理相关手续,并提供身份证、户口本、近期免冠一寸照片以及保费等相关材料。
综上所述,五险一金的缴纳方式因缴纳主体不同而有所差异。单位缴纳时,五险一金均可缴纳;而个人缴纳时,通常只能缴纳养老保险和医疗保险。
第三、辽宁丹东如何查询自己的社保卡余额是多少钱?
想要清楚自己社保卡里有多少钱,查询余额就很关键,下面这几种方法都能快速查到:
(1)前往社保窗口查询
如果觉得线上查询不太放心,也可以带上社保卡,直接去当地社保中心的柜台,让工作人员帮忙查询余额信息。
(2)通过社保局APP或小程序查询
现在很多地方都推出了专门的社保查询App,或者在微信上也有相关小程序。下载App或者找到小程序后,用身份证注册登录,就能轻松查询账户余额、消费明细等信息,随时掌握账户动态。
(3)银行自助查询
部分银行的ATM机或者自助终端设备也支持社保卡查询功能。把社保卡插入机器,按照提示操作,就能查到余额了,非常便捷。
本文所涉数据及内容仅供参考,具体以当地有关法规为准。期望能对您有所帮助,欢迎关注新社通app,解锁更多社保专业资讯。