海南三亚什么条件可以申办4050补贴?海南三亚社保4050补贴标准咋样?2025年海南三亚4050补贴可以领多少钱?4050补贴享受对象的年龄限制为:女性年满40周岁,男性年满50周岁。
就业困难人员实现灵活就业,经人社部门认定,以个人身份缴纳社会保险费,满足这些情况后,可享受社会保险补贴。新社通app小编马上为你揭晓4050具体补贴条件。
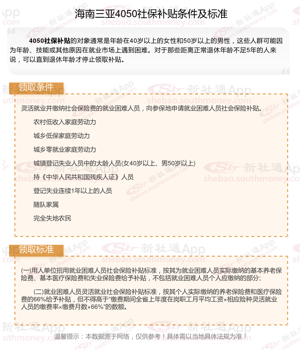
第一、海南三亚社保4050补贴标准咋样?2025年海南三亚4050补贴可以领多少钱?海南三亚4050补贴的获取条件,主要涵盖以下方面
一、基础年龄要求
4050补贴享受对象的年龄限制为:女性年满40周岁,男性年满50周岁。二、就业困难人员认定
下岗失业人员、被征地农民、零就业家庭成员等。
持有非农业户口,且名下无营业执照或未担任企业法人/股东。
需通过当地就业困难人员认证,包括但不限于:
三、社保缴纳与灵活就业状态
以灵活就业身份自行缴纳社保(养老和/或医疗保险),且需先缴费后申领补贴。
灵活就业登记需满1年以上,并提供相关证明(如社区盖章的灵活就业证明)。
四、其他限制条件
部分城市要求社保断缴6个月以上或连续失业登记满一定期限。
未处于养老状态(即未领取养老金)且实际失业。
补充说明
补贴期限:通常为3年,若距离法定退休年龄不足5年(如女性45岁、男性55岁),可延长至退休。
地区差异:各地对年龄、补贴标准等细则可能不同,建议咨询当地社保局或社区劳动工作站。

海南三亚申请4050社保补贴所需材料有哪些?
就业失业登记证:《就业失业登记证》(或《就业创业证》)原件。部分地区可能还需要《档案托管合同书》的复印件,以及从其他公共托管机构转移到市档案托管中心的申请人需提供往年度社保补贴享受情况证明。
灵活就业证明:由申办人在其户口所在地社区劳动工作站登记盖章的《灵活就业证明》原件和复印件。
社保缴费凭证:上季度或上年度个人缴纳的基本养老保险和基本医疗保险缴费凭证原件(税局缴费凭证或银行加盖公章的社会保险费明细账单),部分地区还需提供灵活就业社保缴交发票(完税证明)、医保对账单原件等。
社保卡:申办人的社保卡原件及复印件一份(社保卡非中国银行卡的需要另行提供本人中国银行银行卡复印件一份)。部分地区可能要求提供《灵活就业人员社保补贴申请表》原件。
身份证明:申办人的身份证原件及复印件,户口本原件及复印件(首页和本人页复印在同一张A4纸上)。如户口是本社区居民但身份证地址不是本社区的,需提供户口本复印件;户口本和身份证一致的,可提供身份证复印件;户口本和身份证都不是本社区的,可提供房产证复印件或居住证。
此外,针对特殊困难群体如计生户、残疾人、低保户、精准扶贫户、被征地农民等,可能还需要提供对应的证明材料,如乡镇计生办开具的证明、第三代残疾人证、低保证明、被征地农民养老审核表等。
海南三亚补贴多少钱一个月?海南三亚灵活就业4050补贴标准:

海南三亚申请4050社保补贴的办理地点
线下办理方法:市档案托管中心:在街道劳动事务所审核通过后,申请人需持相关材料到市档案托管中心办理社保补贴手续。
线下办理方法:劳动有关部门:市档案托管中心审核无误后,会将材料上报劳动有关部门,经进一步审核后,由相关部门拨付资金。
线上办理方法:部分地区的申请人可通过当地网站进行线上申请,如广东地区可通过广东服务网申请。线上申请需按照网站提示填写相关信息并上传所需材料。
线下办理方法:街道(乡镇)劳动事务所:申请人可携带相关材料到户籍所在地的街道(乡镇)劳动事务所进行申请复核。
第二、“五险一金”指的是什么
“五险一金”指的是5种保险:包括养老保险、医疗保险、失业保险、工伤保险和生育保险;“一金”指的是住房公积金。
1. ?五险?
1、失业保险:为失业的员工提供一定期限内的生活保证,帮助其渡过失业期。
2、养老保险:为员工退休后的生活提供资金支持,确保退休后的基本生活保证。
3、工伤保险:用于支付员工在工作中发生事或职业病时的医疗费用和工伤待遇,保证工作安全。
4、医疗保险:用于支付员工的医疗费用,包括住院、门诊、购药等,减轻医疗负担。
5、生育保险:为员工提供生育津贴,以及产前、产后的医疗保险,支持生育权益。
2. ?一金?
住房公积金:为员工购房、租房提供资金支持,帮助其改善住房条件。
总之,随着发展社会保险事业,建立社会保险制,设立社会保险基金,使劳动者在年老、患病、工伤、失业、生育等情况下获得帮助和补偿。
社会保险基金按照保险类型确定资金来源,逐步实行社会统筹。用人单位和劳动者必须依法参加社会保险,缴纳社会保险费。
第三、海南三亚社保自己怎么网上交
如今,社保借助网络完成缴费的方式主要有以下几样。社保线上缴费方式如下:
(1)微信缴费
登录微信账号,点击右下方的“我”选项;
点击“支付”,找到“生活缴费”点击进入;
点击“社保医保”,根据系统提示完成缴费。
(2)支付宝缴费
打开支付宝,选择“城市服务”;
选择社保所在的城市,点击“自然人社保征收”;
点击“城乡居民医疗”,进行社保申报并完成缴费。
(3)劳动单位申报平台缴费(适用于单位员工)
登录劳动单位申报平台,按提示输入密码;
选择“缴费申报管理”,再选择“缴费工资申报”,输入职工上年度月均工资并保存;
提交缴费工资申报内容,报给社保中心进行审核;
审核通过后,选择“提交信息管理”,再选择“提交结算”;
点击“申报”按钮,完成申报工作。
以上操作方式可能因地区和平台而异,具体流程请参考当地社保部门或相关平台的指南。另外,个人在缴纳社保时,只能缴纳养老金和医疗保险这两部分。如需了解更多关于社保缴费的信息,请咨询当地社保部门或专业律师。
此外,根据《中华人民共和国社会保险法》的相关法规,用人单位和个人都有义务依法缴纳社会保险费。对于未按时足额缴纳社会保险费的用人单位,社会保险费征收机构有权责令其限期缴纳或者补足,并加收滞纳金;逾期仍不缴纳的,则可能面临罚钱的处罚。因此,请务必按时足额缴纳社会保险费,以保护自己的权益。
社保网上缴费的注意事项
1、确保个人信息准确无误,包括身份证号码、姓名、手机号码等。
2、在选择缴费类型和基数时,要根据个人或单位的实际情况进行选择。
3、在进行社保网上缴费时,需要注意以下几点:
4、在支付过程中,要确认支付金额和支付方式是否正确。
5、如果遇到问题,可以及时联系当地社保局或相关机构进行咨询和处理。
文章里的数据及内容仅供参考,实际应以当地相关法规为准则。希望能对您有所助益,欢迎关注新社通app,解锁更多社保专业内容。