灵活就业社保的缴费方式为按月缴纳,其中包含养老保险和职工保险两种险种,缴费数额随缴费基数变化。随新社通-app小编了解一下具体详情。
什么是社保呢?
通俗定义,社保缴纳是单位与个人依法依规,为维持社会保险体系而进行的费用缴纳行为。社保费,包括按规交纳的各项社保费、职工住房公积金以及尚未划转的离退休人员费用等。也称为“社保”。社保一般是企业为在职员工代扣购买,个人缴纳一小部分,企业缴纳一大部分。
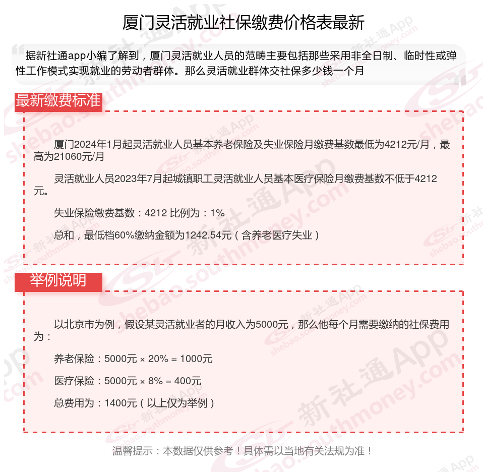
2025年灵活就业人员社保缴费标准,厦门灵活就业社保每月交多少钱?

》》想知道自己社保缴纳多少钱吗?快来新社通社保计算器,点击下方使用!
提示:厦门灵活就业人员每个月的缴费压力还是比较大的,每个月的社保费用都是千元,缴费档次越高,灵活就业人员要缴纳的费用也越多。
当缴费档次越高,可以享受到的社保待遇也越多,退休后可以领到的养老金也越多,100%的缴费档次缴纳灵活就业社保比60%的缴费档次缴纳灵活就业社保可以领到的钱要多。
厦门2025年灵活就业人员社保缴费标准公布
据新社通app显示,厦门灵活就业养老保险最低缴费基数为:4212元;个人的缴费比例分别为:20%;
个人缴费金额:842.4元。
(注:本文数据仅供参考,具体以当地缴费标准为准)
假设厦门网友希某的月工资为4212元,当地的灵活就业养老保险缴费基数为4212元。
据新社通app养老保险计算器显示,希某个人缴费额:灵活就业个人按照其缴费基数的20%缴纳养老保险费。因此,希某每月需要缴纳的养老保险费为4212元 *20% = 842.4元。
另外,需要注意的是,养老保险的缴费比例和基数可能会随着方案的调整而发生变化。因此,在计算养老保险缴费金额时,需要参考当地的最新方案和法规。
“五险一金”指的是什么
五险一金是指由用人单位为职工缴纳的五种社会保险以及住房公积金,具体包括:
1、住房公积金;2、工伤保险;3、养老保险;4、生育保险;5、失业保险;6、医疗保险;失业保险
失业保险是为了解决符合条件的失业者的生活保证问题而设立的社会保险制。失业保险基金通过筹集资金,为失业者提供失业保险金及失业医疗救助等,帮助他们度过失业期,维持基本生活。
养老保险
养老保险是根据《中华人民共和国社会保险法》建立的一项社会保险,旨在保护劳动者退休后的生活。劳动者到达法定退休年龄后,可以领取退休金,确保老有所养。养老保险金的支付是养老保险制的基本待遇,体现了对劳动者晚年生活的关怀。
工伤保险
工伤保险是面向企业或用人单位筹集工伤保险基金,用于补偿职工因工伤事而导致的收入丧失和医疗保险待遇的一种社会保险制。其基本待遇包括工伤期间的收入保险、工伤抚恤、工伤医疗保险等,旨在保护职工因工作遭受伤害或者患职业病时获得医疗救治和经济补偿。
医疗保险
医疗保险是依法强制实施的社会保险制,用于解决劳动者及其家属的医疗保险问题。通过向企业及个人征收医疗保险费形成医疗保险基金,为参保人员提供医疗保险及医疗补助,减轻因疾病带来的经济负担。
住房公积金
住房公积金是住房改的一项重要方案,由企业和劳动者各缴纳一定的住房基金。符合提取条件的职工可以提取住房公积金,用于购买、建造、翻建、大修自住住房,或者在购买商品房时享受更低的住房贷款利息,从而减轻购房负担。
生育保险
生育保险是针对生育妇女设立的社会保险制,旨在解决生育妇女孕产哺乳期间的收入和生活保证问题。生育保险基金通过筹集资金,为生育妇女提供生育医疗保险、产假及产假工资等,确保她们在生育期间得到必要的经济支持。
社保缴费年限怎么查询
社保缴费年限可通过线上与线下多种渠道查询,其中社会保险公共服务平台?和电子社保卡?是最便捷的途径。
2025年最新社保缴费年限查询方法详解如下
1、线上查询方式
各地人社部门官网及APP
各地人力资源和社保部门官网及官APP,也为本地居民提供社保查询服务。如北京市人力资源和社保局官网,用户登录后,在“个人权益查询”板块,按步骤操作可查询社保缴纳年限;“上海人社”APP,用户注册登录,进入“业务经办”或“查询服务”页面,找到“社保缴费查询”功能,输入相关信息,即可获取社保缴纳年限数据。这些地方平台针对性强,在当地平台查询时可一并了解。某三线城市居民赵女士,通过当地人社APP查询社保缴纳年限时,发现自己符合一项社保补贴,按指引申请,获得相应补贴。
全国人力资源和社保服务平台
全国人力资源和社保服务平台与社会保险公共服务平台类似,整合全国人社服务资源。用户注册登录,在“社会保险”或相关查询模块,输入个人信息,如身份证号、社保卡号等,能查询社保缴纳年限。该平台优势在于信息更新及时,像一些社保调整、缴纳记录变更等,能第一时间在平台体现,方便用户实时掌握最新社保状态。例如,某企业员工王女士,因公司社保缴纳操作失误,导致一段时间缴纳记录未及时更新,通过此平台关注,发现问题并及时与公司沟通解决。
第三方支付平台(以支付宝为例)
支付宝城市服务功能涵盖社保查询。用户打开支付宝,点击“城市服务”,定位到所在城市,在“社保”或“”分类下,找到“社保查询”入口,按提示进行身份验证(如人脸识别、输入身份证号和密码等),验证通过后,可在“社保缴费记录”页面查看社保缴纳年限。支付宝操作便捷,对经常使用该支付平台的人群友好。在农村生活的刘大爷,子女帮忙在支付宝绑定社保信息后,刘大爷自己就能轻松查询社保缴纳情况,了解养老金领取相关信息。
电子社保卡渠道
电子社保卡作为实体社保卡线上形态,功能多样,查询社保缴纳年限是重要功能之一。用户可通过电子社保卡小程序、APP等服务渠道查询。以微信电子社保卡小程序为例,用户打开微信,搜索“电子社保卡”小程序并进入,按提示绑定社保卡(已绑定可直接登录),登录后在“社保查询”或“我的权益”板块,点击“社保缴费记录查询”,能直观看到社保缴纳年限,还可查看每月缴费明细、缴费基数等。在外地务工的张大哥,通过微信电子社保卡小程序,随时查询社保缴纳情况,避免因工作变动、地区差异等因素影响社保权益,安心工作。
社会保险公共服务平台
社会保险公共服务平台是全国统一的社保服务平台,提供全面的社保查询服务。用户访问平台后,需先完成注册与实名认证,可通过身份证号、手机号等信息注册账号,按提示进行人脸识别等认证步骤。认证通过登录,在“个人权益记录”或“缴费信息查询”板块,依系统指引操作,即可获取社保缴纳年限等详细信息,涵盖养老、医疗、失业等险种缴纳时长。如在某一线城市工作的李先生,换过多份工作,对自己社保缴纳年限存疑,通过该平台查询,清晰看到各阶段社保缴纳情况,准确知晓缴纳年限,为退休规划提供依据。
2、线下查询方式拨打12333咨询电话
12333是全国统一的人力资源和社保服务热线,参保人拨打后,按语音提示选择“社保查询”相关服务,通过提供身份证号、姓名等信息进行身份验证,人工客服核实身份后,告知社保缴纳年限等信息。该方式适合行动不便或对线上、线下操作不熟悉人群。偏远地区的陈大爷,不会使用电子设备查询社保,通过拨打12333热线,顺利了解自己社保缴纳情况。
社保经办服务窗口
参保人携带本人有效身份证件(身份证、社保卡等),前往参保地社保经办机构服务窗口,向工作人员说明查询社保缴纳年限需求。工作人员核实身份后,通过社保系统查询并告知结果,还可提供打印的社保缴费明细,方便参保人留存。例如,退休临近的孙阿姨,对自己社保缴纳年限不放心,前往当地社保经办窗口查询,工作人员不仅告知缴纳年限,还详细解释养老金计算与缴纳年限关系,让孙阿姨心里有底。
社银合作网点
部分银行与社保部门合作,参保人可持身份证或社保卡,到指定社银合作网点(如一些大型商业银行网点),在银行工作人员协助下,通过设备或系统查询社保缴纳年限。例如,某省建设银行与当地社保部门合作,在部分网点设置社保查询服务,方便周边居民查询社保信息。在银行办理业务的吴先生,顺便查询了社保缴纳年限,了解到自己社保缴纳中断情况,及时联系原单位处理。
社保自助终端设备
许多社保经办机构大厅、服务中心、街道社区服务中心设有社保自助终端设备。参保人将身份证或社保卡插入设备,按屏幕提示操作,选择“社保缴费查询”功能,输入相关信息(如密码,初始密码一般为身份证后几位,可按提示修改),即可查询社保缴纳年限并打印缴费记录。这种方式自主灵活,不受窗口工作时间限制。在某社区服务中心,年轻上班族小李利用午休时间,通过自助终端设备快速查询社保缴纳情况,为办理落户手续准备材料。
注意事项
跨省转移:通过“掌上12333”APP申请转移,10个工作日内完成数据合并。
安全提醒:优先使用官网渠道,避免第三方平台泄露个人信息。
数据更新时效:缴费记录通常每月更新,若查询结果滞后,建议3个工作日后复查。
灵活就业社保断交后,能不能办理续交手续?
灵活就业社保一旦出现中断,多数时候不能办理补缴,但符合某些条件便能完成补缴。?
1、补缴条件及方式
灵活就业人员的社保中断后,补缴并非无条件。通常,因忘记缴费导致的社保断缴是无法补缴的。但有些地方在特殊时期允许当年年底前进行补缴。补缴方式一般需灵活就业人员携带本人的社保卡和身份证,直接前往就近的社保局办理。
2、补缴的注意事项
补缴时间限制:灵活就业人员应注意补缴的时间限制,尽量在时间内完成补缴,以避免产生更多的滞纳金或不良记录。
滞纳金问题:补缴社保时,除应缴纳的社保费用外,还需支付滞纳金。滞纳金按天计算,断缴时间越长,滞纳金越多。因此,尽早补缴可减少经济损失。
3、补缴的意义
对于灵活就业人员来说,补缴社保具有重要意义。首先,补缴可以确保达到法定退休年龄时累计缴费满十五年,从而按月领取基本养老金。其次,对于有购房或落户需求的人员来说,连续缴纳社保是满足相关条件的基础。通过补缴,可以保持社保的连续性,进而享受相应的权益。
以上就是社保相关知识,内容及数据仅供参考,欢迎关注、下载新社通app!