灵活就业社保包含养老保险和职工保险这两类险种,采取按月缴纳的方式,缴费金额与缴费基数密切相关。随新社通-app小编了解一下具体详情。
什么是社保呢?
直白来讲,社保缴费是个人或单位按照法规,参与社会保险并定期支付足额费用的行动。社保是社会保险的简称,社会保险包括五个险种;而五险一金指的是养老保险、生育保险、医疗保险、失业保险、工伤保险和住房公积金。
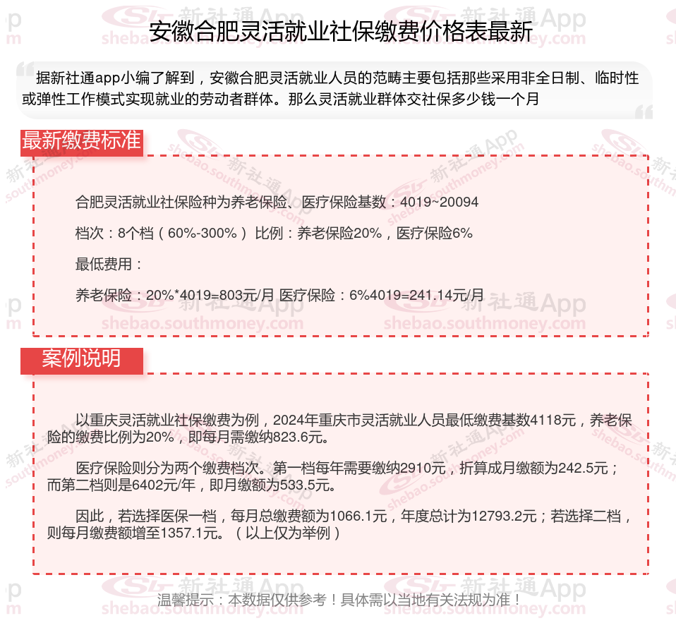
个人灵活就业社保养老、医保缴费标准2025最新,安徽合肥灵活就业社保每月交多少钱?

》》想知道自己社保缴纳多少钱吗?快来新社通app社保在线计算器,一键测算!
提示:安徽合肥灵活就业人员每个月的缴费压力还是比较大的,每个月的社保费用都是千元,缴费档次越高,灵活就业人员要缴纳的费用也越多。
当缴费档次越高,可以享受到的社保待遇也越多,退休后可以领到的养老金也越多,100%的缴费档次缴纳灵活就业社保比60%的缴费档次缴纳灵活就业社保可以领到的钱要多。
安徽合肥2025年灵活就业人员社保缴费标准公布
据新社通app显示,安徽合肥灵活就业养老缴费基数明细如下:
养老缴费缴费基数为:4019元;
个人缴费比例。20%;
(注:本文数据仅供参考,具体以当地缴费标准为准)
假设安徽合肥亲戚康某的工资总额为4019元,那么康某的缴费基数就是4019元的60%到300%之间。如果他选择按照缴费基数为4019,据新社通app养老保险计算器测算显示,康某个人缴费额就是4019元*20%,等于803.8元。
需要注意的是,具体的缴费比例和缴费基数可能会因地区和方案的不同而有所差异。以上例子仅供参考,实际计算时应根据当地的具体方案来确定。
城镇职工社保与城乡居民社保有什么不同
报销人群不同:城镇职工报销的人群是有工作单位的职工以及退休人员;居民社保为没有工作单位的城乡居民提供报销。
缴费方式不同:城镇职工社保是按月缴费,单位和个人共同缴费;居民社保是按年缴费,当年交下一年度的社保费用,个人承担费用,给予补贴。
缴纳原则不同:城镇职工是强制参保,单位必须为在职职工参保职工社保;居民社保是自愿原则参保。
缴费金额不同:城镇职工社保是根据社保缴费基数按缴费比例进行缴纳,一年大概需要上万元;居民社保是自由选择缴费档次,一年费用在500~5000元不等。
报销内容不同:城镇职工社保能提供五个险种的报销;而居民社保仅提供养老保险和医疗保险报销。
如何了解社保缴纳的时长?社保缴纳记录如何进行查询?
社保缴费年限可通过线上与线下多种渠道查询,其中社会保险公共服务平台?和电子社保卡?是最便捷的途径。
查询方法详解
1、线上查询方式
电子社保卡渠道
电子社保卡作为实体社保卡线上形态,功能多样,查询社保缴纳年限是重要功能之一。用户可通过电子社保卡小程序、APP等服务渠道查询。以微信电子社保卡小程序为例,用户打开微信,搜索“电子社保卡”小程序并进入,按提示绑定社保卡(已绑定可直接登录),登录后在“社保查询”或“我的权益”板块,点击“社保缴费记录查询”,能直观看到社保缴纳年限,还可查看每月缴费明细、缴费基数等。在外地务工的张大哥,通过微信电子社保卡小程序,随时查询社保缴纳情况,避免因工作变动、地区差异等因素影响社保权益,安心工作。
社会保险公共服务平台
社会保险公共服务平台是全国统一的社保服务平台,提供全面的社保查询服务。用户访问平台后,需先完成注册与实名认证,可通过身份证号、手机号等信息注册账号,按提示进行人脸识别等认证步骤。认证通过登录,在“个人权益记录”或“缴费信息查询”板块,依系统指引操作,即可获取社保缴纳年限等详细信息,涵盖养老、医疗、失业等险种缴纳时长。如在某一线城市工作的李先生,换过多份工作,对自己社保缴纳年限存疑,通过该平台查询,清晰看到各阶段社保缴纳情况,准确知晓缴纳年限,为退休规划提供依据。
各地人社部门官网及APP
各地人力资源和社保部门官网及官APP,也为本地居民提供社保查询服务。如北京市人力资源和社保局官网,用户登录后,在“个人权益查询”板块,按步骤操作可查询社保缴纳年限;“上海人社”APP,用户注册登录,进入“业务经办”或“查询服务”页面,找到“社保缴费查询”功能,输入相关信息,即可获取社保缴纳年限数据。这些地方平台针对性强,在当地平台查询时可一并了解。某三线城市居民赵女士,通过当地人社APP查询社保缴纳年限时,发现自己符合一项社保补贴,按指引申请,获得相应补贴。
第三方支付平台(以支付宝为例)
支付宝城市服务功能涵盖社保查询。用户打开支付宝,点击“城市服务”,定位到所在城市,在“社保”或“”分类下,找到“社保查询”入口,按提示进行身份验证(如人脸识别、输入身份证号和密码等),验证通过后,可在“社保缴费记录”页面查看社保缴纳年限。支付宝操作便捷,对经常使用该支付平台的人群友好。在农村生活的刘大爷,子女帮忙在支付宝绑定社保信息后,刘大爷自己就能轻松查询社保缴纳情况,了解养老金领取相关信息。
全国人力资源和社保服务平台
全国人力资源和社保服务平台与社会保险公共服务平台类似,整合全国人社服务资源。用户注册登录,在“社会保险”或相关查询模块,输入个人信息,如身份证号、社保卡号等,能查询社保缴纳年限。该平台优势在于信息更新及时,像一些社保调整、缴纳记录变更等,能第一时间在平台体现,方便用户实时掌握最新社保状态。例如,某企业员工王女士,因公司社保缴纳操作失误,导致一段时间缴纳记录未及时更新,通过此平台关注,发现问题并及时与公司沟通解决。
2、线下查询方式社保自助终端设备
许多社保经办机构大厅、服务中心、街道社区服务中心设有社保自助终端设备。参保人将身份证或社保卡插入设备,按屏幕提示操作,选择“社保缴费查询”功能,输入相关信息(如密码,初始密码一般为身份证后几位,可按提示修改),即可查询社保缴纳年限并打印缴费记录。这种方式自主灵活,不受窗口工作时间限制。在某社区服务中心,年轻上班族小李利用午休时间,通过自助终端设备快速查询社保缴纳情况,为办理落户手续准备材料。
社银合作网点
部分银行与社保部门合作,参保人可持身份证或社保卡,到指定社银合作网点(如一些大型商业银行网点),在银行工作人员协助下,通过设备或系统查询社保缴纳年限。例如,某省建设银行与当地社保部门合作,在部分网点设置社保查询服务,方便周边居民查询社保信息。在银行办理业务的吴先生,顺便查询了社保缴纳年限,了解到自己社保缴纳中断情况,及时联系原单位处理。
社保经办服务窗口
参保人携带本人有效身份证件(身份证、社保卡等),前往参保地社保经办机构服务窗口,向工作人员说明查询社保缴纳年限需求。工作人员核实身份后,通过社保系统查询并告知结果,还可提供打印的社保缴费明细,方便参保人留存。例如,退休临近的孙阿姨,对自己社保缴纳年限不放心,前往当地社保经办窗口查询,工作人员不仅告知缴纳年限,还详细解释养老金计算与缴纳年限关系,让孙阿姨心里有底。
拨打12333咨询电话
12333是全国统一的人力资源和社保服务热线,参保人拨打后,按语音提示选择“社保查询”相关服务,通过提供身份证号、姓名等信息进行身份验证,人工客服核实身份后,告知社保缴纳年限等信息。该方式适合行动不便或对线上、线下操作不熟悉人群。偏远地区的陈大爷,不会使用电子设备查询社保,通过拨打12333热线,顺利了解自己社保缴纳情况。
注意事项
数据更新时效:缴费记录通常每月更新,若查询结果滞后,建议3个工作日后复查。
安全提醒:优先使用官网渠道,避免第三方平台泄露个人信息。
跨省转移:通过“掌上12333”APP申请转移,10个工作日内完成数据合并。
要是灵活就业社保停止缴费,还可以接着续交吗?
灵活就业人员的社保一般情况下不能补缴。根据消息,从2025年1月1日起,如果灵活就业人员忘记缴费,就不能通过事后补缴来增加缴费年限。此外,虽然有一些特殊情况可能允许补缴,例如因不可抗力因素或业务相关部门的原因导致的无法按时缴纳养老保险费,但这些情况需要符合要求。
具体到养老保险和医疗保险的补缴情况:
医疗保险:医疗保险一旦断缴,后果较为严重,例如超过三个月未缴会导致医保待遇暂停。虽然有一些地方可能允许在特定情况下补缴,但这需要符合当地的具体法规。
养老保险:灵活就业人员的养老保险是不能补缴的,错过就是错过了。
因此,对于灵活就业人员来说,社保断缴后一般不能补缴,只能重新缴纳。建议灵活就业人员按时足额缴纳社保,以避免因断缴带来的不利影响。
本文所涉及的数据和内容仅作参考用途,实际情况请以当地相关法规为准。期望这些信息能给您带来帮助,欢迎关注新社通app,挖掘更多社保专业知识。