社保即社会保险,是依法建立的一种社会保险体系,旨在保护公民在年老、疾病、工伤、失业、生育等情况下依法从我家和社会获得物质帮助的权利。社会保险通过立法形式实施,以劳动者为保险对象,涵盖养老保险、医疗保险、失业保险、工伤保险和生育保险等主要项目。
那么,2025年个人社保缴费标准是多少钱一个月?根据新社通app-社保缴费查询工具提供的2025社保缴费标准详情数据:

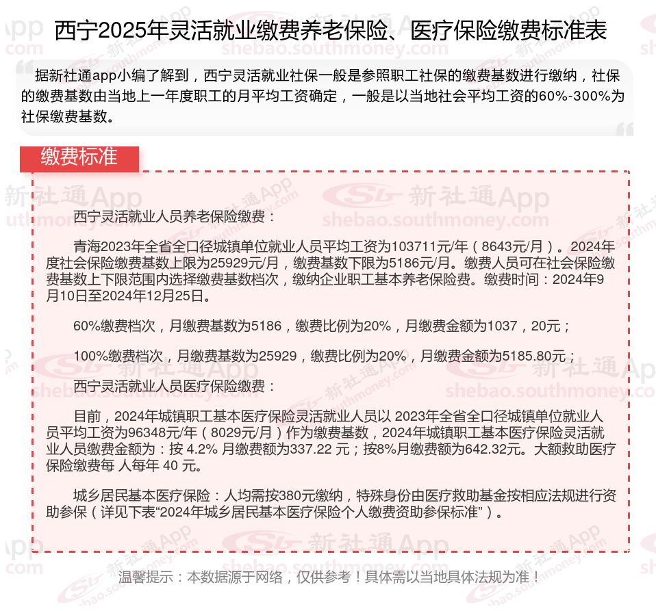
据新社通app数据显示,西宁灵活就业养老缴费基数明细如下:
养老缴费缴费基数为:5186元;
个人缴费比例:20%;
(注:本文数据仅供参考,具体以当地缴费标准为准)
什么是社保缴纳基数?
社保缴费基数的上下限标准因地区而异。不同省份、不同城市根据各自的经济发展水平和工资水平,会制定不同的社保缴费基数标准。例如,浙江省2024年的社保缴费基数上限为24930元月,下限为4812元月;而江苏省2024年的社保缴费基数上限为24396元月,下限为4879元/月。因此,在了解社保缴费基数时,需要参考当地的具体法规。
灵活就业保险不想交了,能退钱吗?
灵活就业社保退费的基本情况
灵活就业人员缴纳社保时,费用全部由个人承担,通常按照缴费基数的20%缴纳,其中只有8%进入个人账户,这部分费用在退保时是可以退还的。而另外的12%则划入统筹账户,这部分费用是无法退还的。因此,灵活就业人员如果选择退保,将会损失12%的社保费用。
灵活就业社保退费的流程
具体的退费流程可能因地区而异,但通常包括以下步骤:首先,参保人员需要提供相关证明材料,如出国定居证明、户口核销证明等;其次,需要向最后参保单位劳资负责处提交退保申请;然后,单位劳资负责人会持相关证明材料到社保大厅办理退保手续;最后,参保人员可以到单位领取返还的社保费用。
灵活就业社保退费的条件
灵活就业人员社保缴费可以退,但需要满足一定条件。一般来说,只有在参保人员死亡、出国定居或者缴费不满15年等特定情况下,才能申请退还个人账户部分的费用。此外,如果是参保人自己全额承担社保费用的,那么只能退还个人账户部分的三分之一,其余三分之二是属于单位缴费部分,无法退还。
需要注意的是,社保退保是一项严肃的事情,应该谨慎考虑。在退保前,建议咨询专业律师或社保机构工作人员,以确保自己的权益得到保护。
温馨提示:本数据源于网络,仅供参考!具体需以当地具体法规为准!