灵活就业人员具备以个人身份参与职工社保的资格,其缴费基数与当地社会平均工资紧密关联,缴费档次在社会平均工资的 60%至 300%区间内可自由抉择。成都灵活就业人员社保缴费最低标准是多少?下面随新社通小编一起了解灵活就业人员社保详情。
灵活交社保和职工社保在参保对象、缴费主体、缴费比例、缴纳险种、缴费基数、户籍限制以及享受的待遇等方面存在明显的差异。这些差异反映了两种社保体系的不同设计理念和目标人群。
据新社通app数据显示,2024-2025年成都灵活就业人员养老保险的缴费标准:
养老保险缴费基数的下限为4511元;养老保险缴费比例为20%。
(注:本文数据仅供参考,具体以当地缴费标准为准)
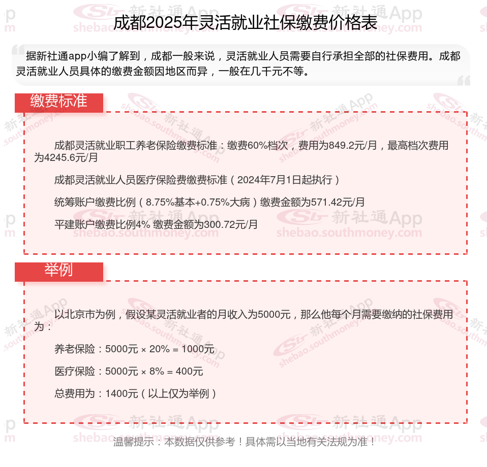
成都灵活就业社保缴费标准来了 灵活就业社保最低要交多少钱?根据新社通app-社保缴费查询工具提供的最新数据如下:

成都灵活就业职工养老保险缴费标准:缴费60%档次,费用为849.2元/月,最高档次费用为4245.6元/月
成都灵活就业人员医疗保险费缴费标准(2024年7月1日起执行)
统筹账户缴费比例(8.75%基本+0.75%大病)缴费金额为571.42元/月
平建账户缴费比例4% 缴费金额为300.72元/月
》点击新社通app社保计算器,了解你的社保缴费明细!
新社通app数据所得,数据仅供参考。
交了社保不想交了,能退钱吗怎么退?
根据社保的相关法规,社保一般是不可以退的,但也有例外情况。如果不想缴纳社保的话,可以直接不缴纳,停掉社保之后即可。所缴的社保费用会继续存在个人账户里,等到退休年龄之后就可以自动进行取出。单位所交的部分则进行充公。
养老金重算补发主要针对以下几类人群:
2025年1月1日以后退休的职工:
这部分职工在退休时,由于上一年度的社会平均工资(即养老金计发基数)等数据尚未公布,因此先按照上一年度的基数计算预发养老金。
当新一年度的养老金计发基数公布后,他们的养老金会按照新的基数进行重新计算,并对之前的预发养老金进行差额补发。
方案调整前已退休但受方案变化影响的人员:
如果对养老金方案进行调整,导致部分已退休人员的养老金计算标准发生变化,那么这些人员也可以享受养老金的重算补发。例如,当养老金计发公式或相关参数发生变化时,之前已经按照旧标准领取养老金的人员就有资格获得补发。
遗留问题退休人员:
这部分人员可能由于之前的原因,如养老保险制不完善、个人档案不全等,导致养老金计算不准确或未能及时发放。随着养老保险制的不断完善和相关方案的公布,这部分人员的养老金问题会得到逐步解决,并可能享受养老金的重算补发。
提前退休人员:
对于在法定退休年龄之前提前退休的人员,如果他们的养老金计算受到了提前退休方案的影响,并且在后续方案调整后他们的养老金计算标准有所变化,那么他们也可以享受养老金的重算补发。
养老金计发基数公布前已退休的人员:
在养老金计发基数公布之前就已经退休的人员,如果他们的养老金计算受到了基数未公布的影响,那么在基数公布后,他们的养老金也会进行重新计算,并补发差额部分。
温馨提示:本数据源于网络,仅供参考!具体需以当地具体法规为准!