灵活就业社保每月进行缴费,其中包括养老保险和职工保险,缴费金额的确定取决于缴费基数。随新社通-app小编了解一下具体详情。
什么是社保呢?
社保缴纳,通俗来讲,是个人或单位依据法律,向社会保险体系定期足额支付保险费用的行为。社保全称为“社会保险”,是依法建立的社保制,旨在保护公民在年老、疾病、工伤、失业、生育等情况下依法从社会获得物质帮助的权利。社保缴费金额受缴费基数、缴费比例,以及当地具体法规等多种因素的综合影响而确定。
灵活就业社保养老、医保缴费标准是多少钱一个月,郑州灵活就业社保每月交多少钱?

》》了解您的社保缴纳明细——新社通app计算器!点击下方使用!
提示:郑州灵活就业人员每个月的缴费压力还是比较大的,每个月的社保费用都是千元,缴费档次越高,灵活就业人员要缴纳的费用也越多。
当缴费档次越高,可以享受到的社保待遇也越多,退休后可以领到的养老金也越多,100%的缴费档次缴纳灵活就业社保比60%的缴费档次缴纳灵活就业社保可以领到的钱要多。
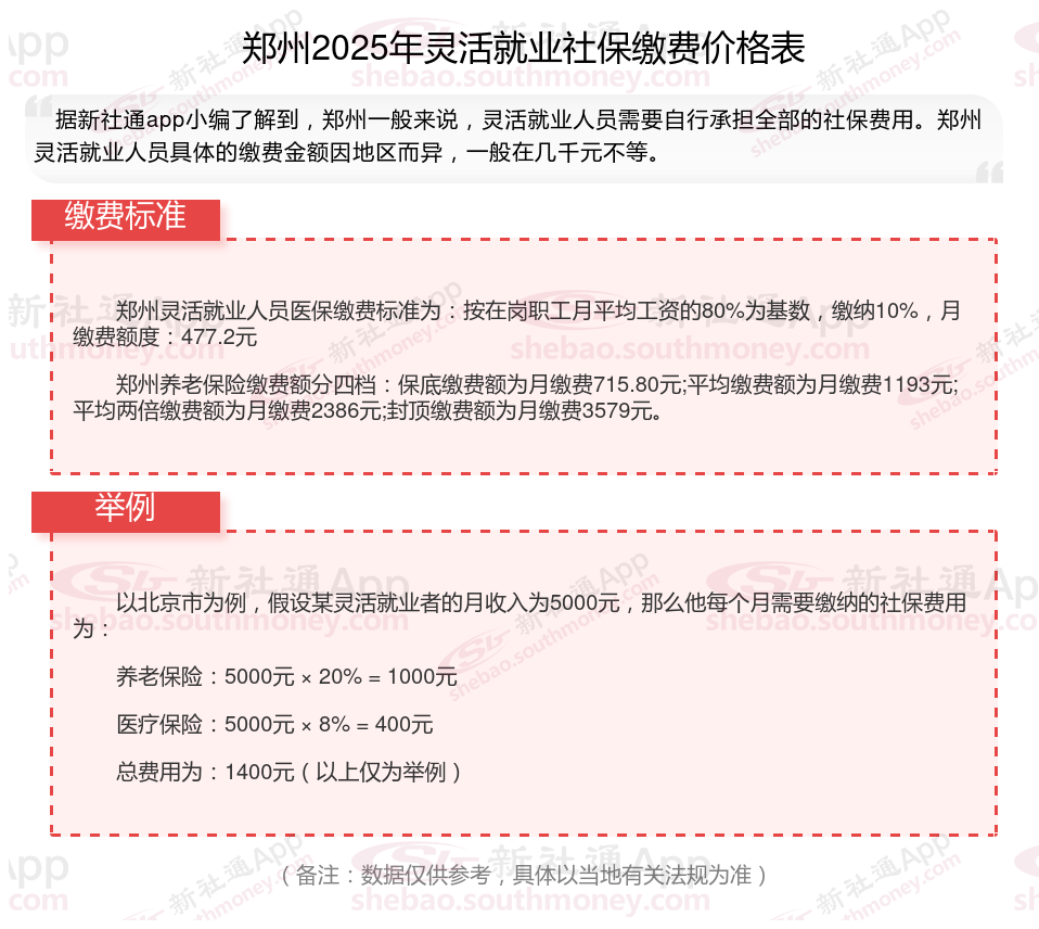
郑州2025年灵活就业人员社保缴费标准公布
据新社通app显示,郑州灵活就业养老保险缴费基数2024-2025年最新标准如下:
最低缴费基数:3579元;
个人缴费比例:20%;
(注:本文数据仅供参考,具体以当地缴费标准为准)
来看看郑州一个笔友王某的养老保险缴费基数为3579元,个人缴费比例为20%。
据新社通app养老保险计算器显示,灵活就业个人缴费额:核定的缴费基数 ×个人缴费比例。计算为:3579元 × 20% = 715.8元。
即:王某每月的养老保险缴费为:715.8元
请注意,这只是一个简单的计算示例,实际的养老保险缴费金额计算可能会因地区、方案、工资水平等因素有所不同。具体的计算方法和比例可能会根据当地的法规和方案进行调整,因此在实际计算时,应参考当地社保局或相关部门的法规。
此外,养老保险缴费金额还可能涉及到补缴、调整等情况,具体情况需要根据个人实际情况和当地方案进行确定。如果您有具体的计算需求或疑问,建议咨询当地社保局或相关部门以获取准确的信息。
社保和五险一金什么区别
社保和五险一金什么区别
社保和五险一金主要在概念和报销范围上有所区别:
概念:社保是社会保险的简称,社会保险包括五个险种;而五险一金指的是养老保险、生育保险、医疗保险、失业保险、工伤保险和住房公积金。
报销范围:社保往往只报销养老保险、医疗保险、生育保险、失业保险、工伤保险五险;而五险一金除了以上五险外,还多了一个住房公积金,五险一金包含社保,但社保中没有住房公积金。
农村一次性补缴十五年社保要多少钱,你知道吗
农村一次性补缴15年社保的费用因地区、缴费档次和补缴时间等因素而异。以下将详细解补缴金额的计算方法、缴费档次与补缴金额的关系。
缴费档次与补缴金额的关系
不同地区的缴费档次不同,补缴金额也会有所差异。例如,北京市的缴费档次从200元到9000元不等,补缴15年的金额也会从3万元到27万元不等。
补缴费用的计算公式
补缴金额 = 补缴年限 × 年缴费基数 × 缴费比例。年缴费基数一般为补缴年度的社会平均工资,缴费比例则根据具体的社保项目和地区而定。例如,如果选择每年5000元的缴费档次,补缴15年,总费用为7.5万元。
农村社保每年交500元,15年一共交多少钱?
农村社保每年交500元,15年一共交的金额可以通过简单的乘法计算得出:
500元/年×15年=7500元500元/年×15年=7500元
因此,农村社保每年交500元,15年一共交7500元。
灵活就业社保断交后,有没有续交的渠道?
灵活就业社保中间断缴,正常来说无法进行补缴,然而满足相关条件就能实现补缴。??
1、补缴条件及方式
灵活就业人员的社保中断后,补缴并非无条件。通常,因忘记缴费导致的社保断缴是无法补缴的。但有些地方在特殊时期允许当年年底前进行补缴。补缴方式一般需灵活就业人员携带本人的社保卡和身份证,直接前往就近的社保局办理。
2、补缴的注意事项
补缴时间限制:灵活就业人员应注意补缴的时间限制,尽量在时间内完成补缴,以避免产生更多的滞纳金或不良记录。
滞纳金问题:补缴社保时,除应缴纳的社保费用外,还需支付滞纳金。滞纳金按天计算,断缴时间越长,滞纳金越多。因此,尽早补缴可减少经济损失。
3、补缴的意义
对于灵活就业人员来说,补缴社保具有重要意义。首先,补缴可以确保达到法定退休年龄时累计缴费满十五年,从而按月领取基本养老金。其次,对于有购房或落户需求的人员来说,连续缴纳社保是满足相关条件的基础。通过补缴,可以保持社保的连续性,进而享受相应的权益。
以上就是社保相关知识,内容及数据仅供参考,欢迎关注、下载新社通app!