山东青岛“4050补贴”开始发放,申请4050的条件和要求材料?山东青岛4050社保补贴标准是多少钱一个月?4050补贴的享受对象年龄要求:女性年满40周岁,男性年满50周岁。
当就业困难人员达成灵活就业状态,通过人社部门认定,且自行按规以个人身份缴纳社会保险费,就能享受社会保险补贴。新社通app小编将为你介绍4050补贴的具体条件。
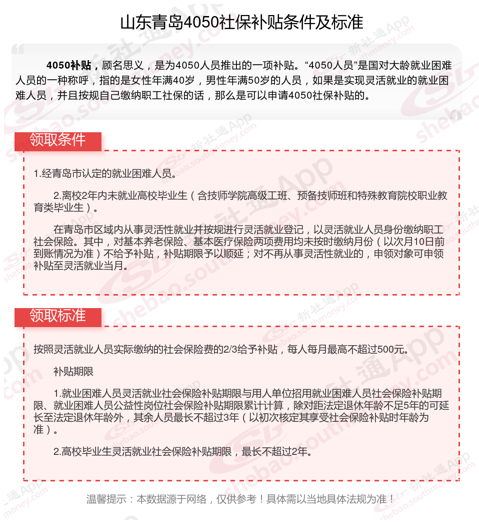
第一、申请4050需要哪些条件?山东青岛4050申请流程及标准一览?,山东青岛若想申领4050补贴,主要条件包括以下内容
年龄条件
4050补贴面向女性年满40周岁、男性年满50周岁的就业困难灵活就业人员,旨在为他们提供帮助,这是该补贴的基本年龄门槛。
就业与社保条件
依法进行失业登记:申请人需要在各级公共就业服务机构进行失业登记,表明其目前的就业状态。
自费缴纳社会保险费:申请人需要灵活就业后自费缴纳社会保险费,包括养老保险费和医疗保险费。这是领取补贴的重要前提,确保申请人在就业困难时仍能保持社保的连续性。
其他条件
在申请4050补贴时,申请人需要按照一定流程进行申请和审核。首先,到户籍所在社区劳动工作站申报,并提供相应资料;然后,经劳动工作站、所初审、展示后,报市就业办审核;最后,合格后交市财部门复核,并通过指定的银行直接支付给申请者本人。
就业困难认定:申请人需要被认定为就业困难人员。这一认定通常基于申请人的就业、技能水平、家庭状况等因素,由相关部门进行综合评估。
不得为城乡居民养老保险参保人:如果申请人参加的是城乡居民养老保险,则无法领取4050补贴。因为该补贴主要针对的是城镇职工养老保险的参保人,城乡居民养老保险的缴费负担较低,因此不享受此补贴。

山东青岛申请4050社保补贴所需证件有哪些?
失业证明材料:需提供《就业失业登记证》原件和复印件,以及灵活就业个人缴纳的养老保险、医疗保险凭证的原件。若原件丢失,可凭社保经办机构开具的个人缴费证明替代。
身份证:申请人需提供本人身份证原件及复印件,用于核实个人身份信息。
户口本:户口本原件及复印件,用于证明申请人的户籍所在地及家庭成员情况。
照片:申请人需提供近期免冠照片若干张,具体数量根据当地要求确定。
其他材料:根据当地要求,可能还需提供《申请表》、《灵活就业证明》、《工商营业执照》等相关材料。
4050错过了领补贴怎么办?
领取4050补贴一般是年了较大的人群,由于他们对互联网信息了解不及时,导致错过了申领4050补贴的时间。而错过的人群,可以通过以下几个方法进行补救:
1.是否可以补救
若你符合申请4050补贴条件,在时间内未进行申报,可以到当地街道办咨询一下工作人员看是否可以进行补救。因为有的地区,晚一两天还能进行补救,但距离截止申请日期长达一两个月,肯定是无法补救的。
2.下一年再申请
若错过今年的4050补贴申请,可以明年再申请,但前提是你的年龄没过法定退休年龄,过了法定退休年龄还去申请,也是通过不了的。若老王今年有59周岁了,明年就到60周岁了,到了男性法定退休年龄,明年再去申请4050补贴,是无法通过的。
山东青岛补贴多少钱一个月?山东青岛灵活就业4050补贴标准:

山东青岛申请4050社保补贴的办理地点
线下办理方法:街道(乡镇)劳动事务所:申请人可携带相关材料到户籍所在地的街道(乡镇)劳动事务所进行申请复核。
线下办理方法:市档案托管中心:在街道劳动事务所审核通过后,申请人需持相关材料到市档案托管中心办理社保补贴手续。
线上办理方法:部分地区的申请人可通过当地网站进行线上申请,如广东地区可通过广东服务网申请。线上申请需按照网站提示填写相关信息并上传所需材料。
线下办理方法:劳动有关部门:市档案托管中心审核无误后,会将材料上报劳动有关部门,经进一步审核后,由相关部门拨付资金。
第二、五险一金怎么交的,每个月在哪交?
?五险一金?怎么交?五险一金缴纳需区分单位和个人身份,单位职工由用人单位统一办理,灵活就业人员可自行缴纳部分险种。?具体流程和比例如下~~
?(一)、单位缴纳流程(以北京为例)?
住房公积金缴存:首次为员工缴存时,通过同一平台添加职工信息并选择缴存方式(委托银行收款、转账支票等)。委托收款可实现自动扣缴,无需现场办理。
社会保险登记:单位需在用工30日内办理社保登记,通过北京市企业服务e窗通平台在线填报员工信息,同步完成“五险一金”开户。需提交营业执照、法人身份证等材料。
?缴费比例(全国通用)?
1、生育保险:单位0.5%-0.7%,个人不缴
2、失业保险:单位0.5%-2%,个人0.3%-1%
3、住房公积金:单位与个人各5%-12%(比例一致)。
4、养老保险:单位16%,个人8%
5、工伤保险:单位0.2%-1.9%(行业差异),个人不缴
6、医疗保险:单位8%-9.5%,个人2%
(二)、个人缴纳方式(灵活就业适用)
仅能缴纳养老保险和医疗保险?,部分地区支持公积金自愿缴存:
1、线上办理:通过当地社保局或公积金官网完成,需绑定银行卡或第三方支付。
2、现场办理:携带身份证至社保/公积金窗口,由工作人员教完成。
3、银行代扣:签订代扣协议后自动划款,适合不熟悉线上操作的人群。
(三)、注意事项
停缴处理:员工离职后,单位需及时办理社保和公积金停缴手续。
跨地区差异:具体比例和流程可能因城市调整,需以当地社保局或住房公积金管理中心为准。
缴费基数:通常为职工月平均工资,但设有上下限(例如2025年天津养老保险基数范围为5013-25065元)。
要点:单位主导五险一金缴纳,个人可通过多渠道补缴养老和医疗;缴费比例和基数需结合当地与工资水平确定。
第三、今年4050补贴申报什么时候开始到什么时候结束?
每个地区的4050补贴申报开始截止时间都不一样,有的8月份开始办理,而有的在年初的时候就开通办理了。为大家整理如下:
1.2021浙江金华4050补贴申请时间从2021年8月25日开始,截止日期为9月10日。
2.2021吉林省图们市4050补贴申请时间从1月4日开始,截止日期为12月20日。
3.2021河南省4050补贴申请时间从7月1日开始,截止日期为9月15日。所以,河南有想申请4050补贴的要抓紧时间,再过几天就要结束了,虽然补贴金额不多,但买个米油钱还是够的。
4.2021湖北省4050补贴申请时间已经开始了,截止办理日期为9月底。
出现千万不要办4050补贴的原因可能是领取时间限制、只能申请一次等造成的。另外,4050错过了领补贴可能需要等到下一年度再去申请,所以记得留意申请截止时间。
第四、城乡社保是否能补缴漏缴的款项?
一、对于养老保险,如果参加养老保险的人员在缴费期间有未缴费的年度,可以进行补缴。同时,达到退休年龄但缴费未满15年的人员,也可以一次性补缴所不足的养老保险费用。但请注意,补缴是以年为单位进行的,且补缴费用按照补缴时当地当年的缴费标准最低档次来计算,补缴部分不能享受补贴。
二、至于其他社保项目,如医疗保险、工伤保险、生育保险和失业保险等,具体的补缴可能会因地区和法规的不同而有所差异。一般来说,社保断交后,通常只能补交最近三个月的社保费用。如果需要补交更长时间的费用,可能需要满足一些特定条件,如因个人原因错过缴费时间,或因缴费年限不足需要补交等。
总的来说,补缴社保的具体条件和流程可能会因地区和法规的不同而有所差异。因此,如果您有补缴社保的需求,建议先咨询当地的社保机构或专业律师,以了解具体的补缴法规和流程。
另外,虽然法律条文中并未要求社保补缴的详细情况,但根据《中华人民共和国社会保险法》,建立基本养老保险、基本医疗保险、工伤保险、失业保险、生育保险等社会保险制,保护公民在相关情况下依法获得物质帮助的权利。因此,公民有权依法补缴社保并享受相应的社保待遇。
温馨提示:本数据仅供参考!仅供参考及交流之用,不对您构成任何决策建议。具体需以当地有关法规为准!