灵活就业社保同样包含养老保险和职工保险两类险种,按月缴纳,缴费金额根据缴费基数不同而不同。灵活就业社保的月缴费金额由缴费基数和当地法规而定,通常在几百元到几千元之间。如一些地区2025年灵活就业人员的医保月缴费金额一档为567.75元,二档月缴费为431.49元。随新社通-app小编了解一下具体详情。
什么是社保呢?
直白来讲,社保缴费就是个人或单位遵循法律,参与社会保险并缴纳对应费用的行为。社保的全称是社会保险,是通过立法强制要求用人单位为其员工缴纳的一种保护制。它主要包括五大险种:基本养老保险、基本医疗保险、工伤保险、失业保险和生育保险。缴费基数、缴费比例以及当地的具体法规等,是影响社保缴费金额的几个重要确定因素。
九江2025年灵活就业社保养老缴费标准是多少钱一个月,九江灵活就业社保每月交多少钱?

》》想知道自己社保缴纳多少钱吗?快来新社通app社保在线计算器,一键测算!
提示:九江灵活就业人员每个月的缴费压力还是比较大的,每个月的社保费用都是千元,缴费档次越高,灵活就业人员要缴纳的费用也越多。
当缴费档次越高,可以享受到的社保待遇也越多,退休后可以领到的养老金也越多,100%的缴费档次缴纳灵活就业社保比60%的缴费档次缴纳灵活就业社保可以领到的钱要多。
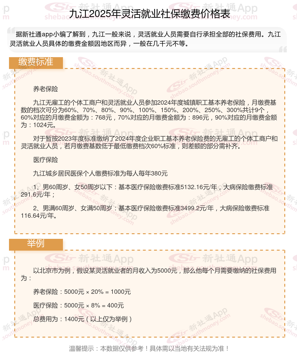
九江2025年灵活就业人员社保缴费标准公布
据新社通app显示,九江灵活就业养老保险最低缴费基数为:3659元;个人的缴费比例分别为:20%;
个人缴费金额:731.8元。
(注:本文数据仅供参考,具体以当地缴费标准为准)
若九江有个网友秦某的养老保险缴费基数为3659元,九江法规的灵活就业养老保险缴费比例为:20%。
接下来,我们根据缴费比例来计算个人需要缴纳的养老保险费。
据新社通app养老保险计算器显示,个人缴费额 = 缴费基数 × 个人缴费比例=3659元 ×20%= 731.8元
则:秦某个人需要缴纳731.8元。
请注意,这只是一个基于虚构数据的计算示例,实际的缴费金额会根据具体的缴费基数、缴费比例以及当地社保方案的法规而有所不同。此外,社保方案也会随时间变化,因此在实际计算时,建议参考最新的方案法规。
社保和五险一金什么区别
社保和五险一金什么区别
社保和五险一金主要在概念和报销范围上有所区别:
报销范围:社保往往只报销养老保险、医疗保险、生育保险、失业保险、工伤保险五险;而五险一金除了以上五险外,还多了一个住房公积金,五险一金包含社保,但社保中没有住房公积金。
概念:社保是社会保险的简称,社会保险包括五个险种;而五险一金指的是养老保险、生育保险、医疗保险、失业保险、工伤保险和住房公积金。
灵活就业社保中断之后,还可以接着缴纳吗?
灵活就业社保中间断缴,正常来说无法进行补缴,然而满足相关条件就能实现补缴。??
1、补缴条件及方式
灵活就业人员的社保中断后,补缴并非无条件。通常,因忘记缴费导致的社保断缴是无法补缴的。但有些地方在特殊时期允许当年年底前进行补缴。补缴方式一般需灵活就业人员携带本人的社保卡和身份证,直接前往就近的社保局办理。
2、补缴的注意事项
滞纳金问题:补缴社保时,除应缴纳的社保费用外,还需支付滞纳金。滞纳金按天计算,断缴时间越长,滞纳金越多。因此,尽早补缴可减少经济损失。
补缴时间限制:灵活就业人员应注意补缴的时间限制,尽量在时间内完成补缴,以避免产生更多的滞纳金或不良记录。
3、补缴的意义
对于灵活就业人员来说,补缴社保具有重要意义。首先,补缴可以确保达到法定退休年龄时累计缴费满十五年,从而按月领取基本养老金。其次,对于有购房或落户需求的人员来说,连续缴纳社保是满足相关条件的基础。通过补缴,可以保持社保的连续性,进而享受相应的权益。
本文所提供的数据和内容仅作参考,实际情况必须依据当地法规。期望能对您有所帮助,欢迎关注新社通app,挖掘更多社保专业信息。