灵活就业社保的缴费主体是灵活就业者本人,他们需要自行承担全部的社保费用。
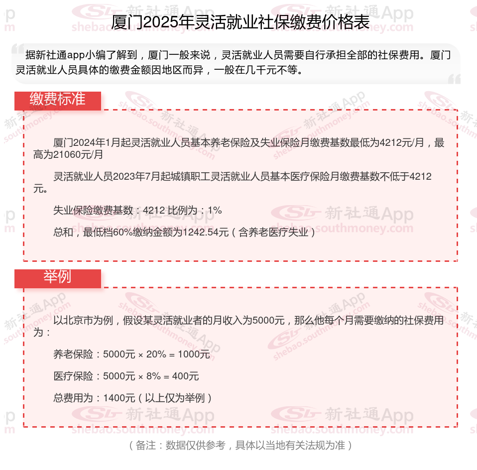
个体户缴纳社保比例是多少?一般需要交多少钱一个月?根据新社通app-社保缴费查询工具提供的2025社保缴费标准详情数据:

按照现行要求,参保人员缴费年限累计满15年,达到退休年龄时可以按月领取养老金。根据你们的情况:你们是1989年参加工作,2000年下岗,然后自己缴费到2011年6月。你们的缴费年限应该从1989年算到现在,已经超过了15年。当你们达到退休年龄之后是可以办理退休手续,享受按月领取养老金。
养老金的多少与缴费基数的高低、缴费年限的长短有关。缴费时间越长,缴费基数越高,养老金也就相应增高,反之就低。所以我们建议您在缴满15年之后,继续按缴纳养老保险到退休年龄为止。如果您确实有困难无力缴费,等您达到退休年龄时,我们将按您实际的缴费年限计算养老金。
》点击新社通app社保计算器,了解你的社保缴费明细!
新社通app数据所得,数据仅供参考。
灵活就业保险不想交了,能退钱吗?
灵活就业社保退费的基本情况
灵活就业人员缴纳社保时,费用全部由个人承担,通常按照缴费基数的20%缴纳,其中只有8%进入个人账户,这部分费用在退保时是可以退还的。而另外的12%则划入统筹账户,这部分费用是无法退还的。因此,灵活就业人员如果选择退保,将会损失12%的社保费用。
灵活就业社保退费的条件
灵活就业人员社保缴费可以退,但需要满足一定条件。一般来说,只有在参保人员死亡、出国定居或者缴费不满15年等特定情况下,才能申请退还个人账户部分的费用。此外,如果是参保人自己全额承担社保费用的,那么只能退还个人账户部分的三分之一,其余三分之二是属于单位缴费部分,无法退还。
灵活就业社保退费的流程
具体的退费流程可能因地区而异,但通常包括以下步骤:首先,参保人员需要提供相关证明材料,如出国定居证明、户口核销证明等;其次,需要向最后参保单位劳资负责处提交退保申请;然后,单位劳资负责人会持相关证明材料到社保大厅办理退保手续;最后,参保人员可以到单位领取返还的社保费用。
需要注意的是,社保退保是一项严肃的事情,应该谨慎考虑。在退保前,建议咨询专业律师或社保机构工作人员,以确保自己的权益得到保护。