灵活就业社保每月进行缴费,其中包括养老保险和职工保险,缴费金额的确定取决于缴费基数。随新社通-app小编了解一下具体详情。
什么是社保呢?
社保缴纳,其实质是个人和单位依照法规,向社会保险系统履行费用缴纳义务的过程。社保是社会保险的简称,广义的社会保险包括城镇职工社会保险和城乡居民社会保险,但狭义的社保指的就是职工社保。缴费基数、缴费比例以及当地根据实际情况公布的具体法规,共同构成了社保缴费金额的确定因素。
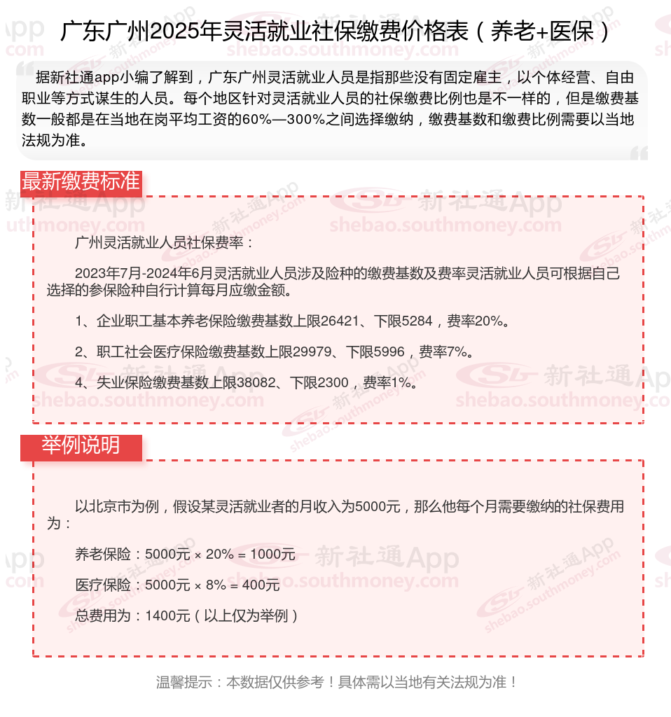
广东广州灵活就业社保每月交多少钱?2024-2025灵活就业社保缴费最新标准,广东广州灵活就业人员社保2025缴费标准一览表

》》想知道自己社保缴纳多少钱吗?快来新社通app社保在线计算器,一键测算!
提示:广东广州灵活就业人员每个月的缴费压力还是比较大的,每个月的社保费用都是千元,缴费档次越高,灵活就业人员要缴纳的费用也越多。
当缴费档次越高,可以享受到的社保待遇也越多,退休后可以领到的养老金也越多,100%的缴费档次缴纳灵活就业社保比60%的缴费档次缴纳灵活就业社保可以领到的钱要多。
广东广州2025年灵活就业人员社保缴费标准公布
据新社通app显示,广东广州灵活就业人员养老保险缴费基数2024-2025年最新标准如下:
缴费基数下限暂按不低于5284元/月执行。按照个人20%的缴费费率,个人养老保险缴费金额低于1056.8元/月。
(注:本文数据仅供参考,具体以当地缴费标准为准)
假设广东广州邻居王某的工资总额为5284元,那么王某的缴费基数就是5284元的60%到300%之间。如果他选择按照缴费基数为5284,据新社通app养老保险计算器测算显示,王某个人缴费额就是5284元*20%,等于1056.8元。
需要注意的是,具体的缴费比例和缴费基数可能会因地区和方案的不同而有所差异。以上例子仅供参考,实际计算时应根据当地的具体方案来确定。
五险一金怎么交的,每个月在哪交?
?五险一金?怎么交?五险一金缴纳需区分单位和个人身份,单位职工由用人单位统一办理,灵活就业人员可自行缴纳部分险种。?具体流程和比例如下~~
?(一)、单位缴纳流程(以北京为例)?
社会保险登记:单位需在用工30日内办理社保登记,通过北京市企业服务e窗通平台在线填报员工信息,同步完成“五险一金”开户。需提交营业执照、法人身份证等材料。
住房公积金缴存:首次为员工缴存时,通过同一平台添加职工信息并选择缴存方式(委托银行收款、转账支票等)。委托收款可实现自动扣缴,无需现场办理。
?缴费比例(全国通用)?
1、失业保险:单位0.5%-2%,个人0.3%-1%
2、医疗保险:单位8%-9.5%,个人2%
3、住房公积金:单位与个人各5%-12%(比例一致)。
4、生育保险:单位0.5%-0.7%,个人不缴
5、养老保险:单位16%,个人8%
6、工伤保险:单位0.2%-1.9%(行业差异),个人不缴
(二)、个人缴纳方式(灵活就业适用)
仅能缴纳养老保险和医疗保险?,部分地区支持公积金自愿缴存:
1、现场办理:携带身份证至社保/公积金窗口,由工作人员教完成。
2、线上办理:通过当地社保局或公积金官网完成,需绑定银行卡或第三方支付。
3、银行代扣:签订代扣协议后自动划款,适合不熟悉线上操作的人群。
(三)、注意事项
跨地区差异:具体比例和流程可能因城市调整,需以当地社保局或住房公积金管理中心为准。
要点:单位主导五险一金缴纳,个人可通过多渠道补缴养老和医疗;缴费比例和基数需结合当地与工资水平确定。
缴费基数:通常为职工月平均工资,但设有上下限(例如2025年天津养老保险基数范围为5013-25065元)。
停缴处理:员工离职后,单位需及时办理社保和公积金停缴手续。
农村一次性补缴十五年社保要多少钱,你知道吗
农村一次性补缴15年社保的费用因地区、缴费档次和补缴时间等因素而异。以下将详细解补缴金额的计算方法、缴费档次与补缴金额的关系。
补缴金额的计算
计算公式
补缴金额 = 补缴年限 × 年缴费基数 × 缴费比例。年缴费基数一般为补缴年度的社会平均工资,缴费比例则根据具体的社保项目和地区而定。例如,如果选择每年5000元的缴费档次,补缴15年,总费用为7.5万元。
缴费档次与补缴金额的关系
不同地区的缴费档次不同,补缴金额也会有所差异。例如,北京市的缴费档次从200元到9000元不等,补缴15年的金额也会从3万元到27万元不等。
农村社保每年交500元,15年一共交多少钱?
农村社保每年交500元,15年一共交的金额可以通过简单的乘法计算得出:
500元/年×15年=7500元500元/年×15年=7500元
因此,农村社保每年交500元,15年一共交7500元。
灵活就业人员的社保断交后,是否支持续交?
灵活就业社保中间中断后,一般是不能补缴的,但在一定条件下是可以补缴的。
1、补缴条件及方式
灵活就业人员的社保中断后,补缴并非无条件。通常,因忘记缴费导致的社保断缴是无法补缴的。但有些地方在特殊时期允许当年年底前进行补缴。补缴方式一般需灵活就业人员携带本人的社保卡和身份证,直接前往就近的社保局办理。
2、补缴的注意事项
滞纳金问题:补缴社保时,除应缴纳的社保费用外,还需支付滞纳金。滞纳金按天计算,断缴时间越长,滞纳金越多。因此,尽早补缴可减少经济损失。
补缴时间限制:灵活就业人员应注意补缴的时间限制,尽量在时间内完成补缴,以避免产生更多的滞纳金或不良记录。
3、补缴的意义
对于灵活就业人员来说,补缴社保具有重要意义。首先,补缴可以确保达到法定退休年龄时累计缴费满十五年,从而按月领取基本养老金。其次,对于有购房或落户需求的人员来说,连续缴纳社保是满足相关条件的基础。通过补缴,可以保持社保的连续性,进而享受相应的权益。
本文所涉及的数据和内容仅作参考用途,实际情况请以当地相关法规为准。期望这些信息能给您带来帮助,欢迎关注新社通app,挖掘更多社保专业知识。