养老保险和职工保险是灵活就业社保涵盖的两大险种,以月为周期缴纳,缴费金额依据缴费基数变化而浮动。随新社通-app小编了解一下具体详情。
什么是社保呢?
所谓社保缴纳,其实就是单位与个人按照法规,向社会保险系统按时足额缴纳费用的行动。社会保险(SocialInsurance)是指为丧失劳动能力、暂时失去劳动岗位或因健康原因造成损失的人口提供收入或补偿的社会和经济制。社保的缴费金额取决于多个因素,包括缴费基数、缴费比例以及所在地的具体法规等。
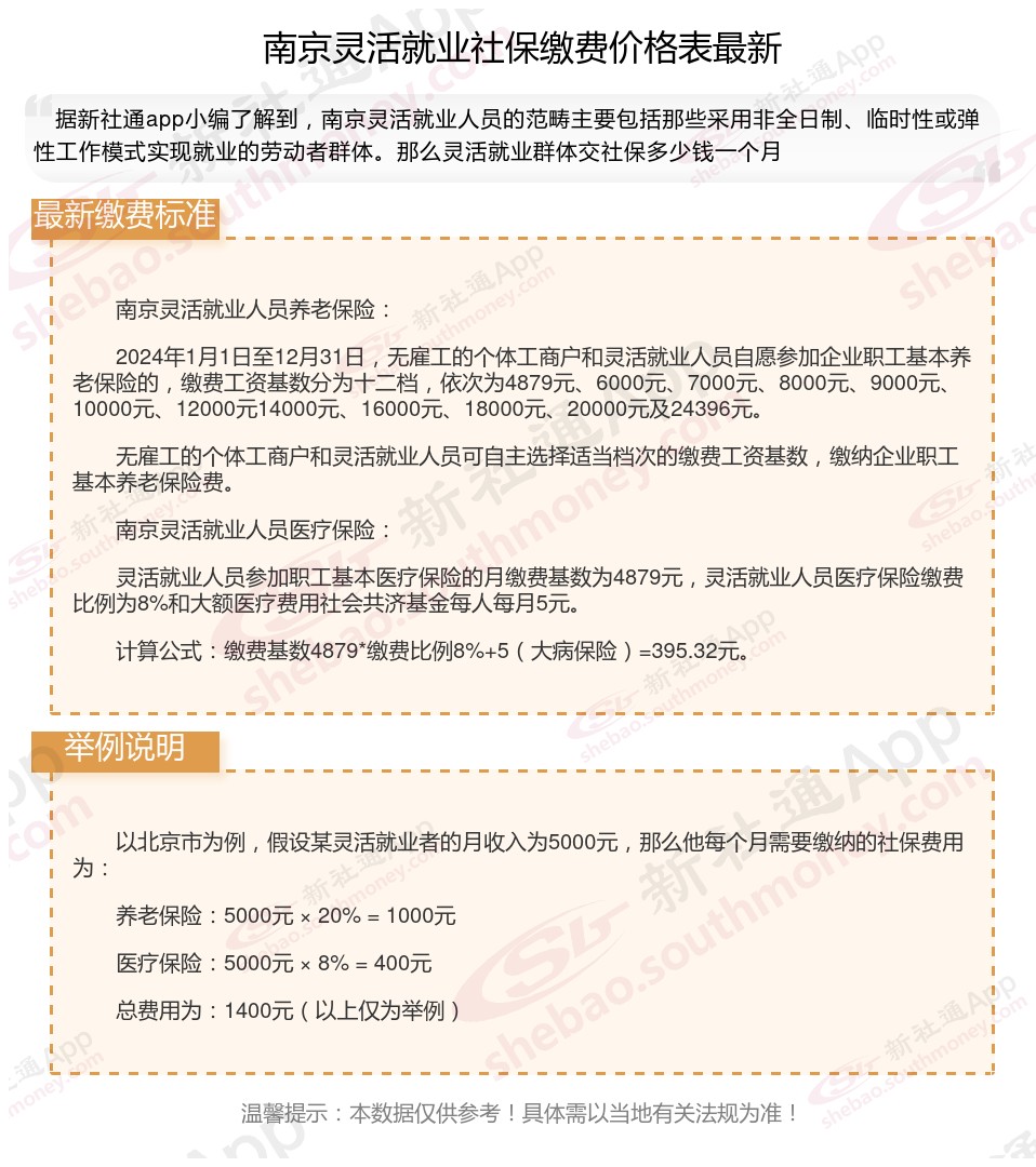
自费社保缴费标准来了!以南京2024-2025年灵活就业人员社保缴费标准表为例,南京灵活就业社保每月交多少钱?

》》想知道自己社保缴纳多少钱吗?快来新社通社保计算器,点击下方使用!
提示:南京灵活就业人员每个月的缴费压力还是比较大的,每个月的社保费用都是千元,缴费档次越高,灵活就业人员要缴纳的费用也越多。
当缴费档次越高,可以享受到的社保待遇也越多,退休后可以领到的养老金也越多,100%的缴费档次缴纳灵活就业社保比60%的缴费档次缴纳灵活就业社保可以领到的钱要多。
南京2025年灵活就业人员社保缴费标准公布
据新社通app显示,2024-2025年南京灵活就业人员养老保险的缴费标准是根据缴费基数来确定的:
个人养老保险缴费比例为20%,缴费基数的下限为4494元。
(注:本文数据仅供参考,具体以当地缴费标准为准)
假设南京有个亲戚希某灵活就业养老保险缴费基数为4494元。
据新社通app养老保险计算器显示,希某个人缴费额:灵活就业个人按照其缴费基数的20%缴纳养老保险费。因此,希某每月需要缴纳的养老保险费为4494元 *20% = 898.8元。
另外,需要注意的是,养老保险的缴费比例和基数可能会随着方案的调整而发生变化。因此,在计算养老保险缴费金额时,需要参考当地的最新方案和法规。
“五险一金”指的是什么
“五险一金”是中国用人单位为劳动者提供的社保和福利待遇的合称,具体包括以下内容:
1、养老保险,为劳动者退休后提供基本生活保证,由用人单位和个人共同缴纳。累计缴费满15年并达到法定退休年龄后,可按月领取养老金。
2、工伤保险,为因工作受伤或患职业病的劳动者提供医疗和经济补偿,完全由用人单位缴纳,个人无需缴费。
3、生育保险,为女性劳动者生育期间提供医疗费用报销和生育津贴,完全由用人单位缴纳,个人无需缴费。部分地区已将其与医疗保险合并实施。
4、住房公积金,用于支持劳动者购房、租房或建房,由用人单位和个人共同缴纳。这是一项长期住房储备制,具有强制性和福利性。
5、医疗保险,用于补偿劳动者因疾病产生的医疗费用,由用人单位和个人共同缴纳。累计缴费满25年后,退休后可终身享受医疗报销。
6、失业保险,为非自愿失业的劳动者提供基本生活保证,由用人单位和个人共同缴纳。缴费满一年后,失业时可按规领取失业保险金。
农村一次性补缴十五年社保要多少钱,你知道吗
农村一次性补缴15年社保的费用因地区、缴费档次和补缴时间等因素而异。以下将详细解补缴金额的计算方法、缴费档次与补缴金额的关系。
补缴金额的计算
计算公式
补缴金额 = 补缴年限 × 年缴费基数 × 缴费比例。年缴费基数一般为补缴年度的社会平均工资,缴费比例则根据具体的社保项目和地区而定。例如,如果选择每年5000元的缴费档次,补缴15年,总费用为7.5万元。
缴费档次与补缴金额的关系
不同地区的缴费档次不同,补缴金额也会有所差异。例如,北京市的缴费档次从200元到9000元不等,补缴15年的金额也会从3万元到27万元不等。
农村社保每年交500元,15年一共交多少钱?
农村社保每年交500元,15年一共交的金额可以通过简单的乘法计算得出:
500元/年×15年=7500元500元/年×15年=7500元
因此,农村社保每年交500元,15年一共交7500元。
灵活就业人员的社保断交后,是否支持续交?
通常情况下,灵活就业社保中断无法补缴,不过满足特定条件时则可以进行补缴操作。?
1、补缴条件及方式
灵活就业人员的社保中断后,补缴并非无条件。通常,因忘记缴费导致的社保断缴是无法补缴的。但有些地方在特殊时期允许当年年底前进行补缴。补缴方式一般需灵活就业人员携带本人的社保卡和身份证,直接前往就近的社保局办理。
2、补缴的注意事项
滞纳金问题:补缴社保时,除应缴纳的社保费用外,还需支付滞纳金。滞纳金按天计算,断缴时间越长,滞纳金越多。因此,尽早补缴可减少经济损失。
补缴时间限制:灵活就业人员应注意补缴的时间限制,尽量在时间内完成补缴,以避免产生更多的滞纳金或不良记录。
3、补缴的意义
对于灵活就业人员来说,补缴社保具有重要意义。首先,补缴可以确保达到法定退休年龄时累计缴费满十五年,从而按月领取基本养老金。其次,对于有购房或落户需求的人员来说,连续缴纳社保是满足相关条件的基础。通过补缴,可以保持社保的连续性,进而享受相应的权益。
(备注:数据仅供参考,具体以当地有关法规为准,欢迎关注、下载新社通app!)