今天聊一下灵活就业人员社保缴费问题!
灵活就业人员养老保险缴费算法
灵活就业人员参保费率一般为20%(8%计入个人账户),可选择社会平均工资的60%、100%、300%等各种档位作为缴费基数:
缴费金额=社会平均工资×档位×20%计入个人账户=社会平均工资×档位×8%,接下来随社保小编一起了解灵活就业人员社保缴费的详情。
据新社通app数据显示,辽宁沈阳灵活就业养老保险的缴费基数为:4273元。灵活就业人员参保缴费的比例为个人20%。
另外,需要注意的是,这些缴费标准可能会随着时间和方案的变化而调整。建议查阅相关消息或咨询当地社保部门。
(注:本文数据仅供参考,具体以当地缴费标准为准)
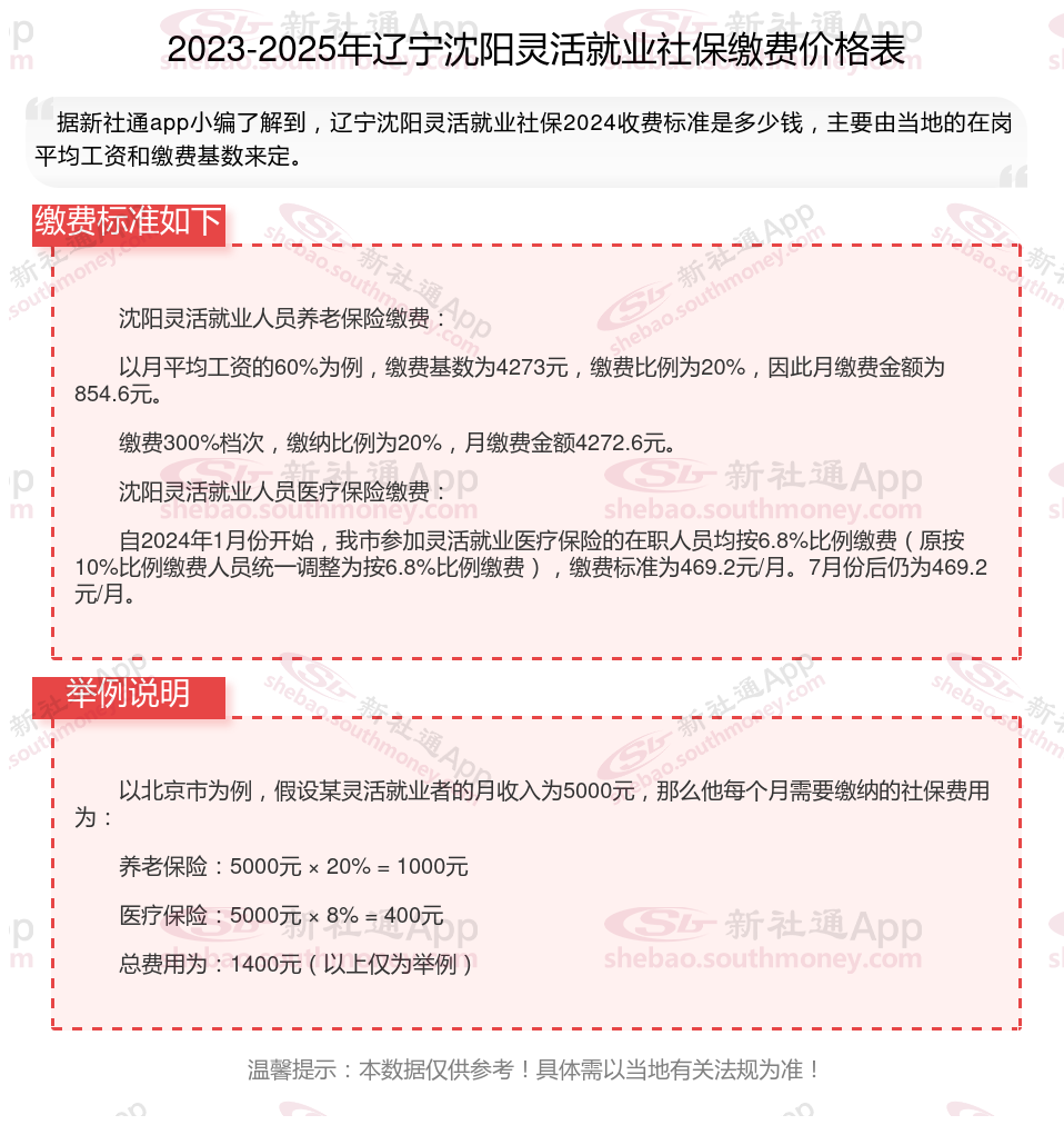
辽宁沈阳自由职业者社保缴纳金额是怎么计算?根据新社通app-社保缴费查询工具提供的最新数据如下:

沈阳灵活就业人员养老保险缴费:
以月平均工资的60%为例,缴费基数为4273元,缴费比例为20%,因此月缴费金额为854.6元。
缴费300%档次,缴纳比例为20%,月缴费金额4272.6元。
沈阳灵活就业人员医疗保险缴费:
自2024年1月份开始,我市参加灵活就业医疗保险的在职人员均按6.8%比例缴费(原按10%比例缴费人员统一调整为按6.8%比例缴费),缴费标准为469.2元/月。7月份后仍为469.2元/月。
》》还不知道自己社保缴纳明细吗?点击新社通app社保计算器,查询所在城市社保缴费明细!
新社通app数据所得,数据仅供参考。
社保要交几年才可以领取养老金?
目前,法定退休年龄根据不同的职业和性别有所区分。一般而言,男性职工的法定退休年龄为60周岁,女性干部的法定退休年龄为55周岁,女性工人的法定退休年龄为50周岁。然而,也有一些特殊情况。例如,从事井下、高空、高温、特别繁重体力劳动或其他有害身体健康工作的职工,其退休年龄可能有所不同。具体而言,这类工作的男职工退休年龄为55周岁,女职工退休年龄为45周岁。此外,如果职工因病或非因工致残,经过鉴定完全丧失劳动能力,其退休年龄也可能提前。男性职工在这种情况下可以提前到50周岁退休,女性职工可以提前到45周岁退休。
请注意,上述法规可能因地区、方案变动等因素而有所不同。如果您需要了解具体的退休年龄法规,建议您查阅当地的相关方案或咨询相关部门,以获取最准确的信息。同时,随着人口老龄化和社会经济的发展,退休年龄方案也可能会有所调整,因此建议您保持关注,以便及时了解最新的方案动态。
(备注:数据仅供参考,具体以当地有关法规为准)