据新社通app数据显示,西宁灵活就业养老保险缴费基数2024-2025年最新标准如下:
2025年西宁城镇职工社会保险缴费基数用人单位及其职工(包括有雇工的个体工商户及其雇工)分别按2024年度全口径省平的60%(5186元/月)和300%(25929元/月)核定缴费基数的下限和上限执行。
个人缴费比例:20%;
(注:本文数据仅供参考,具体以当地缴费标准为准)
西宁灵活就业社保一个月要交多少,西宁灵活就业社保交费标准是多少?根据新社通app-社保缴费查询工具提供的最新数据如下:

》》》想知道自己社保缴纳多少钱吗?快来新社通社保计算器,点击下方使用!
新社通app数据所得,数据仅供参考。
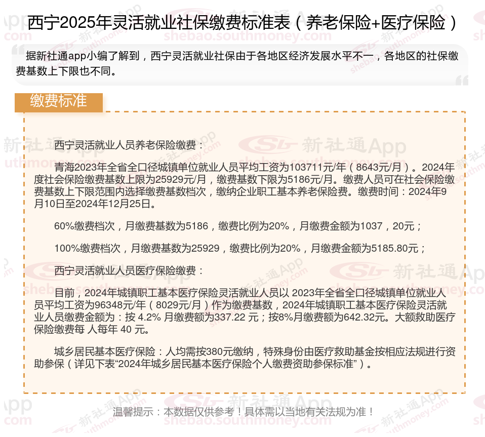
西宁灵活就业人员养老保险缴费:
青海2023年全省全口径城镇单位就业人员平均工资为103711元/年(8643元/月)。2024年度社会保险缴费基数上限为25929元/月,缴费基数下限为5186元/月。缴费人员可在社会保险缴费基数上下限范围内选择缴费基数档次,缴纳企业职工基本养老保险费。缴费时间:2024年9月10日至2024年12月25日。
60%缴费档次,月缴费基数为5186,缴费比例为20%,月缴费金额为1037,20元;
100%缴费档次,月缴费基数为25929,缴费比例为20%,月缴费金额为5185.80元;
西宁灵活就业人员医疗保险缴费:
目前,2024年城镇职工基本医疗保险灵活就业人员以 2023年全省全口径城镇单位就业人员平均工资为96348元/年(8029元/月)作为缴费基数,2024年城镇职工基本医疗保险灵活就业人员缴费金额为:按 4.2% 月缴费额为337.22 元;按8%月缴费额为642.32元。大额救助医疗保险缴费每 人每年 40 元。
城乡居民基本医疗保险:人均需按380元缴纳,特殊身份由医疗救助基金按相应法规进行资助参保(详见下表“2024年城乡居民基本医疗保险个人缴费资助参保标准”)。
社保自己到底可不可以交?
个人可以交社保。
只能缴纳养老金和医疗保险这两部分。
1、个人可以以自由职业者的身份上社保(养老+医疗);
2、参保条件:城镇户口或农转非户口;
3、缴费标准:以上一年本地社平工资为基础,养老缴费比例是20%,医疗约9%,目前尚有80%和100%两档可以选择。
法律依据
《社会保险法》第十二条
用人单位应当按照本单位职工工资总额的比例缴纳基本养老保险费,记入基本养老保险统筹基金。职工应当按照本人工资的比例缴纳基本养老保险费,记入个人账户。无雇工的个体工商户、未在用人单位参加基本养老保险的非全日制从业人员以及其他灵活就业人员参加基本养老保险的,应当按照缴纳基本养老保险费,分别记入基本养老保险统筹基金和个人账户。
社保要交几年才可以领取养老金?
法定的企业职工退休年龄是男干部、职工年满60周岁,女干部年满55周岁,女职工年满50周岁。然而,对于从事井下、高温等繁重体力劳动或其他有害身体健康工作的职工,法定退休年龄是男职工年满55周岁,女职工年满45周岁。如果职工因病或非因工致残,完全丧失劳动能力,那么退休年龄为男职工年满50周岁,女职工年满45周岁。请注意,具体的退休年龄可能因方案调整、地区差异等因素而有所不同。因此,在规划退休计划时,建议咨询相关部门或专业人士以获取最准确的信息。
社保一分钱没交,能领养老金吗
一分钱不交,60岁是不能领养老金的。为什么呢?因为按照法规,参加基本养老保险的个人,得达到法定退休年龄时累计缴费满十五年,才能按月领取基本养老金。这可是硬杠杠,谁也不能例外!
当然啦,有些人可能会说:“我之前没交过养老保险,但我现在想交了,来得及吗?” 这个问题嘛,得看你的具体情况。如果你现在离60岁还有好几年,那赶紧交起来,说不定还能赶在退休前交满十五年。但如果你已经快到60岁了,还没交过几年养老保险,那可能就得考虑其他方式了,比如一次性补缴或者转入新型农村社会养老保险、城镇居民社会养老保险等。
(备注:数据仅供参考,具体以当地有关法规为准)