据新社通app数据显示,太原养老保险缴费基数2024-2025年最新标准如下:
太原灵活就业人员基本养老保险缴费基数暂按不低于4113元;
缴费比例:个人承担20%;养老保险缴费个人822.6元。
(注:本文数据仅供参考,具体以当地缴费标准为准)
太原灵活就业社保一个月要交多少,太原灵活就业社保交费标准是多少?根据新社通app-社保缴费查询工具提供的最新数据如下:

》》还不知道自己社保缴纳明细吗?点击新社通app社保计算器,查询所在城市社保缴费明细!
新社通app数据所得,数据仅供参考。
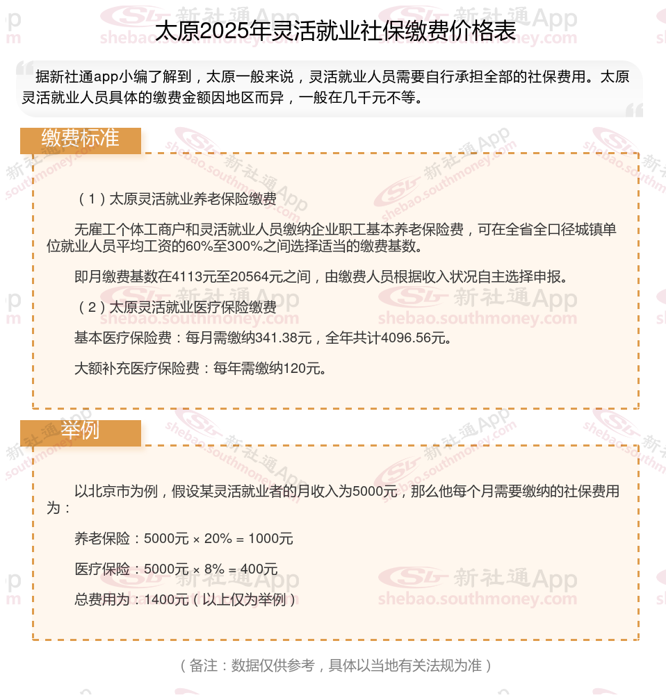
(1)太原灵活就业养老保险缴费
无雇工个体工商户和灵活就业人员缴纳企业职工基本养老保险费,可在全省全口径城镇单位就业人员平均工资的60%至300%之间选择适当的缴费基数。
即月缴费基数在4113元至20564元之间,由缴费人员根据收入状况自主选择申报。
(2)太原灵活就业医疗保险缴费
基本医疗保险费:每月需缴纳341.38元,全年共计4096.56元。
大额补充医疗保险费:每年需缴纳120元。
社保可以自己缴纳吗
个人可以缴社保的。可选择按月、按季度、按半年、按年等方式缴纳。
社保可以按灵活就业人员参保。但个人以灵活就业人员交社保是有户籍限制的。
1、未到达要求的退休年龄的自谋职业者、自由职业者、未在用人单位参保的非全日制从业人员以及本区户籍的失业人员,可以以灵活就业方式办理社会保险参保手续,缴纳企业养老保险和职工基本医疗保险;本区户籍参保职工、到达法定退休年龄累计缴费年限不足15年、由本人申请经社保部门批准延长缴费的,也可办理灵活就业续保。
2、灵活就业人员缴费比例各地稍有不同,具体情况可以咨询当地社保经办部门;灵活就业人员缴纳医疗保险后视同缴纳生育保险,可享受生育保险待遇。
社保要交满多少年才能领养老金?
社保需要累计缴纳满15年才可以在你法定退休年龄之后享受社保待遇。社保交满15年后可以不再交费。如果有单位,即使缴满15年,但职工还未退休的,企业还得继续缴费,直至退休;个人缴纳社保的话,可停缴,也可继续缴纳,根据当地法规,肯定也是继续缴纳好,养老保险是遵循“多缴多得”的原则,缴费基数越高、年限越长,退休时领取养老金也越多。
一分钱不交等六十岁能领养老金吗?
一分钱不交60岁是不能领养老金的。根据现行的养老保险制,无论是职工基本养老保险还是城乡居民养老保险,都需要满足一定的缴费年限才能在达到法定退休年龄时领取养老金。对于职工基本养老保险,通常要求累计缴费满15年;而对于城乡居民养老保险,虽然方案更加灵活,但一般也需要有一定的缴费记录或符合特定的条件才能享受养老金待遇。
(备注:数据仅供参考,具体以当地有关法规为准)